Start Bootstrap Logo

Trends Sci. 2025; 22(10): 10562

Genomic Characterization of mcr-1-Carrying E. coli Isolated from Food Handlers


Rapee Thummeepak1, Jintana Wongwigkarn1, Siriwat Kucharoenphaibul1,

Sutthirat Sitthisak1, Rattiya Cheewapat1, Supat Khongfak2 and Kannipa Tasanapak1,3,*


1Department of Microbiology and Parasitology, Faculty of Medical Sciences, Naresuan University,

Thapo Sub-district, Muang, Phitsanulok 65000, Thailand

2Office of Disease Prevention and Control Region 3 Nakhon Sawan, Department of Disease Control,

Ministry of Public Health, Nakhon Sawan Tok, Mueang, Nakhon Sawan 60000, Thailand

3Centre of Excellence in Medical Biotechnology, Faculty of Medical Science, Naresuan University, Thapo, Muang, Phitsanulok 65000, Thailand


(*Corresponding authors e-mail: kannipal@nu.ac.th)


Received: 6 May 2025, Revised: 6 June 2025, Accepted: 20 June 2025, Published: 20 July 2025


Abstract

The emergence of colistin-resistant Escherichai coli harboring the mcr-1 gene poses a significant public health concern, particularly due to colistins status as a last-resort antibiotic against multidrug-resistant Gram-negative infections. We provide the first identification of mcr-1-positive E. coli that was isolated from the hands of asymptomatic northern Thai restaurant employees. Twenty E. coli isolates were found from 150 hand swab samples; strain EC16 was shown to be colistin-resistant and to carry the mcr-1 gene. By hybrid-based complete genome sequencing, a 4.76 Mb chromosome and 2 plasmids (2 and 239 kb) were identified, the latter carrying multiple resistance genes including mcr-1. EC16 was shown to be clustered within ST1079 by core genome MLST and pangenome analysis, and it is closely connected to strains that are associated with humans and the environment. A varied resistome and virulome, comprising genes for adhesion and antibiotic inactivation, were revealed by LS-BSR analysis. pEcoEC16b was determined by plasmid typing to be an IncHI1A plasmid that is closely linked to p7PM1-IncHI1-mcr-1. Comparative study verified structural commonalities and shared resistance genes (mcr-1, tetA and cmlA1). These results underline the significance of One Health surveillance by demonstrating the potential of IncHI1A plasmids to spread multidrug resistance across species and environments.


Keywords: mcr-1, Colistin-resistant E. coli, Food handlers, Asymptomatic carriage, Complete genome sequencing, One Health


Introduction

The emergence of multidrug-resistant (MDR) bacteria represents a significant challenge for global public health, leading to extended hospitalizations, increased mortality rates, and increased healthcare expenditures. In 2021, antimicrobial resistance (AMR) was linked to 4.71 million deaths globally, with 1.14 million of these deaths directly linked to infections caused by drug-resistance bacteria. Significantly, the prevalence of carbapenems resistance among Gram-negative bacteria has escalated markedly since 1990. If effective measures are not implemented, death related to AMR could increase to 8.22 million annually by 2050, particularly impacting South Asia, Latin America, and the elderly. However, improved infection care and antibiotic access could prevent over 92 million deaths by 2050, underscoring the urgent need for coordinated global AMR strategies [1]. A major factor contributing to this issue is the widespread access to antibiotics, which facilitates self-medication and promotes unregulated antibiotic use in community environments [2]. Consequently, the prevalence of MDR bacterial strains has surged, undermining the efficacy of numerous first-line therapeutic options.

Colistin, a polymyxin antibiotic, has long been considered a last-resort therapy for MDR Gram-negative bacterial infections. A recent systematic review and meta-analysis revealed a significant global increase in colistin-resistant E. coli isolated from food and food-producing animals. The overall prevalence among E. coli isolates was found to be 5.70 %, with the resistance predominantly attributed to mcr-1 gene, which was responsible for more than 65 % of cases. Developing countries, especially those with intensive poultry and pig farming, showed higher resistance rates. These findings highlight an urgent need for One Health-based risk management strategies to control the spread of resistance through the food chain [3]. Since its discovery, mcr-1-positive E. coli has been detected in various environments globally, including food, animal reservoirs, and clinical settings. Several studies have revealed the rapid dissemination of mcr-1-harboring E. coli. In Bangladesh, the gene was detected in street foods, hand rinse samples from food vendors, and even within the healthy human gut, indicating extensive environmental contamination [4]. In Thailand, mcr-1-positive E. coli has been isolated from retail meat and slaughtered pigs, highlighting the contribution of the food supply chain to the dissemination of resistance [5,6]. Additionally, Thadtapong et al. [7] reported 31 MDR E. coli from food, with 7 isolates exhibiting colistin resistance, further illustrating the pervasive presence of colistin-resistant strains within the Thai food system. Beyond Southeast Asia, mcr-1-positive E. coli has also been found in fecal samples of children in Taiwan [8] and has been widely detected in animals, food products, humans and the general environment [9,10]. In China, a significant decrease in mcr-1 prevalence was recorded following the ban of colistin as a growth promoter in livestock, with rates dropping from 11.5 % in 2018 to 2.4 % in 2019 [11]. This underscores the significant correlation between the use of agricultural antibiotics and trends in human resistance. Tang et al. [12] reported the identification of mcr-1-positive E. coli isolated from chicken in the Qinghai Plateau, China. In their study, the mcr-1 gene was located on multiple plasmid types, including IncHI2, IncI2, and IncY, with completed sequencing of an IncI2-type plasmid (pMCR4D31-3) revealing its potential for horizontal gene transfer. This finding underscores the risk of mcr-1 dissemination through the food chain, driven by mobile genetic elements such as the ISApl1 insertion sequence and the pap2 gene cassette. The capacity of these plasmids to mobilize between bacteria increases the likelihood of mcr-1 spreading across environments, animal species, and into human populations. Indeed, mounting evidence indicates that mcr-1 has already transitioned from veterinary to human reservoirs, further complicating therapeutic interventions and raising global public health concerns.

Additionally, prophages have been associated with the transmission of antibiotic resistance genes (ARGs) among bacterial populations, thereby enhancing the spread of resistance determinants [13]. Comparative genomic analyses reveal that colistin-resistant E. coli often co-possesses additional ARGs, which raises alarms about co-selection mechanisms that facilitate survival under antimicrobial pressure [14]. Consequently, infections caused by these strains may become increasingly difficult to treat, potentially resulting in therapeutic impasses. Recent findings indicate that aquaculture and environmental water sources serve as significant reservoirs of the mcr-1 gene, raising concerns about its transmission to humans through the aquatic food chain and irrigation-related exposure [15,16]. Given that foodborne transmission is a primary pathway for mcr-1 dissemination, food-handling personnel serve as unnoticed reservoirs and vectors for colistin-resistant E. coli. Therefore, this study aims to investigate the prevalence of mcr-1-carrying E. coli among restaurant food handlers in northern Thailand. Given the high variability of mcr-1 prevalence worldwide, particularly in Asia, continuous monitoring of resistant strains is crucial. The findings of this research will yield critical insights into antimicrobial resistance monitoring in food-handling settings and guide strategies for infection control and public health measures.


Materials and methods

Sample collection

This study was approved by the Institutional Review Board of Naresuan University (IRB No. P10203/64). Between November and December 2021, a total of 150 swab samples were collected from the hands of restaurant employees in northern Thailand. Swabs has been taken after food handlers has cleaned and dry their hands. The swab method of sampling was then carried out, as described in Microbiological Quality Criteria for Food and Food Contact Containers issued by the Department of Medical Science, Ministry of Public Health, Thailand [17]. Each swab was moistened with 0.1 % peptone water and used to sample both palms and fingers. The swabs were transported under refrigeration and processed within 24 h.

Isolation and identification of E. coli

Swabs were inoculated into 2× LST broth and incubated at 37 °C for 24 - 48 h. Positive cultures were transferred to EC broth and incubated at 44.5 °C for 24 h. Gas-producing tubes were streaked onto Eosin Methylene Blue (EMB) agar, and colonies with a characteristic metallic green sheen were selected. Presumptive E. coli isolates were confirmed using Gram staining and biochemical tests.

Colistin resistance screening and PCR confirmation

Colistin resistance was determined using the broth microdilution method to establish the minimum inhibitory concentration (MIC). Strains with MIC values > 4 µg/mL were classified as colistin-resistant. The presence of mcr-1 was confirmed using polymerase chain reaction (PCR) [18]. Genomic DNA was extracted by the boiling method and amplified under the following conditions: Amplification started with pre-denaturation at 95 °C for 5 min, followed by 35 cycles of amplification (denaturation at 94 °C for 30 s, annealing at 57 °C for 40 s, and extension at 72 °C for 50 s), and 1 cycle of final extension at 72 °C for 7 min. The PCR products were analyzed by 1 % agarose gel electrophoresis.


Genome sequencing, assembly, and annotation

Total genomic isolation, high-throughput sequencing and hybridge assembly

E. coli strain EC16 was cultured on Luria-Bertani (LB) agar and incubated at 37 °C for 16 - 18 h. Genomic DNA was extracted using the Real Genomics DNA Extraction Kit (RBC Biosciences, New Taipei City, Taiwan) according to the suppliers protocol. The quantity of purified DNA was assessed using the Qubit® 2.0 Fluorometer with the Qubit® dsDNA HS Assay Kit (Thermo Fisher Scientific, USA).

To generate a complete genome of the colistin-resistant E. coli strain EC16 and determine whether resistance genes are located on the chromosome or plasmids, we subjected the high-quality genomic DNA of this strain to a hybrid sequencing strategy that combined Illumina short reads with long reads from the PacBio platform. For short-read sequencing, DNA libraries were prepared using the Nextera XT DNA Library Prep Kit (Illumina, USA) according to the manufacturers instructions. Paired-end sequencing (2×150 bp) was carried out on the NovaSeq 6000 system (Illumina, USA) to achieve approximately 100× coverage. To complement the Illumina data and resolve complex genomic regions, long-read sequencing was performed using the Sequel II system (Pacific Biosciences, USA). Library preparation followed the protocol for the SMRTbell Express Template Prep Kit 2.0 (Pacific Biosciences, USA). Sequencing was conducted using SMRT Cell 8M and the Sequel II Binding Kit 2.1 (Pacific Biosciences, USA).

Raw Illumina reads were quality-checked using FastQC (v0.11.9; [19]), summarized with MultiQC (v1.14; [20]), and trimmed using Trimmomatic (v0.39; [21]) to remove adapters and low-quality bases, retaining reads 50 bp with average quality Q20. PacBio HiFi reads were assessed using NanoPlot (v1.32.0; [22]) and filtered using Filtlong (v0.2.1; [23]) to retain the top 90 % of bases by quality and length. Hybrid genome assembly was performed with Unicycler (v0.5.0; [24]), which combines short-read scaffolding with long-read bridging to produce complete circular assemblies. Assembly graphs were manually reviewed to confirm structural completeness. To validate the circular topology and reorient contigs at the origin of replication, assemblies were processed with Circlator (v1.5.5; [25]). Final replicons were differentiated based on coverage, sequence characteristics, and topological features. Manual curation was carried out using Bandage [26] and Artemis [27] to confirm replicon circularity and accurately determine the genomic localization of colistin resistance genes. The final assembly was annotated using Prokka, identifying coding sequences (CDSs), rRNAs, tRNAs, and other genomic features [28].


Core genome multilocus sequence typing (cgMLST) and pangenome analysis

Core genome MLST analysis was performed to assess genetic relatedness and classify isolates into sequence types (STs). A predefined cgMLST scheme for the species of interest, obtained from the PubMLST database, was used as the reference allele set. The assembled E. coli EC16 genome and 2749 E. coli strains from the PubMLST database sorted in Asia were aligned against the cgMLST reference scheme, and allele calling was conducted to assign an allelic profile to each locus. The results were visualized using a minimum spanning tree constructed with GrapeTree, [29] allowing for clear visualization of genetic relationships and potential clustering of related isolates.

The 11 closest related strains, including 562_47488, 562_47269, 562_46868, 562_28364, 19ZY260, 562_47348, 562_47455, 562_47364, 562_79553, and 562_79449, were compared using a pangenomic analysis conducted with Roary (v3.13.0; [30]) (supplementary genome data). R Studio was then used to illustrate the output, following the instructions found at https://github.com/IamIamI/pADAP_project/tree/master/Roary_stats.


Detection of antimicrobial resistance, virulence factors, and prophage identification

The pathogenic potential of the E. coli strain was characterized by identifying AMR genes and virulence factors. The assembled genome underwent screening through the Large-Scale Blast Score Ratio (LS-BSR) pipeline, as described by Sahl et al. [31], to compare genomic sequences with a curated database of resistance genes (CARD) and virulence factors (VFDB). The LS-BSR method calculated normalized BLAST scores to assess the presence or absence of target genes across various isolates, where a BSR value of 0.8 or higher indicated gene presence, while a value below 0.8 indicated gene absence, as noted by Chandler et al. [32].

Resistance genes were classified according to their mechanisms of action, whereas virulence genes were organized based on their related pathogenicity factors. The presence of prophage sequences in the genome of E. coli EC16 was analyzed using the PHASTEST (PHAge Search Tool with Enhanced Sequence Translation) online server [33].

Phylogenetic analysis based on SNPs analysis E. coli plasmid carrying mcr-1 gene and comparative structure of pEcoEC16b plasmid

We compared plasmids used in this investigation with plasmid in the plasmid database PLSDB to find the genetically closest relatives of the mcr-1 gene carrying plasmids. To ascertain evolutionary links, a phylogenetic analysis based on SNPs was carried out. REALPHY was used to create a maximum-likelihood phylogenetic tree [34]. The identification of closely related isolates and insights into possible transmission patterns were made possible using iTOL to show the generated phylogeny [35]. The comparative analysis of plasmid architecture between pEcoEC16b and its close relative was visualized using Easyfig (v 2.2.5; [36]).


Results and discussion

Prevalence and detection of colistin-resistant Escherichia coli

Twenty isolates of E. coli were found in the 150 hand swab samples, and 1 strain (EC16) showed colistin resistance. The existence of mcr-1 was verified by PCR, and its genetic characteristics were further described by whole-genome sequencing (WGS). Public health is seriously threatened by the advent of colistin-resistant E. coli that possess the mcr-1 gene, especially since colistin is only used as a last resort antibiotic to treat multidrug-resistant Gram-negative bacterial infections. This study provides the first report of mcr-1-positive E. coli isolated from the hands of restaurant workers in northern Thailand, adding new insights into potential human-associated reservoirs of colistin resistance. Although mcr-1 has been found in E. coli from retail meat, livestock, and clinical isolates in Thailand in other investigations [5-7], our study reveals a new pathway of transmission through hands of food handlers. The discovery of mcr-1-positive E. coli in asymptomatic people (restaurant employees) by our study raises questions regarding possible transmission through direct hand-to-food contact. Although asymptomatic individuals are often overlooked in AMR surveillance, they can serve as silent reservoirs and vectors of resistant bacteria in the community. Routine screening and hygiene assessments of food handlers may help identify carriers of mcr-1-positive E. coli before transmission occurs. A national surveillance study in China (2020 - 2022) revealed the asymptomatic carriage of carbapenem-resistant E. coli (CREC) in healthy individuals, emphasizing their role as silent reservoirs that facilitate community-level dissemination of antimicrobial resistance [37].


Genomic characterization and phylogenetic relationships of E. coli EC16

The genome of the E. coli strain EC16 (accession no. CP189734) comprises a single circular chromosome and 2 plasmids, pEcoEC16a (accession no. CP189735) and pEcoEC16b (accession no. CP189736). The chromosome is 4,756,354 base pairs in length with a GC content of 50.89 %, and encodes 4,368 coding sequences (CDS), along with 22 rRNA genes, 87 tRNA genes, and a single mRNA. Plasmid pEcoEC16a is 2,088 bp in size and contains 2 CDS, while pEcoEC16b spans 239,563 bp and encodes 261 CDS. Both plasmids have lower GC contents, at 47.27 and 47.15 %, respectively, and no rRNA, tRNA, or mRNA genes were detected on either plasmid (Table 1).


Table 1 Genome features of Escherichia coli EC16.

Genome characteristics

Chromosome

pEcoEC16a(plasmid)

pEcoEC16b(plasmid)

Size (bp)

4,756,354

2,088

239,563

GC content (%)

50.89

47.27

47.15

CDS

4,368

2

261

rRNA

22

Nd

Nd

tRNA

87

Nd

Nd

mRNA

1

Nd

Nd

The cgMLST analysis was carried out on PubMLST in order to look into the genetic relatedness of EC16. GrapeTree was used to create a minimal spanning tree. The clustering patterns revealed distinct relationships among the isolates, with ST1079 (Achtman) observed. E. coli EC16 was grouped into ST1079, with nearly identical ST155 cgMLST profiles and closely related strains such as E. coli strain 562_47488, 562_47269, 562_46868, 562_28364, 19ZY260, 562_47348, 562_47455, 562_47364, 562_79553 and 562_79449. Most of these strains were associated with environmental sources, while 19ZY260 was isolated from the fecal samples of healthy humans (Figure 1).

To complement the cgMLST findings, a Pangenome analysis was performed to assess the distribution of core and accessory genes across the dataset. The pangenome analysis identified 3,818 core genes shared by all isolates, while the accessory genome contained 1,998 variable genes, and 2,504 cloud genes highlighting genomic diversity within the population. The core genome largely reflected the clustering observed in cgMLST, supporting the relationships. Notably, E. coli EC16 was closely related to strain 562_47488 (Figure 2).

The cgMLST and pangenome analyses revealed that E. coli EC16 clusters within sequence type ST1079, showing close genomic similarity to strains like 562_47488, 562_28364 and 19ZY260, most of which were derived from environmental sources or healthy human carriers. This supports the growing body of evidence that certain E. coli lineages, particularly those lacking high-pathogenicity virulence genes, are well adapted to environmental reservoirs [38,39]. The near-identical cgMLST profiles between EC16 and environmental strains underscore the possibility that EC16 acquired resistance determinants such as mcr-1 via horizontal gene transfer within a shared ecological niche.

The pangenome analysis highlighted the extensive genomic diversity among the isolates, with a substantial accessory and cloud gene pool, consistent with the open pangenome nature of E. coli reported in prior studies [40,41]. These data support the concept that environmental strains like EC16 can serve as genetic melting pots, acquiring and distributing resistance genes under selective pressure, such as antimicrobial exposure in community or agricultural settings.

Detection of virulence and ARGs in E. coli EC16 using LS-BSR and prophage identification

We performed an extensive analysis of the LS-BSR to examine the distribution of AMR and virulence genes in selected E. coli isolates. The heatmap visualization, organized by resistance and virulence mechanisms, indicated a significant prevalence of efflux pump genes in strains demonstrating MDR. In particular, E. coli strains 19ZY260, EC16, and 562_28364 exhibited a concentration of AMR genes associated with antibiotic inactivation, target alteration, and target replacement, respectively. Importantly, only E. coli EC16 contained genes associated with antibiotic target protection. This observation is noteworthy, as target protection genes are infrequently documented in environmental isolates and may suggest recent acquisition via horizontal gene transfer or selective pressures resulting from antibiotic exposure. Although efflux and inactivation mechanisms are prevalent among both environmental and clinical E. coli, the presence of target protection elements in EC16 could confer a competitive advantage in the presence of antimicrobial stress.

Virulome analysis demonstrated a broad spectrum of virulence-associated genes, with many isolates harboring genes related to adhesion mechanisms, including cfa, cgs, csg, fde, fim, paa, and yag/ecp. These genes are critical for adherence to epithelial cells and were highly prevalent across the analyzed strains. In contrast, strains such as 562_79449, 562_79554 and 562_79553 carried more genes associated with exotoxins and invasion. The siderophore-associated iro operon was detected only in strain 19ZY260, which was isolated from a healthy human (Figure 3). E. coli EC16 demonstrated a virulence profile typical of environmental strains, with few toxin- or invasion-related gene content. These results support the hypothesis that EC16 exhibits a virulence profile more consistent with environmental or commensal E. coli strains rather than with highly pathogenic ones. The presence of adhesion factors, but absence of toxin or invasion genes, indicates a strain adapted for colonization without causing overt disease - a pattern commonly observed in non-pathogenic environmental E. coli [42]. This virulome pattern reinforces the hypothesis that EC16 is an environmental strain that may have acquired mcr-1 through mobile genetic elements such as plasmids or prophages.


Figure 1 A GrapeTree visualization of E. coli ST1079 isolates from Asia based on cgMLST: GrapeTree analysis based on cgMLST data from PubMLST illustrates the genetic relationships among Escherichia coli isolates from Asia. A total of 12 isolates are shown, including 8 isolates belonging to sequence type ST1079 (Achtman scheme), represented by black-green circles, and 4 isolates without assigned sequence types (white circles). Each node corresponds to an individual isolate. EC16 is highlighted with a red arrow for emphasis. The clustering of EC16 with other ST1079 isolates indicates a high degree of genetic similarity within this group.

Figure 2 Pangenome analysis of E. coli ST1079 isolates and closely related strains: Pangenome analysis was performed on 12 E. coli isolates, including 8 ST1079 isolates and 4 closely related strains. A heatmap with hierarchical clustering was used to visualize gene presence and absence patterns across the genomes. In the heatmap, blue indicates gene presence, while white represents gene absence. E. coli EC16 clustered closely with strains 562_47488, 562_47269, and 562_46868, suggesting high genomic similarity. Pangenome summary statistics revealed 3,818 core genes, 1,998 shell genes, and 2,504 cloud genes, indicating a diverse accessory genome among the analyzed isolates.


To further explore its genomic content, prophage regions in EC16 were identified using prophage prediction tools. Four intact prophages were detected, showing similarity to Edward_GF_2 (NC_026611), Entero_mEp461 (NC_019716), Klebsi_4LV2017 (NC_047818) and Entero_P4 (NC_001609). Among these, only the prophage similar to Entero_mEp460 harbored ARG (marA), with no virulence genes detected in any of the prophages. This suggests a limited contribution of phage elements to pathogenicity in EC16 but highlights a possible role in the acquisition or dissemination of resistance traits (Figure 4, Table 2). This observation suggests that while prophages do not contribute directly to the virulence potential of EC16, they may play a role in disseminating resistance genes within microbial communities. The presence of marA, a known transcriptional activator of multidrug efflux pumps, reinforces the possibility that mobile genetic elements such as prophages facilitate adaptation to antimicrobial environments. Additionally, the absence of virulence genes and detection of only a single resistance gene (marA) across 4 intact prophages in EC16 suggest an environmental origin. Given the presence of the mcr-1 gene on an IncHI1A-type plasmid, it is probable that EC16 acquired this resistance determinant through horizontal gene transfer from other bacteria in the environment, potentially facilitated by plasmid exchange under antimicrobial selective pressures [43].

Recent studies suggest that prophages can act as vectors for ARGs, enhancing bacterial adaptability and persistence [13]. For example, Sher et al. [44] demonstrated that bacteriophages contribute to ARG mobility between environmental and clinical bacterial strains, accelerating resistance spread beyond plasmid-mediated HGT. The coexistence of plasmid-borne mcr-1 and prophage-associated ARGs in EC16 raises concerns about potential multi-level transmission mechanisms of colistin resistance. These findings underscore the importance of integrated One Health surveillance frameworks that combine human, animal, and environmental data. Such systems would enable early detection of emerging resistance patterns and guide evidence-based interventions to reduce the spread of plasmid-mediated colistin resistance globally [45].


Plasmid typing and phylogenetic analysis

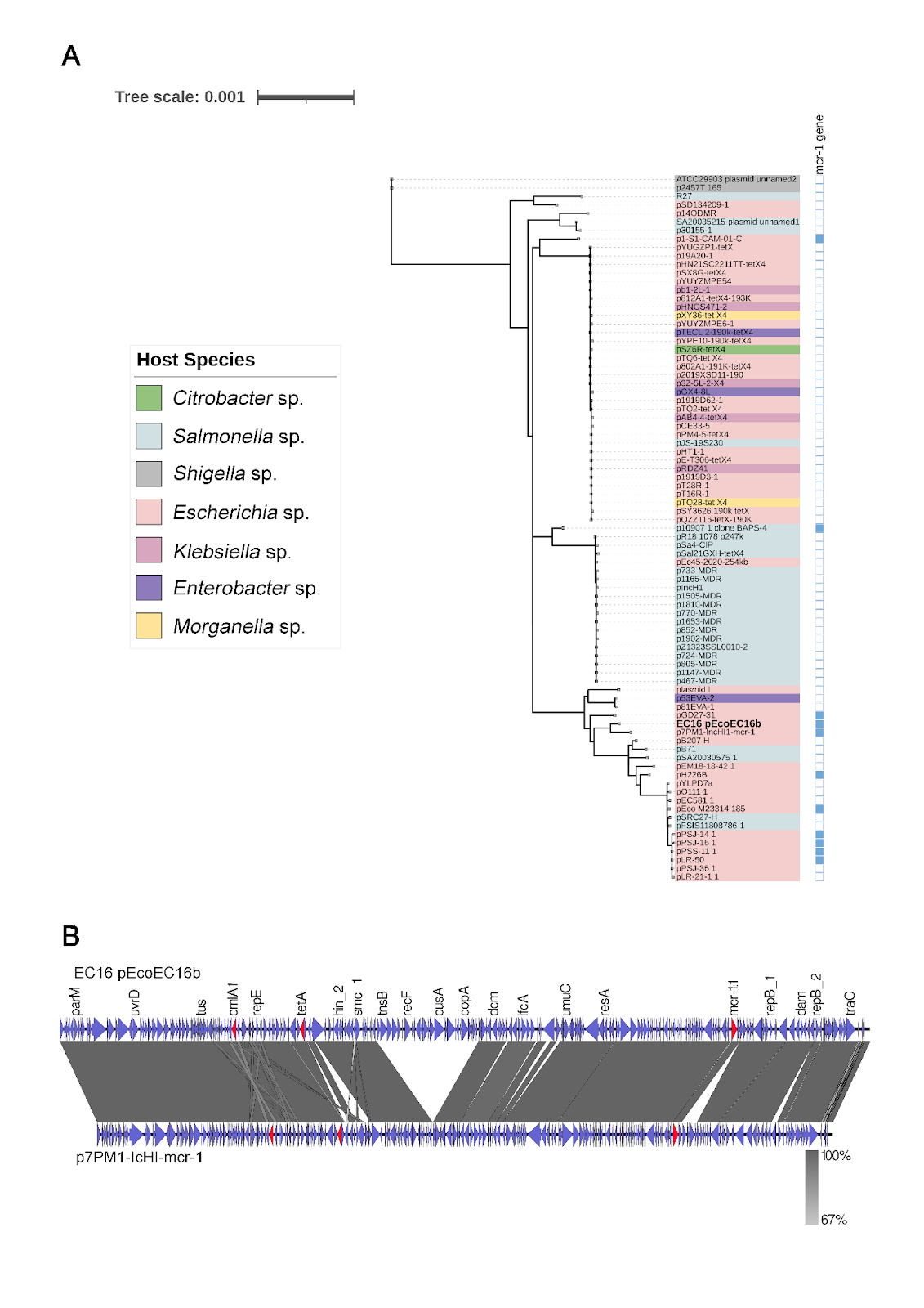
Following genome assembly, 2 plasmid sequences were identified and further characterized. Plasmid replicon typing revealed that at least one of the plasmids belongs to the IncHI1A incompatibility group, a type commonly associated with multidrug resistance and interspecies transfer among Enterobacteriaceae. To investigate similarity to known plasmids, the sequences were queried against the PLSDB (Plasmid Database). This search retrieved 96 plasmid sequences with significant similarity. Taxonomic classification of the matched plasmid hosts revealed the following distribution: 50.00 % Escherichia spp., 27.08 % Salmonella spp., 13.54 % Klebsiella spp., 4.17 % Enterobacter spp., 2.08 % Shigella spp., 2.08 % Morganella spp., and 1.04 % Citrobacter spp. These findings highlight that the IncHI1A plasmid shares the highest similarity with plasmids from E. coli but also shows notable phylogenetic proximity to those found in Salmonella, Klebsiella, and other members of the Enterobacteriaceae family (Figure 4(A)). This supports the known variety of IncHI1A-type plasmids and their role in the horizontal transfer of resistance and virulence traits. Importantly, comparison of the plasmid backbone with the reference plasmid p7PM1-IncHI1-mcr-1 revealed the presence of multiple antimicrobial resistance genes, including mcr-1, tetA, and cmlA1 (Figure 4(B)). The presence of these genes, particularly mcr-1, underscores the potential clinical relevance of the plasmid, as well as its capacity to disseminate resistance traits across diverse bacterial hosts. In addition, metadata analysis of the matched plasmids indicated a broad range of sources, including clinical isolates, environmental samples, animal hosts, blood, and food products such as meat. These findings demonstrate that the IncHI1A-type plasmid is widely distributed across bacterial species and ecological niches. Its widespread presence and carriage of multiple resistance determinants highlight its public health significance and its potential role in the dissemination of multidrug resistance across human, animal, and food-chain interfaces.

This genetic clustering suggests a possible transmission link between the environment, food sources, and human carriers. The mcr-1 gene in E. coli strain EC16 was embedded in an IncI2 plasmid, a replicon type known for its high mobility and stability. This observation aligns with previous reports indicating that mcr-1 is frequently associated with IncI2 and IncF plasmids, which play a significant role in the horizontal transfer of resistance genes between bacterial species [12]. Comparative genomic analysis revealed that the IncI2 plasmid carrying mcr-1 in EC16 shares high sequence similarity with previously reported E. coli plasmids, including pGD27-31, p7PM1-IncHI1-mcr-1, pH226B, and pEco M23314-185. Notably, plasmid pH226B, isolated from imported vegetables in Switzerland, was originally traced back to vegetables sourced from Thailand [46]. These finding underscores the global nature of antimicrobial resistance (AMR) dissemination, highlighting the food supply chain as a potential route for the international spread of resistance genes. The identification of a Thai-origin mcr-1-positive plasmid in European-imported produce demonstrates the critical importance of coordinated international surveillance and monitoring programs, particularly under a One Health framework that integrates human, animal, and environmental health perspectives.

This research presents multiple limitations. Firstly, the cross-sectional design restricts our ability to ascertain the directionality of transmission or the long-term persistence of mcr-1-positive E. coli. Secondly, since we focused on a single resistant strain, we were unable to evaluate wider genomic trends. Finally, we did not assess behavioral factors associated with hygiene or antibiotic usage. Future research should integrate longitudinal sampling and consider behavioral risk factors to enhance our understanding of the epidemiology of mcr-1 carriage in food handlers.







(A)


(B)


Figure 3 Stacked bar chart of LS-BSR analysis for virulome and antibiotic resistome profiles: Stacked bar chart illustrating LS-BSR analysis of genes associated with the virulome (A) and antibiotic resistome (B) across E. coli isolates. The color intensity represents the proportion of gene conservation across isolates, providing insights into the distribution of virulence and resistance determinants.



Figure 4 Prophage regions identified in Escherichia coli EC16: Prophage analysis revealed 4 intact prophage regions integrated within the EC16 genome, detected using PHASTEST. Each prophage region is illustrated with annotated open reading frames (ORFs), where arrows represent the direction of transcription. The size (in kilobases) and gene content of each prophage are indicated. These prophages contribute to genome plasticity and may play a role in horizontal gene transfer or virulence.



Table 2 Four prophage regions have been identified, of which 4 regions are intact, 0 regions are incomplete, and 0 regions are questionable.


Region

Region Length

Completeness

Score

# Total Proteins

Region Position

Most Common Phage

GC%

1

52.2 kb

Intact

140

76

492326-544554 info_outline

PHAGE_Edward_GF_2_NC_026611(15)

46.33 %

2

65.1 kb

Intact

150

57

225568-290714 info_outline

PHAGE_Entero_mEp460_NC_019716(24)

48.07 %

3

34.6 kb

Intact

150

44

205504-240107 info_outline

PHAGE_Klebsi_4LV2017_NC_047818(29)

50.43 %

4

13.3 kb

Intact

107

15

67172-80561 info_outline

PHAGE_Entero_P4_NC_001609(10)

50.15 %




Figure 4 (A) SNP-based phylogenetic tree of plasmid pEcoEC16b and related plasmids with mcr-1 gene screening: A phylogenetic tree was constructed based on single nucleotide polymorphisms (SNPs) from plasmid pEcoEC16b and 96 closely related plasmids retrieved from the PLSDB (Plasmid Database). The analysis includes screening for the presence of the mcr-1 gene. Plasmid pEcoEC16b clusters closely with E. coli plasmids pGD27-31 and p7PM1-IncHI1-mcr-1, both of which harbor the mcr-1 gene. In addition, plasmids from Salmonella species - such as pB71, pSA20030575-1, pSRC27-H, and pFSIS11808789-1 - appear in nearby branches, suggesting potential interspecies dissemination of mcr-1-carrying plasmids. (B) Comparative plasmid structure of pEcoEC16b and p7PM1-IncHI1-mcr-1: Structural comparison of plasmid pEcoEC16b with E. coli plasmid p7PM1-IncHI1-mcr-1. Arrows represent annotated ORFs, oriented according to their transcriptional direction. Homologous regions shared between the 2 plasmids are highlighted in dark gray. Backbone regions are indicated by blue arrows. Antibiotic resistance genes, including mcr-1, tetA, and cmlA1, are highlighted in red, illustrating conserved resistance elements across the 2 plasmids.



Conclusions

This study presents the first evidence of mcr-1-positive E. coli isolated from the hands of asymptomatic restaurant workers in northern Thailand, revealing a previously unrecognized route of colistin resistance dissemination. The identification of strain EC16 underscores the potential role of food handlers as silent reservoirs and transmission vectors within community settings, bridging the gap between environmental, food, and human sources of antimicrobial resistance (AMR). Genomic analyses demonstrated that EC16 belongs to sequence type ST1079 and shares high genetic similarity with environmental strains, supporting its likely origin from a non-clinical reservoir. The presence of the mcr-1 gene on a highly mobile IncHI1A plasmid, along with additional resistance determinants such as marA within prophage regions, highlights the complex mechanisms through which AMR genes can be horizontally transferred and maintained in commensal populations.

Although it exhibits a low virulence profile, EC16 possesses a varied resistome and significant adhesion-related genes, enabling it to colonize human hosts and endure in food service settings. The identification of analogous plasmid sequences in imported produce and livestock-associated E. coli underscores the global interconnectivity of antimicrobial resistance (AMR) spread, with the food supply chain serving as a potential conduit. These observations highlight the necessity for improved AMR surveillance that encompasses asymptomatic individuals, high-risk occupational groups, and environmental surfaces, particularly within the One Health paradigm. Effective hygiene monitoring, in conjunction with genomic surveillance, will be crucial to curtail the unnoticed transmission of plasmid-mediated colistin resistance and protect public health. To mitigate the risk of transmission, food handlers should adhere to strict hand hygiene, especially after using the toilet and before food preparation. For the general public, proper cooking of food, handwashing, and avoiding raw or undercooked products are essential measures to prevent infection with colistin-resistant E. coli. Moreover, there should be any organization to regular monitoring and training on antimicrobial resistance risks should be implemented in food service establishments.

Acknowledgements

The authors express their gratitude to Mr. Olalekan Isreal Aiikulola from the Faculty of Medical Science at Naresuan University in Thailand for his assistance in editing this manuscript. This research was supported by a grant from the National Science, Research and Innovation Fund (NRSF) (2021: R2564B028).


Declaration of Generative AI in Scientific Writing

The authors used AI-assisted tools (OpenAIs ChatGPT) to support language editing. All content was critically reviewed and finalized by the authors, who take full responsibility for the manuscript.


CRediT Author Statement

Rapee Thummeepak: analyzed the data, prepared figures and/or tables, writing original drafts, and approved the final draft.

Jintana Wongwigkarn, Siriwat Kucharoenphaibul, Sutthirat Sitthisak and Rattiya Cheewapat: performed the experiments and approved the final draft.

Supat Khongfak: prepared figures and/or tables and approved the final draft.

Kannipa Tasanapak: conceived and designed the experiments, performed the experiments, analyzed the data, prepared figures and/or tables, funding acquisition, writing original drafts, and approved the final draft.

References

  1. GBD 2021 Antimicrobial Resistance Collaborators. Global burden of bacterial antimicrobial resistance 1990-2021: A systematic analysis with forecasts to 2050. The Lancet 2024; 404, 1199-1226.

  2. S Chautrakarn, W Khumros and P Phutrakool. Self-medication with over-the-counter medicines among the working age population in metropolitan areas of Thailand. Frontiers in Pharmacology 2021; 12, 726643.

  3. FA Lencina, M Bertona, MA Stegmayer, CR Olivero, LS Frizzo, JA Zimmermann, ML Signorini, LP Soto and MV Zbrun. Prevalence of colistin-resistant Escherichia coli in foods and food-producing animals through the food chain: A worldwide systematic review and meta-analysis. Heliyon 2024; 10(5), e26579.

  4. FT Johura, J Tasnim, I Barman, SR Biswas, FT Jubyda, M Sultana, CM George, A Camilli, KD Seed, N Ahmed and M Alam. Colistin-resistant Escherichia coli carrying mcr-1 in food, water, hand rinse, and healthy human gut in Bangladesh. Gut Pathogens 2020; 12, 5.

  5. P Chopjitt, P Boueroy, M Morita, T Iida, Y Akeda, S Hamada and A Kerdsin. Genetic characterization of multidrug-resistant Escherichia coli harboring colistin-resistant gene isolated from food animals in food supply chain. Frontiers in Cellular and Infection Microbiology 2024; 14, 1289134.

  6. A Khanawapee, A Kerdsin, P Chopjitt, P Boueroy, R Hatrongjit, Y Akeda, K Tomono, S Nuanualsuwan and S Hamada. Distribution and molecular characterization of Escherichia coli harboring mcr genes isolated from slaughtered pigs in Thailand. Microb. Microbial Drug Resistance 2021; 27(7), 971-979.

  7. N Thadtapong, S Chaturongakul, S Tangphatsornruang, C Sonthirod, N Ngamwongsatit and R Aunpad. Four new sequence types and molecular characteristics of multidrug-resistant Escherichia coli strains from foods in Thailand. Antibiotics 2024; 13(10), 935.

  8. PC Wu, MF Cheng, WL Chen, WY Hung, JL Wang and CH Hung. Risk factors and prevalence of mcr-1-positive Escherichia coli in fecal carriages among community children in Southern Taiwan. Frontiers in Microbiology 2021; 12, 748525.

  9. HM Martiny, P Munk, C Brinch, J Szarvas, FM Aarestrup and TN Petersen. Global distribution of mcr gene variants in 214K metagenomic samples. mSystems 2022; 7(2), e00105-22.

  10. P Sismova, I Sukkar, N Kolidentsev, J Palkovicova, I Chytilova, J Bardon, M Dolejska and K Nesporova. Plasmid-mediated colistin resistance from fresh meat and slaughtered animals in the Czech Republic: nation-wide surveillance 2020-2021. Microbiology Spectrum 2023; 11(5), e0060923.

  11. Z Lv, Y Shen, W Liu, H Ye, D Liu, J Liu, Y Fu, C Peng, K Chen, X Deng, B Liu, J He, L Yang, C Xu, C Cai, Y Wang, Y Ke and J Shen. Prevalence and risk factors of mcr-1-positive volunteers after colistin banning as animal growth promoter in China: A community-based case-control study. Clinical Microbiology and Infection 2022; 28(2), 267-272.

  12. B Tang, J Wang, X Zheng, J Chang, J Ma, J Wang, X Ji, H Yang and B Ding. Antimicrobial resistance surveillance of Escherichia coli from chickens in the Qinghai Plateau of China. Frontiers in Microbiology 2022; 13, 885132.

  13. H Liao, C Liu, S Zhou, C Liu, DJ Eldridge, C Ai, SW Wilhelm, BK Singh, X Liang, M Radosevich, Q Yang, X Tang, Z Wei, VP Friman, M Gillings, MD Baquerizo and YG Zhu. Prophage-encoded antibiotic resistance genes are enriched in human-impacted environments. Nature Communications 2024; 15(1), 8315.

  14. C Shen, LL Zhong, Y Yang, Y Doi, DL Paterson, N Stoesser, F Ma, MAE El-Sayed Ahmed, S Feng, S Huang, HY Li, X Huang, X Wen, Z Zhao, M Lin, G Chen, W Liang, Y Liang, Y Xia, …, GB Tian. Dynamics of mcr-1 prevalence and mcr-1-positive Escherichia coli after the cessation of colistin use as a feed additive for animals in China: A prospective cross sectional and whole genome sequencing-based molecular epidemiological study. The Lancet Microbe 2020; 1(1), e34-e43.

  15. T An, Y Cai, G Li, S Li, PK Wong, J Guo and H Zhao. Prevalence and transmission risk of colistin and multidrug resistance in long-distance coastal aquaculture. ISME Communications 2023; 3(1), 115.

  16. CH Guo, YQ Liu, Y Li, XX Duan, TY Yang, FY Li, M Zou and BT Liu. High prevalence and genomic characteristics of carbapenem-resistant Enterobacteriaceae and colistin-resistant Enterobacteriaceae from large-scale rivers in China. Environmental Pollution 2023; 331, 121869.

  17. Department of Medical Science. Microbiological quality criteria for food and food contact containers issued by the Department of Medical Science, Ministry of Public Health, Thailand. P2 Design & Print, Bangkok, Thailand, 2017.

  18. AZ Tanzin, C Nath, MRK Nayem, MA Sayeed, SA Khan, RS Magalhaes, JI Alawneh and MM Hassan. Detection and characterisation of colistin-resistant escherichia coli in broiler meats. Microorganisms 2024; 12(12), 2535.

  19. S Andrews. FastQC: A quality control tool for high throughput sequence data. Analytical Biochemistry 2010; 548, 38-43.

  20. P Ewels, M Magnusson, S Lundin and M Käller. MultiQC: Summarize analysis results for multiple tools and samples in a single report. Bioinformatics 2016; 32(19), 3047-3048.

  21. AM Bolger, M Lohse and B Usadel. Trimmomatic: A flexible trimmer for Illumina sequence data. Bioinformatics 2014; 30(15), 2114-2120.

  22. W De Coster, S DHert, DT Schultz, M Cruts and C Van Broeckhoven. NanoPack: Visualizing and processing long-read sequencing data. Bioinformatics 2018; 34(15), 2666-2669.

  23. RR Wick. Filtlong, Available at: https://github.com/rrwick/Filtlong, accessed January 2025.

  24. RR Wick, LM Judd, CL Gorrie and KE Holt. Unicycler: Resolving bacterial genome assemblies from short and long sequencing reads. PLoS Computational Biology 2017; 13(6), e1005595.

  25. M Hunt, ND Silva, TD Otto, J Parkhill, JA Keane and SR Harris. Circlator: Automated circularization of genome assemblies using long sequencing reads. Genome Biology 2015; 16, 294.

  26. RR Wick, MB Schultz, J Zobel and KE Holt. Bandage: Interactive visualization of de novo genome assemblies. Bioinformatics 2015; 31(20), 3350-3352.

  27. T Carver, SR Harris, M Berriman, J Parkhill and JA McQuillan. Artemis: An integrated platform for visualization and analysis of high-throughput sequence-based experimental data. Bioinformatics 2012; 28(4), 464-469.

  28. T Seemann. Prokka: Rapid prokaryotic genome annotation. Bioinformatics 2014; 30(14), 2068-2069.

  29. Z Zhou, NF Alikhan, MJ Sergeant, N Luhmann, C Vaz, AP Francisco, JA Carriço and M Achtman. GrapeTree: Visualization of core genomic relationships among 100,000 bacterial pathogens. Genome Research 2018; 28(9), 1395-1404.

  30. AJ Page, CA Cummins, M Hunt, VK Wong, S Reuter, MT Holden, M Fookes, D Falush, JA Keane and J Parkhill. Roary: Rapid large-scale prokaryote pan genome analysis. Bioinformatics 2015; 31(22), 3691-3693.

  31. JW Sahl, JG Caporaso, DA Rasko and P Keim. The large-scale blast score ratio (LS-BSR) pipeline: A method to rapidly compare genetic content between bacterial genomes. PeerJ 2014; 2, e332.

  32. CE Chandler, AM Horspool, PJ Hill, DJ Wozniak, JW Schertzer, DA Rasko and RK Ernst. Genomic and phenotypic diversity among 10 laboratory isolates of Pseudomonas aeruginosa PAO1. Journal of Bacteriology 2019; 201(5), 10-1128.

  33. DS Wishart, S Han, S Saha, E Oler, H Peters, JR Grant, P Stothard and V Gautam. PHASTEST: Faster than PHASTER, better than PHAST. Nucleic Acids Research 2023; 51(W1), W443-W450.

  34. F Bertels, OK Silander, M Pachkov, PB Rainey and E Van Nimwegen. Automated reconstruction of whole-genome phylogenies from short-sequence reads. Molecular Biology and Evolution 2014; 31(5), 1077-1088.

  35. I Letunic and P Bork. Interactive Tree of Life (iTOL) v6: Recent updates to the phylogenetic tree display and annotation tool. Nucleic Acids Research 2024; 52(W1), W78-W82.

  36. MJ Sullivan, NK Petty and SA Beatson. Easyfig: A genome comparison visualizer. Bioinformatics 2011; 27(7), 1009-1010.

  37. Y Li, Y Zhang, X Sun, Y Wu, Z Yan, X Ju, Y Huang, H Zhou, Z Wang, S Wang, R Zhang and R Li. National genomic epidemiology investigation revealed the spread of carbapenem-resistant Escherichia coli in healthy populations and the impact on public health. Genome Medicine 2024; 16(1), 57.

  38. AR Manges, HM Geum, A Guo, TJ Edens, CD Fibke and JDD Pitout. Global extraintestinal pathogenic Escherichia coli (ExPEC) lineages. Clinical Microbiology Reviews 2019; 32(3), 10-1128.

  39. M Touchon, A Perrin, JAM de Sousa, B Vangchhia, S Burn, CL OBrien, E Denamur, D Gordon and EP Rocha. Phylogenetic background and habitat drive the genetic diversification of Escherichia coli. PLoS Genetics 2020; 16(6), e1008866.

  40. SM Chauhan, O Ardalani, JC Hyun, JM Monk, PV Phaneuf and BO Palsson. Decomposition of the pangenome matrix reveals a structure in gene distribution in the Escherichia coli species. mSphere 2025; 10(1), e00532-24.

  41. HL Her, PT Lin and YW Wu. PangenomeNet: A pan-genome-based network reveals functional modules on antimicrobial resistome for Escherichia coli strains. BMC Bioinformatics 2021; 22, 548.

  42. VS Braz, K Melchior and CG Moreira. Escherichia coli as a multifaceted pathogenic and versatile bacterium. Frontiers in Cellular and Infection Microbiology 2020; 10, 548492.

  43. M Zhuang, Y Achmon, Y Cao, X Liang, L Chen, H Wang, BA Siame and KY Leung. Distribution of antibiotic resistance genes in the environment. Environmental Pollution 2021; 285, 117402.

  44. S Sher, HA Khan, Z Khan, MS Siddique, DA Bukhari and A Rehman. Bacteriophages: Potential candidates for the dissemination of antibiotic resistance genes in the environment. Targets 2025; 3(3), 25.

  45. J Feng, Z Xu, Y Zhuang, M Liu, J Luo, Y Wu, Y Chen and M Chen. The prevalence, diagnosis, and dissemination of mcr-1 in colistin resistance: Progress and challenge. Decoding Infection and Transmission 2023; 1, 100007.

  46. K Zurfluh, J Klumpp, M Nüesch-Inderbinen and R Stephan. Full-length nucleotide sequences of mcr-1-harboring plasmids isolated from extended-spectrum-β-lactamase-producing Escherichia coli isolates of different origins. Antimicrobial Agents and Chemotherapy 2016; 60(9), 5589-5591.