Start Bootstrap Logo

Trends Sci. 2025; 22(11): 10511

BNCT Displays Cytotoxic Effect on Malignant Meningioma Via the Induction of DNA Damage


Yuwadee Malad1, Dea Aulia Kartini1, Krajang Talabnin2, Pitchanun Jaturutthaweechot3, Natsuko Kondo4, Yoshinori Sakurai4, Chinorat Kobdaj1 and Chutima Talabnin3,*


1School of Physics, Institute of Science, Suranaree University of Technology, Nakhon Ratchasima 30000, Thailand

2School of Pathology, Institute of Medicine, Suranaree University of Technology,

Nakhon Ratchasima 30000, Thailand

3School of Chemistry, Institute of Science, Suranaree University of Technology, Nakhon Ratchasima 30000, Thailand

4Institute for Integrated Radiation and Nuclear Science, Kyoto University (KURNS), Osaka 590-0494, Japan


(*Corresponding authors e-mail: chutima.sub@sut.ac.th)


Received: 30 April 2025, Revised: 5 June 2025, Accepted: 15 June 2025, Published: 1 August 2025


Abstract

Malignant meningiomas are an aggressive cancer with high recurrence and poor prognosis. It is difficult to treat via surgical resection and radiotherapy, especially recurrent meningiomas. Boron neutron capture therapy (BNCT) is a targeted radiotherapy that can selectively kill malignant tumor cells with increased uptake of p-10B-para-boronophenylalanine (BPA) via up-regulation of L-Type Amino Acid Transporter 1 (LAT1). BNCT has been used in clinical studies to treat malignant meningiomas. However, it has never been reported on the basic study of BNCT and the mechanism of BNCT-mediated cell death in the meningiomas. The results of the present study demonstrated that LAT1 was a major LAT isoform in meningiomas. High mRNA expression of LAT1 was observed in both malignant meningioma cell lines and primary benign meningioma cells. The intracellular retention of 10B was increased in dose- and time-dependent manners. The cell viability of HKBMM cells after boron neutron irradiation for 30 min was decreased as 4-borono-L-phenylalanine-fructose (L-BPA-fr) concentration increased. Next, the effect of BNCT on DNA damage was performed via the expression of phosphorylated H2AX (γH2AX). The increase in γH2AX foci per nucleus, brighter and larger of foci were associated with the increase of intracellular 10B concentrations and radiation dose. Taken together, our findings suggest that the efficacy of BNCT on DNA damage and cell viability depends on the intracellular retention of 10B and radiation dosage.


Keywords: BNCT, DNA damage, Malignant meningiomas, L-Type amino acid transporter 1


Introduction

Meningiomas are slow-growing tumors of central nervous system (CNS) in adults especially females, arising from the cells of the arachnoid mater and arachnoid villi of the meninges [1]. Meningiomas can be categorized into 3 grades according to the World Health Organization (WHO) 2021 classification. Fifteen histological features are strong associated with prognosis of the meningioma patients and therapeutic strategies. Twelve of 15 histological features are classified as grade 1 meningiomas (including meningothelial, fibrous, transitional, Psammomatous, Angiomatous, microcystic, secretory, lymphoplasmacyticrich, and metaplastic), and grade 2 meningiomas (including Chordoid, Clear cell and atypical). Additionally, 3 histological features (papillary, Rhabdoid and Anaplastic) together with molecular features including telomerase reverse transcriptase (TERT) promoter mutation or cyclin-dependent kinase inhibitor 2A/B (CDKN2A/B) homozygous deletion were assigned as criteria for malignant meningioma grade 3 [2,3]. Meningiomas are usually treated by surgery or/and radiation. Surgical resection is the 1st therapeutic option for growing or symptomatic tumors. Whereas radiotherapy is assigned as an alternative treatment for inoperable patients or adjuvant therapies for both grade 2 and grade 3 meningiomas or small tumor remnants [4]. A high rate of tumor recurrence has been documented in all grades. Reirradiation of recurrence meningiomas demonstrated that 1-year progression free survival (PFS) is 17% for grade 2 - 3 meningiomas and 92% for grade 1 meningiomas following re-irradiation [5].

Boron Neutron Capture Therapy (BNCT) is another promising direction in radiotherapy, which is a highly selective radiotherapy due to its cytotoxic effect focuses on the cells that uptake boron-10 containing drugs [6]. Currently, 2 boron-10-containing drugs, which are boronophenylalanine (BPA) and borocaptate sodium (BSH), have been developed and used in both preclinical and clinical studies. Boron neutron capture reaction occurs when boron-10 atoms selectively accumulate in the cancer cells, followed by low energy neutron radiation. Consequently, 2 high-energy particles (4He and 7Li) release and travel less than 10 microns, causing localized cell death and minimizing damage to surrounding tissue [6]. At present, 4-borono-L-phenylalanine (L-BPA) is widely used in BNCT studies due to its selective accumulation via L-type amino acid transporter 1 (LAT1) [7]. LAT1 plays a major role in regulating the exchange of the large branched-chain and aromatic neutral amino acids including phenylalanine in the cells. High expression of LAT1 has been reported in multiple types of cancer [7]. BNCT has been used in clinical studies for treating gliomas, head and neck cancers, meningioma, and laryngeal carcinoma [6,8-10]. Moreover, preclinical studies on the underlying mechanism of BNCT-mediated cancer cell death have been demonstrated through the induction of single-strand breaks and double strand breaks [11-13].

This study aims to investigate the effectiveness and underlying mechanisms of BNCT-induced malignant meningioma cell death. First, the expression level of L-type amino acid transporter (LAT1) and boron-10 uptake in meningioma cell lines was determined via quantitative PCR and inductively coupled plasma mass spectrometry (ICP-MS). Next, the biological effects of BNCT in malignant meningioma cell lines were determined via cell viability, colony formation assay and γ-H2AX assay.


Materials and methods

Cell culture

Human malignant meningioma cell line (HKBMM) was kindly given by Associate Professor Norie ARAKI (Kumamoto University, Kumamoto, Japan). Two primary benign meningioma cells (SUT-MG12 and SUT-MG14) were established from WHO grade 1 meningiomas and characterized from our previous study [14]. All 3 cell lines were used to determine the mRNA expressions of LAT1, 2, 3 and CD98 genes whereas HKBMM cell line was selected to investigate the effect of BNCT. HKBMM cell line was cultured in Dulbecco's Modified Eagle Medium (DMEM; Gibco, Thermo Fisher Scientific Inc., USA) supplemented with 10% Fetal Bovine Serum (FBS; Gibco, Thermo Fisher Scientific Inc., USA) and 1% Penicillin-Streptomycin (10,000 U/mL; Gibco, Thermo Fisher Scientific Inc., USA). While, SUT-MG12 and SUT-MG14 cells were cultured in DMEM supplemented with 20% FBS, 2mM L-glutamine and 1% Penicillin-Streptomycin. All cells were cultured in a controlled environment at 37 C in a 5% CO2 incubator.


Gene expression analysis from the database

Gene expressions of LAT1 (SLC7A5), LAT2 (SLC7A8), LAT3 (SLC43A1) and CD98 (SLC3A2) were selected because they encode for the LAT proteins for uptake L-BPA and obtained from the Gene Expression Omnibus (GEO series GSE43290) database (https://www.ncbi.nlm.nih.gov/geo/query/acc.cgi?acc=GSE43290). GEO series GSE43290 comprises expression data from 4 normal tissues, 33 WHO grade 1 meningioma, 2 WHO grade 2 meningioma and 2 WHO grade 3 meningioma. All expression data were log2 transformed and presented via dot plot.


RNA extraction and quantitative PCR

Total RNA of all cell lines was extracted using the TRIzol reagent (Invitrogens, Thermo Fisher Scientific Inc., USA), following the manufacturers instructions. The purity and concentration of total RNA were determined using a NanoDrop Spectrophotometer (Thermo Fisher Scientific, Massachusetts, USA). To ensure RNA integrity, samples underwent agarose gel electrophoresis for visualization and confirmation of quality. cDNA synthesis was performed using the SensiFAST cDNA synthesis kit according to the manufacturers protocols. (Bioline, Meridian Life Science Inc., USA). Quantitative PCR reactions were performed with iTaq Universal SYBR Green Supermix and analyzed by CFX Opus 96 Real-Time PCR System (Bio-Rad Laboratories Inc., Thailand). Primer sets were designed as the following: LAT1, (5’-TTC GTC CAG ATC GGG AAG GGT GA-3’) and (5’-TCC ATA GGC AAA GAG GCC GCT-3’); LAT2, (5’-GGG AGC CCT CTG CTA TGC TGA AC-3’) and (5’-GAA CCC AGC CAG TCC TCC GAA GA-3’); LAT3, (5’-GCT GGT TGG CAG TGC CTG CT-3’) and (5’-GCC ATT CAG GGA CAG CGC CA-3’); CD98, (5’-GGC GCA GAA GTG GTG GCA CA-3’) and (5’-CCC CTT CAG ACC CGC CAG GT-3’) and -actin, (5’-GATCAGCAAGCAGGAGTATGACG-3’) and (5’-AAGGGTGTAACGCAACTAAGTCATAG-3’). Gene amplification of all genes was performed by initial denaturation at 95 °C for 5 min, followed by 40 cycles of denaturation at 95 °C for 10 s, annealing at 57 °C, and extension at 72 °C for 10 s. The β-actin gene served as the internal control for normalization, and relative gene expression changes were calculated using the 2-ΔCt method.


Preparation of boron-10 solution

4-Borono-L-phenylalanine (L-BPA or BPA, C9H12BNO4) was obtained from Sigma-Aldrich (catalogue no. 17755). To prepare stock solution of the 4-borono-L-phenylalanine-fructose (L-BPA-fr), 20.9 mg of L-BPA and 27.0 mg of D-fructose were dissolved in 200 µL of sterile RO water. Subsequently, 200 µL of 1N NaOH was added to dissolve the mixture completely. The stock solution of L-BPA-fr was 52.25 mg/mL and then stored at 20 C. The working solution of L-BPA-fr was prepared in culture medium and pH values was titrated to 7.2 - 7.3 with 1N HCL. The medium containing L-BPA-fr was sterilized through 0.22-µM syringe filter before being used in subsequent experiments.




Cell viability test

To determine the cytotoxicity of L-BPA-fr or anticancer effect of boron-neutron irradiation on HKBMM cell viability, the cells were seeded at density 8×103 cells into a 96-well plate. After L-BPA-fr treatment or boron-neutron irradiation, cell viability was determined via Cell Counting Kit 8 (WST-8 / CCK8) according to the manufacturers instructions (cat. No. ab228554, Abcam, Cambridge, UK). Cell viability was calculated as the percentage of absorbance value of treated cell divided by absorbance value of untreated cells, multiplied by 100.


Colony formation assay

HKBMM cells were seeded at 100 cells in triplicate into 6-well plates and placed in a CO2 incubator for 14 days. Afterward, the cells were fixed using 2 mL of 100% methanol and stained with a solution containing 0.5% crystal violet and 100% methanol for 30 min. The stained colonies were counted under a stereo microscope. The number of colonies formed divided by the number of cells plated will be determined as plating efficiency (PE).


Measurement of the boron-10 accumulation

HKBMM cells were seeded at density 3×105 cells/ T25 flask and incubated for 24 h. Next, cells were treated with L-BPA-fr at 1,000 µg/mL for 0, 2, 4, 24 h or various concentrations of 10B (0, 5, 10, 20 and 51 µg [10B]/mL) for 2 h. After each specific incubation period, cells were carefully washed with phosphate-buffered saline (PBS) to remove any remaining non-internalized L-BPA-fr. After that, cells were collected using a 0.25% Trypsin-EDTA (Gibco, USA). Next, the cell pellets were washed with 2 mL of PBS once and harvested in 15-mL tubes. Subsequently, the cells were treated with 1 mL of 60% nitric acid to aid in the breakdown of the cellular components. The level of boron-10 was measured by ICP-MS (Agilent 7700, LSX-213, Agilent Technologies, Inc., Santa Clara, CA).


Neutron irradiation

HKBMM cells were cultured in T-25 cell culture flasks for 3 days or until they reached approximately 70 - 80% confluence. Two hours before irradiation, cells were treated with L-BPA-fr solution at various 10B concentrations (0, 5, 10, and 20 µg [10B] /mL) and control samples (no irradiation) were also prepared. Medium containing L-BPA-fr was removed at predefined intervals before irradiation, and the flasks were tightly sealed with paraffin to isolate them from the ambient air outside. The irradiation of cells was conducted using standard mixed neutron irradiation mode at the Heavy Water Neutron Irradiation Facility (HWNIF) of the Kyoto University Research Reactor (KUR) under the reactor power at 1 MW [15]. This facility generated a mixed irradiation field consisting of epithermal and thermal neutrons. To measure the thermal neutron flux and associated gamma radiation, samples were affixed to gold foil (3 mm on diameter and 50 µm on thickness) and thermoluminescent dosimeters (TLDs) at 4 different locations (top, bottom, left, and right) which is illustrated in Figure 1. Subsequently, all samples were exposed to the neutron beam at room temperature for 5 and 30 min. The cumulative radiation doses of KUR are provided in Table 1 and the mean neutron flux components and neutron fluence of KUR are presented in Table 2. Statistical analysis demonstrated that there was a significant difference of neutron fluence between irradiation times.


Figure 1 Preparation of in vitro neutron irradiation at KUR. (a) Samples were arranged within a square box and positioned at the beam exit. (b) The flasks were securely affixed with TLDs and a 3 mm gold foil at 4 positions to detect radiation and measure neutron fluence.


Gamma H2AX immunofluorescence and foci analysis

After boron-neutron irradiation, HKBMM cells were reseeded into 4-well chamber slides at a density of 5×104 cells per well and incubated for 48 h. DNA damage was determined by gamma H2AX Assay [16]. In brief, cells were fixed with 4% formaldehyde in PBS for 15 min at room temperature. After fixation, cells were treated with permeabilizing buffer (0.1% Triton X-100 in PBS, pH 7.4) for 10 min on ice. Then, cells were washed and blocked with 2% bovine serum albumin (BSA) in 0.1% PBST (0.1% Tween20) for 20 min. Subsequently, cells were incubated with mouse monoclonal anti-phospho-Histone H2AX (Ser139) antibody, clone JBW301 (Millipore Merck KGaA, Darmstadt, Germany) at a 1:500 dilution. After overnight incubation, the cells were washed and then incubated with the Alexa Fluor 488-conjugated anti-mouse IgG (Abcam, Cambridge, UK) at 1:500 dilution for 30 min in the dark. The nuclei of the cells were stained with 300 nM DAPI solution for 3 min in the dark. The slide with the stained cells was mounted onto glass slides using 50% glycerol in PBS (pH 7.2) and covered with coverslips. Images were acquired using a BZ-9,000 microscope (Keyence, Osaka, Japan) and the number of fluorescent gamma H2AX foci in cell nuclei was interpreted with the BZ-X analyzer software (Keyence).


Statistical analysis

The values were presented as mean ± SD. Statistical analysis for cell viability and g-H2AX assay between BNCT 5 min and BNCT 30 min was performed using students test via GraphPad Prism (GraphPad Software, San Diego, CA, USA). While statistical analysis for gene expression and cellular uptake of boron-10 was performed using one‑way ANOWA followed by Bonferronis multiple comparisons test via GraphPad Prism. p-value of < 0.05 was considered as significant difference.


Table 1 The total amount of physical doses to which the samples were exposed during the 5- and 30-min irradiation times.

10B concentration (ppm2)

Total radiation doses1 (Gy2)

at 5 min of IR2 time

Total radiation doses1 (Gy2)

at 30 min of IR2 time

0

0.20

0.90

5

0.42

1.80

10

0.60

2.70

20

1.02

4.51

1Total dose is composed of thermal neutron dose, epithermal neutron dose, fast neutron dose, gamma rays dose, 10B dose, and background.

2Abbreviations: ppm, part per million; Gy, gray; IR = irradiation.


Table 2 The estimated thermal and epithermal neutron flux and neutron fluence at the sample positions was measured during 5 and 30 min of exposure time.

Neutron composition

Irradiation time (min)

Neutron flux (n/cm²/s)

Neutron fluence (n/cm²)#

p-value*

Thermal

5

(1.89 ± 0.04)×10⁹

(5.67 ± 0.13)×10¹¹

0.0000034

30

(1.37 ± 0.06)×10⁹

(2.47 ± 0.10)×10¹²

Epithermal

5

(3.51 ± 0.08)×10⁸

(1.05 ± 0.02)×10¹¹

0.00000099

30

(2.55 ± 0.13)×10⁸

(6.46 ± 0.18)×10¹¹

#, Neutron fluence (n/cm²) represents the total number of neutrons delivered per unit area during the irradiation time, calculated by multiplying neutron flux by exposure time. Values are expressed as mean ± SD derived from 4 measurements for each condition. * p < 0.05 VS irradiation time for 5 min.


Figure 2 L-type amino acid transporter (LAT) expression in meningiomas. (a) LATs expressions were obtained from gene expression database (GEO series GSE43290). (b) LATs expressions in all meningioma cell line were determined via qPCR. The values were mean ± SD (n = 3). *p < 0.05 VS Normal.



Results and discussion

L-type amino acid transporter (LAT) expression in meningiomas

To demonstrate the expressions of LATs in meningioma, the mRNA expressions of LAT1, LAT2, LAT3 and CD98 were retrieved from GEO series GSE43290. The results demonstrated that up-regulation of LAT1 was detected in malignant meningiomas (WHO grade 3) compared with WHO grade 1 and 2 and normal tissues. Whereas LAT2 expression was downregulated in malignant meningiomas. In addition, there was no significant expression of LAT3 and CD98 among meningioma grades (Figure 2(a)). Moreover, quantitative PCR analysis demonstrated that high expression of LAT1 was observed in both malignant meningioma cell line (HKBMM) and primary benign meningioma cells (SUT-MG12 and SUT-MG14) (Figure 2(b)). These findings indicate that LAT1 is a major LAT which plays a major role in regulating the exchange of the large branched-chain and aromatic neutral amino acids in meningiomas. BNCT is targeted radiotherapy since the fact that boron compounds, especially L-BPA, are selectively accumulated in cells via LAT1 [17]. High mRNA and protein expression of LAT1 have been reported in multiple types of cancer [7]. Our findings are the 1st report to demonstrate high mRNA expression of LAT1 in meningiomas. Additionally, high mRNA expression of LAT1 was observed in both benign and malignant meningioma cells. These findings suggest the feasibility of BNCT for benign meningiomas with difficulty in surgical resection because of locations in the brain which attach to superior sagittal sinus. However, the current study demonstrated the mRNA expression of LAT1 from small sample size (3 meningioma cell lines). Thus, LAT1 protein expression by immunohistochemistry with large sample size in meningioma tissues are required for further investigation.


Cytotoxic effect of L-BPA-fr and cellular uptake of 10B in HKBMM cell line

To investigate the optimum concentration of L-BPA-fr for boron-neutron irradiation, HKBMM cells were used for subsequent experiments due to their mRNA expression level of LAT1 and having malignant characteristics. HKBMM cells were treated with L-BPA-fr at various concentrations from 0 - 2,000 µg/mL for 24 h. Cell viability test demonstrated that L-BPA-fr at 0 - 1,000 µg/mL have no toxicity to HKBMM cell lines. Based on this observation, we selected the concentration of L-BPA-fr at 1,000 µg/mL (approximately equal to 51 µg [10B] /mL) for subsequent experiments due to it maintained cell viability above 85% (Figure 3(a)). In addition, a plating efficiency (PE) test after boron uptake was performed. HKBMM cells were treated with L-BPA-fr at 51 µg [10B] /mL for 1, 2, 4 and 24 h. Colony formation assay demonstrated that PE value of control cells was 64.40 ± 4.39% while PE values of HKBMM treated with L-BPA-fr for 2, 4 and 24 h were 50.20 ± 6.50, 51.80 ± 3.11 and 44.60 ± 5.37% respectively (Figure 3(b)). Next, HKBMM cells were treated with L-BPA-fr at 51 µg [10B] /mL for 2, 4 and 24 h. The intracellular retention of 10B was quantified at each time point via ICP-MS analysis. The results demonstrated that intracellular retentions of 10B were 9.30 ± 3.97, 19.50 ± 8.06, 25.00 ± 3.11 and 68.10 ± 9.19 ng [10B] /105 cells for 0, 2, 4, 24 h incubation. These results indicated that intra-cellular retention of 10B was increased in a time-dependent manner (Figure 3(c)). Moreover, HKBMM cells were treated with L-BPA-fr at various concentrations of 10B (10, 20, 51 µg [10B] /mL) for 2 h. The intracellular retention of 10B was increased in a dose-dependent manner (Figure 3(d)). The efficacy of BNCT relies on the amount of intracellular 10B concentration in cancer cells. It was found that high accumulation of 10B in malignant meningioma cells depends on the concentration of L-BPA-fr and incubation time. The intracellular concentration of 10B in malignant meningioma cells with L-BPA-fr treatment at 1,000 µg/mL (approximately equal to 51 µg [10B] /mL) for 2 h was 19.50 ± 8.06 ng [10B] /105 cells. Consistent with the studies in glioblastoma cells (U87), pharynx squamous carcinoma cells (FaDu) and tongue squamous carcinoma cells (SAS), the intracellular concentrations of 10B in U-87 MG, FaDu and SAS cells were 7.0 ± 0.4, 12.8 ± 1.1 and 19.1 ± 0.5 ng [10B] /105 cells after L-BPA treatment at 1,000 µg/mL [18]. As a result, HKBMM cells were subjected to boron-neutron irradiation after treatment with 10B concentrations at 5, 10, 20 µg [10B] /mL for 2 h in subsequent experiments. Take together, cellular uptake of boron-10 in HKBMM is comparable with other types of cancer cell lines.

Figure 3 Cellular uptake of boron-10 in HKBMM cells. (a) cytotoxicity of L-BPR-fr in HKBMM cells at 24 h. (b) Plating efficiency after L-BPA-fr treatment. (c) and (d) Intracellular retention of boron-10 in HKBMM. The values were mean ± SD (n = 3). *p < 0.05 VS comtrol.


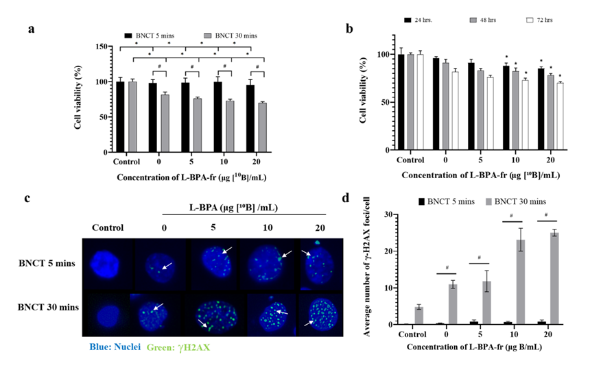
Figure 4 Biological effect of BNCT on HKBMM cells. (a) Cell viability of HKBMM cells after boron-neutron radiation for 5 and 30 min. (b) Cell viability of HKBMM cells at 24, 48 and 72 h after boron-neutron radiation for 30 min. (c and d) DNA damage (white arrow) after boron-neutron irradiation was determined via γ-H2AX assay. *p < 0.05 VS control, #p < 0.05 VS BNCT 5 mins. The values were expressed as mean ±SD (n = 3).





BNCT induces DNA damage and cell death in HKBMM cell line

HKBMM cells were treated with various concentrations of L-BPA-fr (0, 5,10 and 20 µg [10B] /mL) for 2 h and exposed for the 5- and 30-min irradiation time (Table 1) using standard mixed neutron irradiation at the Heavy Water Neutron Irradiation Facility (HWNIF) of the Kyoto University Research Reactor (KUR). After 72 h of irradiations, cell viability test demonstrated that the number of viable cells was lower in cells with boron-neutron irradiation for 30 min than in cells with boron-neutron irradiation for 5 min (Figure 4(a)). Additionally, the cell viability of HKBMM cell lines after boron-neutron irradiation for 30 min was decreased in a time-dependent manner (Figure 4(b)). These results suggest the cumulative cytotoxicity of BNCT. Another important factor for BNCT is a neutron irradiation dose. Seo IH et al. [18] and Terada et al. [19] demonstrated that survival fraction decreases as neutron radiation dose increases. In the present study, malignant meningioma cells were treated with various concentrations of L-BPA-fr 5, 10 and 20 µg [10B] /mL for 2 h and exposed to neutron irradiation for 5 and 30 min. According to the total radiation doses shown in Table 1 and neutron fluence in Table 2, the numbers of viable cells decreased in a dose-dependent manner. These results suggest that the cytotoxic effect of BNCT increases depending on the L-BPA-fr concentration and neutron irradiation dose. Plating efficiency (PE) serves as a critical metric in colony formation assays. The determination of survival curves post-treatment heavily relies on this metric. It should be noted that the PE value of HKBMM treated with L-BPA-fr for 2 h was 50.20 ± 6.50%. Thus, a hundred irradiated cells were used for colony formation assay to demonstrate the survival fraction after BNCT. Unfortunately, we could not observe colony formation in this malignant meningioma cells.

Next, the effect of BNCT on DNA damage was performed via gamma-H2AX (γH2AX) assay. Consistent with cell viability test, the number of γH2AX foci per nucleus increased in the cell with boron-neutron irradiation for 30 min than in the boron-neutron irradiation for 5 min at all conditions of 10B concentrations (5, 10, 20 µg [10B] /mL). Moreover, the increase in γH2AX foci per nucleus, brighter and lager of foci were associated with the increase of 10B concentrations suggesting that 10B amplifies the effects of BNCT (Figures 4(c) and 4(d)). These findings suggest that the efficacy of BNCT on DNA damage and cell viability depends on the intracellular retention of 10B and radiation dosage. BNCT comprises of a mixture of components with different linear energy transfer (LET) characteristics. It was demonstrated that the mixed field radiation induces DNA damage. Phosphorylation of histone γ-H2AX at serine-139 indicates the induction of DNA double-strand breaks (DNA-DSBs) [20]. In the present study, the underlying mechanism of BNCT-induced cancer cell death via the induction of DNA damage was determined. The number of γ-H2AX foci per nucleus increased as the total radiation dose increased. According to the characterization of foci formation, size, and quantity, the total radiation dose at 2.70 and 4.51 Gy showed the brighter and lager of foci and the highest number of foci This result indicates that DNA-DSBs in malignant meningioma cells was induced via high LET radiation consisting of 4He and 7Li particles, and they were difficult to repair and remained suggesting the clustered DNA damage as previously reported [21]. The trend in larger focus size is consistent with the in vitro studies in thyroid cancer in which BNCT induces DNA-DSBs leading to cancer cell death [11].


Conclusions

BNCT is a highly selective radiotherapy due to its cytotoxic effect that focuses on the cells that uptake bonron-10-containing drugs. This treatment is known for its ability to spare surrounding normal tissue [6]. BNCT has been applied to clinical treatment for inhibiting the growth of multiple cancer types, including high-grade meningiomas (WHO grade 3) [8,9]. In the present study, high mRNA expression of LAT1 was detected in both benign and malignant meningiomas. L-BPA has no toxicity to meningioma cell lines, and an intracellular accumulation of 10B was observed in malignant meningioma cells. Additionally, the cytotoxic effect of BNCT was demonstrated in malignant meningioma cell lines via the activation of DNA damage. Recently, Takai et al. [8] demonstrated that reactor-based BNCT exerted relatively good local control and favorable survival for recurrent and refractory high-grade meningioma. These may be due to BNCT-inhibited cell growth via the DNA damage-mediated cell death.


Acknowledgements

The authors thank Development and Promotion of Science and Technology Talent Project (DPST), Thailand to Yuwadee Malad. This work was supported by the Thailand Research Fund International Research Network grant IRN62W0006 and the Suranaree University of Technology, Thailand Science Research and Innovation (TSRI), and National Science, Research, and Innovation Fund (NSRF) (NRIIS number 179281) and National Research Council of Thailand (NRCT): (Contract No. N41A670301) to Pitchanun Jaturutthaweechot.


Declaration of Generative AI in Scientific Writing

Not applicable.


CRediT Author Statement

Yuwadee Malad: Data curation, Formal analysis, Investigation, Validation, Visualization and Writing –original draft.

Dea Aulia Kartini: Data curation, Formal analysis, and Investigation.

Krajang Talabnin: Resources, Supervision, and Funding acquisition

Pitchanun Jaturutthaweechot: Data curation, Formal analysis, and Investigation.

Natsuko Kondo: Resources, Methodology, Supervision, Data curation, Formal analysis, Investigation, Validation, Visualization

Yoshinori Sakurai: Resources, Methodology, and Supervision

Chinorat Kobdaj: Conceptualization, Methodology, Supervision and Editing a Manuscript.

Chutima Talabnin: Conceptualization, Methodology, Supervision, Methodology, Data curation, Formal analysis, Funding acquisition and Writing – review and editing a Manuscript.


References

[1] QT Ostrom, N Patil, G Cioffi, K Waite, C Kruchko and JS Barnholtz-Sloan. CBTRUS statistical report: Primary brain and other central nervous system tumors diagnosed in the United States in 2013-2017. Neuro-Oncology 2020; 22(S2), iv1-iv96.

[2] V Yarabarla, A Mylarapu, TJ Han, SL McGovern, SM Raza and TH Beckham. Intracranial meningiomas: An update of the 2021 World Health Organization classifications and review of management with a focus on radiation therapy. Frontiers in Oncology 2023; 13, 1137849.

[3] E Marastoni and V Barresi. Meningioma grading beyond histopathology: Relevance of epigenetic and genetic features to predict clinical outcome. Cancers 2023; 15(11), 2945.

[4] R Goldbrunner, P Stavrinou, MD Jenkinson, F Sahm, C Mawrin, DC Weber, M Preusser, G Minniti, M Lund-Johansen, F Lefranc, E Houdart, K Sallabanda, EL Rhun, D Nieuwenhuizen, G Tabatabai, R Soffietti and M Weller. EANO guideline on the diagnosis and management of meningiomas. Neuro-Oncology 2021; 23(11), 1821-1834.

[5] AP Wojcieszynski, N Ohri, DW Andrews, JJ Evans, AP Dicker and M Werner-Wasik. Reirradiation of recurrent meningioma. Journal of Clinical Neuroscience 2012; 19(9), 1261-1264.

[6] M Suzuki. Boron neutron capture therapy (BNCT): A unique role in radiotherapy with a view to entering the accelerator-based BNCT era. International Journal of Clinical Oncology 2020; 25(1), 43-50.

[7] Y Zhao, L Wang and J Pan. The role of L-type amino acid transporter 1 in human tumors. Intractable & Rare Diseases Research 2015; 4(4), 165-169.

[8] S Takai, M Wanibuchi, S Kawabata, K Takeuchi, Y Sakurai, M Suzuki, K Ono and SI Miyatake. Reactor-based boron neutron capture therapy for 44 cases of recurrent and refractory high-grade meningiomas with long-term follow-up. Neuro-Oncology 2022; 24(1), 90-98.

[9] TL Lan, CF Lin, YY Lee, KH Lin, FC Chang, SC Lin, JC Lee, FI Chou, JJ Peir, HM Liu, PF Mu and YW Chen. Advances in boron neutron capture therapy (BNCT) for recurrent intracranial meningioma. International Journal of Molecular Sciences 2023; 24(5), 4978.

[10] M Higashino, T Aihara, S Takeno, H Naonori, T Jinnin, K Nihei, K Ono and R Kawata. Boron neutron capture therapy as a larynx-preserving treatment for locally recurrent laryngeal carcinoma after conventional radiation therapy: A preliminary report. Auris Nasus Larynx 2024; 51(4), 792-796.

[11] C Rodriguez, M Carpano, P Curotto, S Thorp, M Casal, G Juvenal, M Pisarev and MA Dagrosa. In vitro studies of DNA damage and repair mechanisms induced by BNCT in a poorly differentiated thyroid carcinoma cell line. Radiation and Environmental Biophysics 2018; 57(2), 143-152.

[12] KH Chen, ZY Lai, DY Li, YC Lin, FI Chou and YJ Chuang. Analysis of DNA damage responses after boric acid-mediated boron neutron capture therapy in hepatocellular carcinoma. Anticancer Research 2019; 39(12), 6661-6671.

[13] GV Mechetin and DO Zharkov. DNA damage response and repair in boron neutron capture therapy. Genes 2023; 14(1), 127.

[14] C Talabnin, T Trasaktaweesakul, P Jaturutthaweechot, P Asavaritikrai, D Kongnawakun, A Silsirivanit, N Araki and K Talabnin. Altered O-linked glycosylation in benign and malignant meningiomas. PeerJ 2024; 12(21), e16785.

[15] Y Sakurai and T Kobayashi. Spectrum evaluation at the filter-modified neutron irradiation field for neutron capture therapy in Kyoto University Research Reactor. Nuclear Instruments and Methods in Physics Research Section A 2004; 531(3), 585-595.

[16] S Khophai, S Chokchaisiri, K Talabnin, JK Cairns and C Talabnin. Black rice bran-derived anthocyanins prevent H2 O2-induced oxidative stress and DNA damage in cholangiocytes through activation of the Nrf2-NQO1 axis. ScienceAsia 2024; 50(6), 1-10.

[17] P Wongthai, K Hagiwara, Y Miyoshi, P Wiriyasermkul, L Wei, R Ohgaki, I Kato, K Hamase, S Nagamori and Y Kanai. Borono-phenylalanine, a boron delivery agent for boron neutron capture therapy, is transported by ATB0,+, LAT1 and LAT2. Cancer Science 2015; 106(3), 279-286.

[18] IH Seo, J Lee, D Na, H Kyung, J Yang, S Lee, SJ Jeon, JW Choi, KY Lee, J Yi, J Han, M Yoo and SH Kim. The anti-tumor effect of boron neutron capture therapy in glioblastoma subcutaneous xenograft model using the proton linear accelerator-based BNCT system in Korea. Life 2022; 12(8), 1264.

[19] S Terada, S Tsunetoh, Y Tanaka, T Tanaka, H Kashiwagi, T Takata, S Kawabata, M Suzuki and M Ohmichi. Boron uptake of boronophenylalanine and the effect of boron neutron capture therapy in cervical cancer cells. Applied Radiation and Isotopes 2023; 197, 110792.

[20] K Maliszewska-Olejniczak, D Kaniowski, M Araszkiewicz, K Tymińska and A Korgul. Molecular mechanisms of specific cellular DNA damage response and repair induced by the mixed radiation field during boron neutron capture therapy. Frontiers in Oncology 2021; 11, 676575.

[21] N Kondo, H Michiue, Y Sakurai, H Tanaka, Y Nakagawa, T Watanabe, M Narabayashi, Y Kinashi, M Suzuki, SI Masunaga and K Ono. Detection of γH2AX foci in mouse normal brain and brain tumor after boron neutron capture therapy. Reports of Practical Oncology & Radiotherapy 2016; 21(2), 108-112.