Start Bootstrap Logo

Trends Sci. 2026; 23(3): 11189

The Inhibitory Effects of Rosmarinic Acid on RANKL-Mediated Osteoclastogenesis, F-actin Ring Formation and Bone Resorption through the Suppression of the NF-κB Signaling Pathway


Waraporn Kasekarn


Department of Biochemistry, Faculty of Medical Science, Naresuan University, Phitsanulok 65000, Thailand


(Corresponding author’s e-mail: [email protected])


Received: 4 July 2025, Revised: 3 September 2025, Accepted: 1 October 2025, Published: 1 December 2025


Abstract

The hyperactivation of osteoclasts is crucial in the process of bone degradation, leading to alterations in pathological bone resorption. The inhibition of excessive osteoclastogenesis and bone resorption through bioactive compounds derived from natural sources could represent an effective strategy for prevention or treatment. Rosmarinic acid (RA), a naturally occurring phenolic compound found in various aromatic plants, exhibits promising biological activities and therapeutic potential against multiple diseases. This study aimed to clarify the inhibitory effects and molecular mechanisms of RA on RANKL-induced osteoclastogenesis in RAW 264.7 cells. Treatment with RA at a non-toxic concentration resulted in a significant reduction in both the number of osteoclasts observed in TRAP staining and TRAP enzymatic activities. Quantitative real-time PCR analysis of mRNA gene expression revealed that RA significantly downregulated the expression of seven osteoclast-specific markers, including TRAF6, TRAP, NFATc1, c-Fos, Cathepsin K, MMP-9, and DC-STAMP. Furthermore, western blot analysis demonstrated that RA significantly suppressed the expression of osteoclast-specific proteins such as TRAF6, NFATc1, c-Fos, Cathepsin K, MMP-9, and DC-STAMP, as well as the phosphorylation of IκBα and NF-κB p65 signaling proteins. Additionally, RA was found to reduce F-actin ring formation and the area of bone resorption pits. In conclusion, RA effectively inhibits osteoclastogenesis, F-actin ring formation, and bone resorption by suppressing the NF-κB signaling pathway. These findings suggest that RA could serve as an active ingredient in dietary supplements for diseases related to osteoclast activity, such as osteoporosis.


Keywords: Rosmarinic acid, Osteoporosis, Osteoclast, Osteoclastogenesis, Osteoclast differentiation, Osteoclast-specific markers, F-actin ring formation, Bone resorption


Introduction

Bone remodeling replaces old and damaged bone with new bone through the coordinated actions of osteoclasts and osteoblasts, thereby ensuring the maintenance bone homeostasis [1,2]. This intricate process is meticulously regulated by the equilibrium between osteoblast-mediated bone formation and osteoclast-mediated bone resorption [3]. An imbalance between the excessive bone resorption, while bone formation is decreased, contributes to the development of osteolytic bone diseases, such as osteoporosis [4]. The bone resorption of osteoclast is the main aspect that leads to bone loss, thereby osteoclast has become potential therapeutic and drug target for anti-osteoporosis [5]. Consequently, the inhibition of both formation and function of osteoclast emerges as a pivotal therapeutic approach for treating bone metabolic diseases [6].

The osteoclast is a multinucleated macrophage responsible for bone resorption in vivo. Osteoclasts are derived from haematopoietic precursor cells of monocyte/macrophage lineage, leading to the formation of mature osteoclasts, that secretes acid and proteases to degrade the mineralized bone matrix [7]. The receptor activator of NF-κB (RANK) ligand (RANKL) plays an important role in osteoclastogenesis [8]. When RANKL bindings to its specific receptor, RANK induces tumor necrosis factor (TNF) receptor-associated factor 6 (TRAF6) recruitment, which subsequently activates various signaling pathways, particularly the NF-κB signal transduction pathway [9]. This cascade of signaling ultimately, results in the activation of nuclear factor of activated T cell c1 (NFATc1) and c-Fos, which directly regulate osteoclast differentiation and osteoclast-specific genes expression, such as tartrate-resistant acid phosphatase (TRAP), Matrix metalloproteinase-9 (MMP-9), dendritic cell–specific transmembrane protein (DC-STAMP), and cathepsin K [10]. Notably, natural bioactive compounds derived from medicinal plants that could inhibit osteoclastogenesis have an important agent for alternative osteoporosis prevention or treatment.

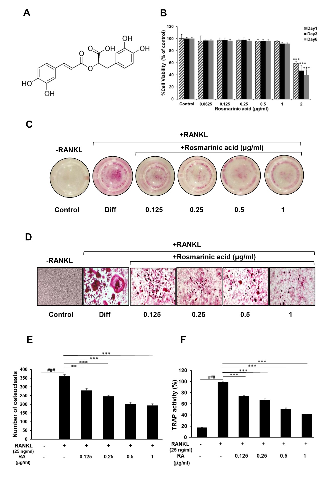
Rosmarinic acid is an ester derived from caffeic acid and 3,4-dihydroxyphenyllactic acid (Figure 1(A)). It is commonly found and isolated from various plant species, including Perilla frutescens L., Rosmarinus officinalis L. (rosemary), Salvia officinialis L., and Thunbergia laurifolia L. [11-13]. Rosmarinic acid has many pharmacological effects including anti-inflammatory, antioxidant, anticancer, antiviral, antibacterial, antidiabetic, cardioprotective, hepatoprotective, antidepressant, antiallergic activities [14,15]. The occurrence of rosmarinic acid as a secondary metabolite in medicinal herbs and food plants is advantageous for health. Nevertheless, the specific role of rosmarinic acid in inhibiting osteoclast activity requires further elucidation to enhance our understanding of its mechanisms concerning osteoclastogenesis and bone resorption. In this study, we investigated the effect of RA on inhibition of osteoclastogenesis, gene and protein expression of osteoclast-specific markers, F-actin ring formation, bone resorption pit assay and its underlying mechanism with the NF-κB signaling pathway in RANKL-induced RAW 264.7 cells.


Materials and methods

Materials

Rosmarinic acid from Rosemarinus officinalis L. (purity ≥ 98%), was purchased from Sigma-Aldrich. Fe­tal Bovine Serum obtained from Capricorn. Minimum Essential Medium ( -MEM) and Penicil­lin/Streptomycin were purchased from GIBCO. Recom­binant Mouse RANKL was purchased from BioLegend. MTT powder and p-NPP (p-nitrophenyl phosphate) were purchased from Bio basic. TRAP staining reagents, p-nitrophenol and RIPA buffer were purchased from Sigma-Aldrich. FavorPrep™ Blood/Cultured Cell Total RNA Mini Kit were purchased from Flavorgen. RevertAid First Strand cDNA Synthesis Kit, DNase I, and BCA protein assay kits were purchased from Thermo Fisher Scientific. PCR Primers were synthesized by Macrogen. 5x HOT FIREPol® EvaGreen® qPCR Mix Plus (no ROX) were purchased from Solis BioDyne, Estonia. All antibodies used in this study were obtained from Elabscience, Merck and Affinity Biosciences. LuminataTM Forte Western HRP substrate and 4’,6- Dimmidine-2’- phenylindole dihydrochloride (DAPI) were obtained from Merck. Phalloidin-iFlour™ 488 Conjugate was purchased from AAT Bioquest. Osteo Assay Surface 96-well plate was purchased from Corning. All the other chemicals used were of the highest quality commercially available.


Cell culture

The RAW 264.7 mouse macrophage cell line was obtained from American type culture collection (ATCC, TIB71). RAW 264.7 cells were cultured in alpha-MEM, pH 7.4, 2.2 g/L NaHCO3, 100 U/mL Penicillin, 100 µg/mL Streptomycin, 1 mM sodium pyruvate, 10% FBS (complete medium). Then, cells were maintained at 37 °C in an atmosphere with 5% CO2 until the 80% - 90% confluent cells. The cells were subcultured and counted the viable cells using a hemocytometer. Cells were refed with fresh culture medium every 3 days. RAW 264.7 cells can be differentiated into osteoclasts upon exposure to recombinant RANKL.


Cell viability

Cell viability was assessed by MTT assay as previously described [16]. The RAW 264.7 cells were seeded at a density of 5×103 cells/well in 96-well plates. Following incubation for 24 h, cells were treated with various concentrations of rosmarinic acid (0.0625-2 μg/mL) for 1, 3 and 6 days. After incubation, MTT solution (0.5 mg/mL in PBS) was added and incubated at 37 °C for 4 h. Then, the medium was removed and DMSO added to fully dissolve the MTT formazan. The absorbance for each well was measured at 540 nm in a microplate reader (BioTek, USA) and the percentage of cell viability was calculated compared with untreatment control.


TRAP staining

The RAW 264.7 cells at a density of 5×103 cells/well were placed in a 96-well plate and then treated with RANKL (25 ng/mL) in the absence or presence of various concentrations of rosmarinic acid (0.125, 0.25, 0.5 and 1 μg/mL) at 37 °C for 6 days. The cells were stained using the modified method as previously described [16]. Briefly, the cells were fixed with 10% neutral buffer formalin (pH 6.8) for 15 min and washed twice with Phosphate Buffered Saline (PBS). Then, cells were stained with TRAP substrate solution (70 mM sodium acetate, 30 mM acetic acid, 0.1 mg/mL Naphthol AS-MX phosphate disodium salt, 0.1% Triton X-100 (v/v), pH 5.5 containing 0.3 mg/mL Fast Red Violet LB) for 1 h at 37 °C. After washing with PBS, TRAP-positive multinucleated cells (≥ 3 nuclei) were counted osteoclast positive cells using a light microscope (Carl Zeiss™ Axio Vert.A1, ZEISS, Germany).


TRAP activity

The RAW 264.7 cells (6×104 cells/well) were seeded in 12-well plates at 37 °C for 24 h. After that, cells were subsequently treated with RANKL (25 ng/mL) in the absence or presence of various concentrations of rosmarinic acid (0.125, 0.25, 0.5 and 1 μg/mL) and cultured for 6 days. Cells were scraped, centrifuged and lysed with lysis buffer (containing 0.1 M sodium acetate, pH 5.5, 0.1% Triton X-100 and 1 mM PMSF) and briefly sonicated. After centrifugation, the clear supernatants were used to analyze the TRAP activity using a TRAP substrate solution (0.1 M sodium acetate, pH 5.5, 1 mM ascorbic acid, 0.15 M KCl, 10 mM disodium tartrate and 5 mM p-nitrophenyl phosphate). The enzymatic reaction was processed in 96-well plates at 37 °C for 30 min and then added with 0.3 N NaOH. The absorbance was evaluated at 405 nm using a microplate reader. The TRAP specific activity was calculated by normalization with total cellular protein that was determined by BCA protein assay.


Gene expression by quantitative real time PCR

Cells (1.5×105 cells/well) were inoculated into a 6-well plate, and they were induced by RANKL (25 ng/mL) in the absence or presence of various concentrations of rosmarinic acid for 5 days. The total RNA was isolated using total RNA extraction mini kit, removed contaminating genomic DNA with DNase I treatment and then reverse-transcribed into cDNA using oligo(dT)18 primer. Reverse transcription reactions were performed using 1x HOT FIREPol® EvaGreen® qPCR Mix Plus (no ROX) in triplicates according to the manufacturer’s instruction. The primer sequences for osteoclast specific genes were listed in Table 1. Real Time PCR system was performed using CFX96™ Real-Time PCR (Bio-rad, USA). The relative mRNA expression of each gene was normalized with β-actin as a reference protein. The relative quantification of 2-ΔΔCq method [17] was used to calculate the fold change in target gene expression of treatment groups and control.


Table 1 Primer sets for qRT-PCR analysis.

Primer name

Sequence (5′ → 3′)

TRAF6 Fw

ATGCAGAGGAATCACTTGGCA

TRAF6 Rv

ACGGACGCAAAGCAAGGTT

NFATc1 Fw

CCCGTCACATTCTGGTCCAT

NFATc1 Rv

CAAGTAACCGTGTAGCTGCACAA

c-Fos Fw

CGGCATCATCTAGGCCCAG

c-Fos Rv

TCTGCTGCATAGAAGGAACCG

TRAP Fw

CACTCCCACCCTGAGATTTGT

TRAP Rv

CATCGTCTGCACGGTTCTG

CTSK Fw

GAAGAAGACTCACCAGAAGCAG

CTSK Rv

TCCAGGTTATGGGCAGAGATT

MMP-9 Fw

CTGGACAGCCAGACACTAAAG

MMP-9 Rv

CTCGCGGCAAGTCTTCAGAG

DC-STAMP Fw

AAACGATCAAAGCAGCCATTGAG

DC-STAMP Rv

ATCATCTTCATTTGCAGGGATTGTC

β-actin Fw

ATTTCTGAATGGCCCAGGT

β-actin Rv

CTGCCTCAACACCTCAACC

Fw, forward; Rv, reverse.


Western blot analysis

RAW 264.7 cells at 2×105 cells/ well were seeded in 6-well plates and induced with by RANKL (25 ng/ml) in the absence or presence of various concentrations of rosmarinic acid for indicated times. For western blotting analysis, cells were harvested after washing with ice-cold PBS, lysed with RIPA buffer containing 1 mM PMSF and sonicated. Samples were separated by SDS-PAGE, transferred onto Immobilon-P PVDF membranes, and then blocked with 5% BSA in TBS containing 0.2% Tween-20 for 1 h at room temperature. The membranes were probed with primary antibodies at 4 °C for overnight. The blots were incubated with horseradish peroxidase-conjugated secondary antibodies for 1 h, and detected the chemiluminescence signals by ImageQuantTM LAS 500 (GE Healthcare, USA). The band intensities were quantified by ImageJ.


Immunofluorescence assay for F‑actin rings

To investigate whether rosmarinic acid can affect the actin cytoskeleton in osteoclasts, RAW264.7 cells were induced by RANKL stimulation (25 ng/mL) in the absence or presence of various concentrations of rosmarinic acid for 5 days. Cells were stained according to the modified protocol previously described [18]. The cells were fixed with 10% neutral buffer formalin (pH 6.8) for 15 min at room temperature and incubated with 0.1% Triton X-100 in PBS for 5 min. After washing with cold PBS, the cells were incubated with 1:1,000 Phalloidin-iFluor™ 488 conjugate at room temperature for 60 min. Then, the cells were washed twice with cold PBS and incubated with 1 mg/mL DAPI for 30 min. Fluorescence intensities were photographed under the fluorescence microscope (IX71 Olympus, USA). Finally, the fluorescence images were shown with green color from the actin ring formation and blue color from the nucleus.


Bone resorption pit assay

RAW 264.7 cells at a density of 5×103 cells/well were plated onto osteo assay surface 96-well plates (Corning Osteoassay, Corning, NY) coated with hydroxyapatite at the same density. Cells were induced by RANKL (25 ng/mL) in the absence or presence of various concentrations of rosmarinic acid for 21 days. To detect the resorption pits, the wells were fixed with 10% sodium hypochloride for 5 min in room temperature. After washing with PBS, the plate was dried for 5 h and photographed under an inverted microscope (Olympus, USA). Finally, the resorption pit areas were observed by the formation of cavities from the surface plate degradation and analyzed the pit area by ImageJ software.


Statistical analysis

Data were expressed as the mean ± standard deviation. The differences between the mean values were evaluated by one-way ANOVA followed by Tukey’s HSD test, data analysis using SPSS 17.0 Windows Evolution Software (SPSS, Inc., Chicago, IL, USA). A p value less than 0.05 was considered statistically significant.


Results and discussion

The cytotoxic effect of rosmarinic acid on RAW264.7 cells

We investigated the effect of rosmarinic acid on cell viability and cytotoxicity in RAW 264.7 cells using MTT assay to exclude the possibility that the inhibition was due to cytotoxicity. As shown in (Figure 1(B)), rosmarinic acid demonstrated no cytotoxic effects (0.0625-1 μg/mL) after treatment for 6 days. Therefore, rosmarinic acid at concentration of 0.125-1 μg/mL was selected as suitable concentration for further experiment.


Rosmarinic acid inhibits RANKL-induced osteoclastogenesis

To investigate the effect of rosmarinic acid on osteoclast differentiation, we used a general in vitro osteoclast differentiation model of RANKL stimulation in RAW 264.7 cells [19]. RAW264.7 cells were induced by RANKL with or without rosmarinic acid (0.125-1 μg/mL) for 6 days. TRAP which is an important enzyme marker of bone resorbing osteoclasts was examined in vitro osteoclastogenesis assay both qualitative analysis on TRAP staining and quantitative TRAP activity assay. For TRAP histological staining, RANKL stimulation induced TRAP-positive multinuclear osteoclast formation, while rosmarinic acid treatment sequentially decreased the red-purple color of positive TRAP staining and significantly decreased the number of TRAP‑positive osteoclasts (Figures 1(C) - 1(E)). In addition, rosmarinic acid treatment sequentially reduced the numbers of nuclei and large osteoclasts in cell differentiation (Table 2). Additionally, rosmarinic acid significantly inhibited the TRAP enzymatic activity in dose-dependent manner (Figure 1(F)). Therefore, it can be concluded that rosmarinic acid effectively inhibit osteoclastogenesis in RANKL-stimulated RAW 264.7 cells.


Figure 1 Effect of rosmarinic acid on cell viability, TRAP staining and activity in RANKL-induced RAW 264.7 cells. (A) The chemical structure of rosmarinic acid and (B) Cell viability of RAW 264.7 cells after treatment with the rosmarinic acid at concentrations of 0.0625 to 2 µg/mL for 1, 3 and 6 days compared to untreated control. For TRAP assay, cells were cultured after treatment with RANKL (25 ng/mL) and rosmarinic acid (0.125, 0.25, 0.5, 1 µg/mL) for 6 days. (C) Top view of wells, (D) photographs were taken by an inverted microscope from TRAP staining, (E) graph showing the number of osteoclasts of TRAP staining and (F) graph showing the TRAP activity. Each column and bar represent the mean and standard deviation of three separated experiments for each data point, compared with RANKL treated cells (###p < 0.005 compared with the culture without RANKL, **p < 0.01, ***p < 0.005, compared with the treatment with RANKL stimulation). Magnification = 20×, Bar = 50 µm.

Table 2 The number of nucleuses in cell differentiation after treatment with rosmarinic acid on RANKL-induced RAW 264.7 cells.

Number of nucleuses

Number of osteoclasts#

Rosmarinic acid concentration**

Diff*

0.125 μg/mL

0.25 μg/mL

0.5 μg/mL

1 μg/mL

3 - 20 nucleuses

261

235

195

164

164

21 - 40 nucleuses

48

21

30

27

16

41 - 60 nucleuses

25

16

14

8

11

> 60 nucleuses

27

8

7

4

3

Total

361

280

246

203

194

# Data represent the mean of three separated experiments for each data point (n = 3)

* RANKL-induced RAW 264.7 cells without rosmarinic acid treatment

** RANKL-induced RAW 264.7 cells with rosmarinic acid (0.125, 0.25, 0.5, 1 µg/mL) for 6 days


Rosmarinic acid downregulates mRNA expression of osteoclast-specific genes during osteoclastogenesis

To verify that rosmarinic acid inhibits RANKL-induced osteoclastogenesis in RAW 264.7 cells, we directly determined the mRNA expression levels of osteoclast-specific genes after treatment with rosmarinic acid by quantitative RT‑qPCR. As shown in
(Figures 2(A) - 2(C)), the results revealed that RANKL stimulation markedly upregulated the mRNA expression levels of osteoclast related genes, while rosmarinic acid dramatically downregulated seven genes containing TRAP, TRAF6, NFATc1, c-Fos, Cathepsin K, MMP-9 and DC-STAMP, which are specifically expressed in the process during osteoclast differentiation and function. These results suggest that rosmarinic acid inhibits the osteoclast differentiation by suppressing the expression of osteoclast-specific genes, which further confirmed its inhibitory action on osteoclast formation and function.


Rosmarinic acid suppresses protein expression of osteoclast-specific proteins and the NF-κB signaling

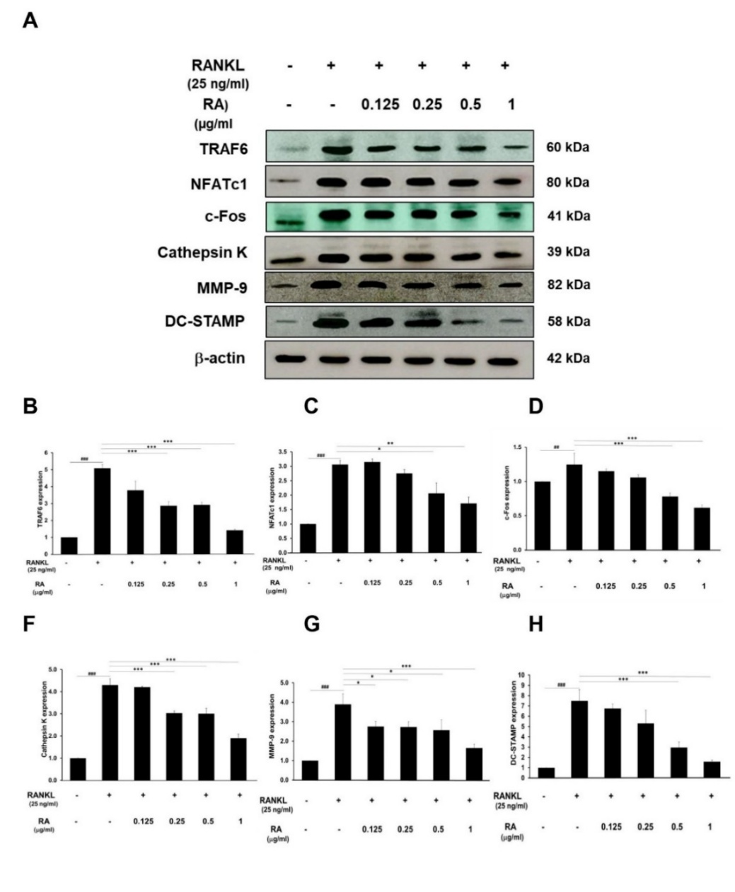
To further confirm the role of rosmarinic acid on protein expression in osteoclastogenesis, we directly determined the expression levels of osteoclast-specific proteins; TRAF6, NFATc1, c-Fos, Cathepsin K, MMP-9 and DC-STAMP after treatment with rosmarinic acid. The western blot analysis showed that RANKL activated the expression level of those osteoclast-specific proteins (Figure 3), whereas rosmarinic acid significantly inhibited the protein expression of most important transcription factors NFATc1 and c-Fos in osteoclastogenesis. Furthermore, rosmarinic acid also decreased the protein expression of adaptor proteins TRAF6, proteases in bone resorption Cathepsin K, MMP-9 and osteoclast cell fusion DC-STAMP by suppressing their protein expression (Figures 3). These results indicated that romarinic acid exerts its anti-osteoclastogenesis activity by reducing the expression of the osteoclast-specific proteins.

NFATc1 and c-Fos are the most important transcriptional factors in osteoclastogenesis; they activate the expression of other osteoclast-specific genes [20]. Upregulation of various osteoclast related genes plays an essential role in a series of processes, such as osteoclast adhesion, migration, acidification and degradation of extracellular matrix [21]. c-Fos was reported to be critical for transcriptional activation of NFATc1 in RANKL-induced osteoclastogenesis [22]. Our gene expression studies and western blot results indicated that NFATc1 and c-Fos were significantly inhibited by rosmarinic acid (Figures 2 and 3), which may be a result of the inhibition of NF-κB signaling pathway. Likewise, previous research has been reported rosmarinic acid suppressed osteoclast differentiation by inhibiting NFATc1 downregulation [23]. Additionally, our results found that rosmarinic acid inhibited the mRNA expression and proteins of the osteoclast markers, TRAP, Cathepsin K, MMP-9 and DC-STAMP (Figures 2 and 3), which were directly or indirectly involved in the osteoclast differentiation and bone resorption [24,25]. TRAP is an essential enzyme marker of osteoclast function and degree of bone resorption [26]. Cathepsin K is one of the most potent cysteine proteases for the degradation of type I collagen in osteoclast-mediated bone resorption [27,28]. MMP-9, a type IV collagenase is highly expressed in osteoclast cells and plays an important role in degradation of extracellular matrix during osteoclast differentiation [29]. DC-STAMP is essential regulator for cell–cell fusion in osteoclast. This transmembrane protein is highly expressed in osteoclasts but not in macrophages [30].


Figure 2 mRNA expression of rosmarinic acid by qRT-PCR. RAW 264.7 cells were treated with or without RANKL (25 ng/mL) and rosmarinic acid (0.125, 0.25, 0.5, 1 µg/mL) for 5 days. (A) The expression of osteoclast specific genes (NFATc1, TRAP, MMP-9 and Cathepsin K, (B) TRAF6, c-Fos and (C) DC-STAMP were detected by RT‑qPCR. Results were normalized to the expression of the β-actin gene. Each column and bar represent the mean and standard deviation of triplicate for each data point, compared with RANKL treated cells (###p < 0.005, compared with the culture without RANKL), (***p < 0.005 compared with RANKL treated cells).


The NF-κB signaling is the main signal transduc­tion pathway activated NFATc1 and c-Fos, ultimately resulting in RANKL-stimulated osteoclastogenesis [20].

Osteoclast formation is activated with RANKL stimulation. The interaction of RANKL/RANK receptor binding recruits TRAF6 and related molecules, and then triggers the activation of the NF-κB signal transduction pathway. TRAF6 plays essential roles for osteoclast dif­ferentiation and bone resorption activity [31]. TRAF6 is the first receptor to act upon the binding of RANK and RANKL to induce the downstream in NF-κB pathway [32]. The activation of signaling molecules induces tran­scription factors such as NFATc1 and c-Fos that are es­sential for osteoclast differentiation [33]. NFATc1 plays the role of a master transcription regulator of osteoclast differentiation. c-Fos involves early induction of NFATc1 for osteoclast differentiation [34]. The activation of NFATc1 and c-Fos induce expression of genes involved in osteoclast functions such as cathepsin K, TRAP and others. The genes that are regulated by these transcription factors directly contribute to osteoclast differentiation [35].

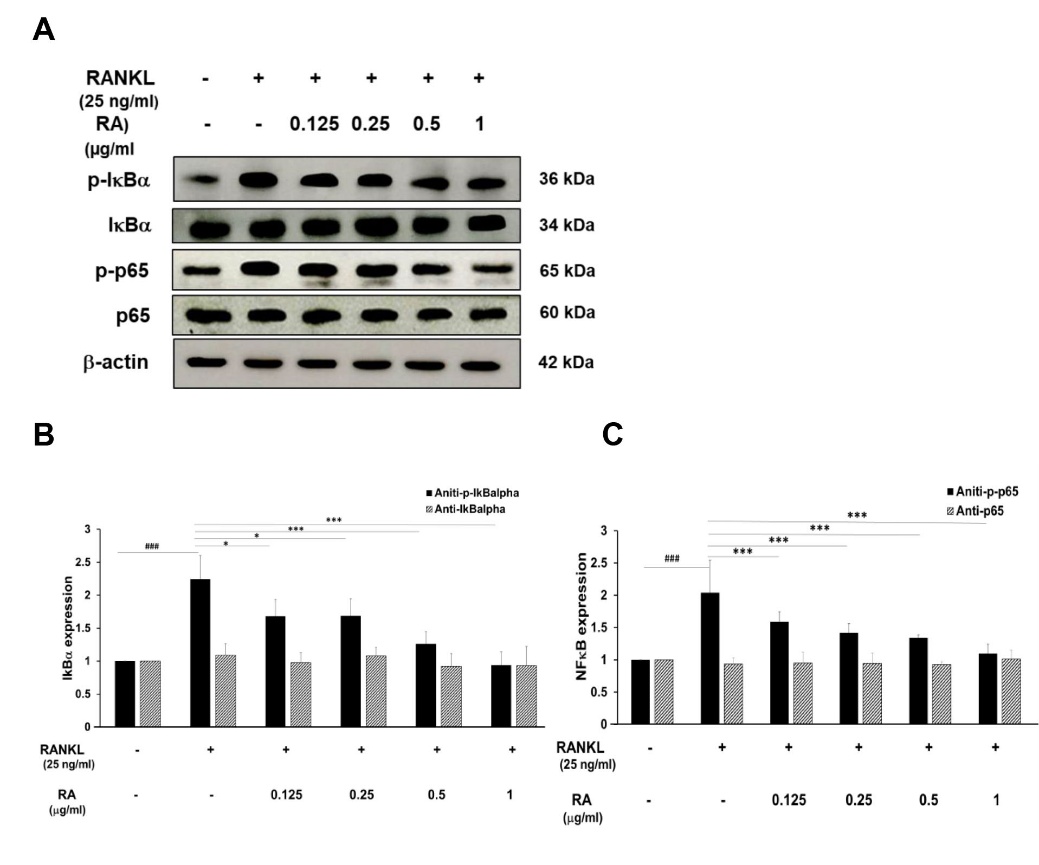
NF-κB is an important signal mediator for regulation of osteoclastogenesis [36]. Phosphorylation of IκB proteins by the IκB kinase (IKK) complex is a critical step in the NF-κB activation cascade. This process leads to degradation of IκB-α and the release of p65/p50 heterodimers, which translocate to the nucleus [37]. In addition, phosphorylation of the p65 component of NF-κB plays a role in activation of NF-κB pathway and osteoclast differentiation stimulated by RANKL [38]. To evaluate the effect of rosmarinic acid on the NF-κB pathway, we quantified the phosphorylation of IκB and p65 of treatment by western blot analysis. As shown in (Figure 4(A)), RANKL markedly increased the phosphorylation of IκB and NF-κB p65, while rosmarinic acid significantly decreased the phosphorylation of IκB and p65 proteins, indicating its regulation through the NF-κB signaling pathway. These data suggested that rosmarinic acid inhibits the RANKL-induced early activation of the NF-κB signaling pathway during osteoclastogenesis.


Figure 3 Rosmarinic acid decreases protein expression of osteoclast specific proteins. (A) Western blot analysis of osteoclast specific proteins. (B-H) The quantification of protein expression was used β-actin as an internal control. Data represent the mean and standard deviation of three separated experiments (n = 3), of band density of target protein for each data point (###p < 0.005, compared with the culture without RANKL), (*p < 0.05, **p < 0.01, ***p < 0.005 compared with RANKL treated cells).

Figure 4 Rosmarinic acid inhibits osteoclast differentiation by suppressing the activation of NF-κB signaling pathway. (A) Representative Western blot images of the effect of rosmarinic acid on RANKL-induced IkB degradation and p65 protein phosphorylation. (B) Representative Western blot images of the effect of rosmarinic acid on the RANKL-induced IkB degradation after treatment for 6 days. Specific antibodies were used to evaluate the protein expression and phosphorylation levels of IkB and NF-κB p65. (B,C) The ratio of phosphorylated IkB and NF-κB p65 was quantified, normalized with β-actin control and compared with total protein band. The above data are expressed as the mean SD of three separated experiments for each data point (n = 3); (###p < 0.005, compared with the culture without RANKL), (*p < 0.05, ***p < 0.005 compared with RANKL treated cells).


Rosmarinic acid reduced F-actin ring formation in osteoclast differentiation

To investigate whether rosmarinic acid can affect the actin cytoskeleton in osteoclasts, we observed with the F-actin ring formation assay. An actin ring is a characteristic actin structure that is essential for bone resorption by osteoclasts [39]. Upon adhesion to bone, osteoclasts polarize and reorganize their cytoskeleton to generate a ring-like F-actin-rich structure, the sealing zone, wherein the osteoclastʼs resorptive organelle, the ruffled border, is formed. F-actin rings serve as crucial indicators of osteoclast maturation, mature osteoclast function, and bone resorption [40,41]. After RANKL stimulation, the results showed that mature osteoclasts formed many characteristic circular F-actin rings in the periphery of cells (Figure 5). However, treatment with rosmarinic acid was observed to decrease both the size and number of F-actin ring structures, indicating rosmarinic acid significantly suppressed the formation of F-actin rings.


Figure 5 Effect of rosmarinic acid on F-actin ring formation of RANKL-induced RAW 264.7 cells. Cells were monitored for 5 days after treatment with RANKL (25 ng/mL) and rosmarinic acid (0.125, 0.25, 0.5, 1 µg/mL). The F-actin ring was fluorescence stained with Phalloidin 488 and DAPI. Magnification = 10x, bar = 200 µm.


Rosmarinic acid reduced osteoclast resorption by bone resorption pit assay

To explore whether rosmarinic acid effects on osteoclast bone resorption, we used the hydroxyapatite-coated plates to culture osteoclasts. Bone resorption is performed by osteoclasts, which are specialized cells known to be capable of resorbing bone. This property is due to their unique ability to solubilize the two main constituents of the bone matrix, collagen and mineral [42,43]. According to the results (Figures 6(A) and 6(B)), compared to the RANKL group, the bone pit areas generated by mature osteoclasts were significantly decreased in rosmarinic acid treatment groups in a dose-dependent manner. These results were consistent with the data obtained from F-actin formation. All the above results indicated that rosmarinic acid strikingly inhibited the RANKL-induced osteoclastogenesis and the bone resorption capacity of osteoclast.


Figure 6 Effect of rosmarinic acid on bone resorption pit assay. RANKL-induced RAW 264.7 cells were monitored for 21 days after co-treatment with rosmarinic acid (0.125, 0.25, 0.5, 1 µg/mL). (A) The photograph was taken with an inverted microscope and (B) graph showing the percentage of resorption pit area. Each column and bar represent the mean and standard deviation of three separated experiments for each data point, compared with RANKL treated cells (*p < 0.05, **p < 0.01). Magnification = 20X, Bar = 50 µm.



Conclusions

This research study demonstrated that rosmarinic acid suppressed osteoclast formation and differentiation by blocking TRAF6-dependent activation of the NF-κB signaling pathway, which decreased two vital downstream transcription factors, NFATc1 and c-Fos expression. Then, the gene and protein expression of osteoclast-specific markers was down-regulated, inhibited the formation of the F-actin ring and bone resorption. These findings suggest that rosmarinic acid could be an attractive bioactive compound and, therefore, might exert a beneficial effect on bone health.



Acknowledgements

This work was supported by Naresuan University (NU), and National Science Research and Innovation Fund (NSRF) (Grant No. R2566B055). The authors wish to gratefully thank Panida Katklin for the assistance of cell culture and Mr. Olalekan Israel Aiikulola, from the Faculty of Medical Science at Naresuan University for his assistance in editing the English language of this manuscript.


Declaration of Generative AI in Scientific Writing

The AI tools were not used for content creation or data analysis. All scientific information, interpretations, and conclusions were developed independently by the author.


CRediT author statement

Waraporn Kasekarn: Conceptualization, Methodology, Formal analysis, Investigation, Writing - original draft, Writing – review & editing, Visualization, Project administration, Supervision, Funding acquisition.


References

[1] S Bolamperti, I Villa and A Rubinacci. Bone remodeling: An operational process ensuring survival and bone mechanical competence. Bone Research 2022; 10(1), 48.

[2] V Daponte, K Henke and H Drissi. Current perspectives on the multiple roles of osteoclasts: Mechanisms of osteoclast–osteoblast communication and potential clinical implications. eLife 2024; 13, 95083.

[3] MM Tang, YJ Chen, JY Wu, A Amin, XM Zhou, C Jin, GY Chen and ZL Yu. Ethyl acetate extract of the Musa nana flower inhibits osteoclastogenesis and suppresses NF-κB and MAPK pathways. Food and Function 2021; 12(22), 11586-11598.

[4] H Xu, Y Jia, J Li, X Huang, L Jiang, T Xiang, Y Xie, X Yang, T Liu, Z Xiang and J Sheng. Niloticin inhibits osteoclastogenesis by blocking RANKL-RANK interaction and suppressing the AKT, MAPK, and NF-κB signaling pathways. Biomedicine and Pharmacotherapy 2022; 149, 112902.

[5] D Xu, Y Lyu, X Chen, X Zhu, J Feng and Y Xu. Fructus Ligustri Lucidi ethanol extract inhibits osteoclastogenesis in RAW264.7 cells via the RANKL signaling pathway. Molecular Medicine Reports 2016; 14(5), 4767-4774.

[6] B Langdahl, S Ferrari and DW Dempster. Bone modeling and remodeling: Potential as therapeutic targets for the treatment of osteoporosis. Therapeutic Advances in Musculoskeletal Disease 2016; 8(6), 225-235.

[7] L Zhou, Q Liu, G Hong, F Song, J Zhao, J Yuan, J Xu, RX Tan, J Tickner, Q Gu and J Xu. Cumambrin A prevents OVX-induced osteoporosis Via the inhibition of osteoclastogenesis, bone resorption, and RANKL signaling pathways. The FASEB Journal 2019; 33(6), 6726-6735.

[8] H Jin, Z Shao, Q Wang, J Miao, X Bai, Q Liu, H Qiu, C Wang, Z Zhang, T Jennifer, X Wang and J Xu. Sclareol prevents ovariectomy-induced bone loss in vivo and inhibits osteoclastogenesis in vitro via suppressing NF-κB and MAPK/ERK signaling pathways. Food and Function 2019; 10(10), 6556-6567.

[9] H Chen, C Fang, X Zhi, S Song, Y Gu, X Chen, J Cui, Y Hu, W Weng, Q Zhou, Y Wang, Y Wang, H Jiang, X Li, L Cao, X Chen and JA-OX Su. Neobavaisoflavone inhibits osteoclastogenesis through blocking RANKL signalling-mediated TRAF6 and c-Src recruitment and NF-κB, MAPK and Akt pathways. Journal of Cellular and Molecular Medicine 2020; 24(16), 9067-9084.

[10] JM Lee, MJ Kim, SJ Lee, BG Kim, JY Choi, SM Lee, HJ Ham, JM Koh, JH Jeon and IK Lee. PDK2 deficiency prevents ovariectomy-induced bone loss in mice by regulating the RANKL-NFATc1 pathway during osteoclastogenesis. Journal of Bone and Mineral Research 2021; 36(3), 553-566.

[11] W Boonyarikpunchai, S Sukrong and P Towiwat. Antinociceptive and anti-inflammatory effects of rosmarinic acid isolated from Thunbergia laurifolia Lindl. Pharmacology Biochemistry and Behavior 2014; 124, 67-73.

[12] AS Marchev, LV Vasileva, KM Amirova, MS Savova, IK Koycheva, ZP Balcheva-Sivenova, SM Vasileva and MI Georgiev. Rosmarinic acid - from bench to valuable applications in food industry. Trends in Food Science and Technology 2021; 117, 182-193.

[13] K Pintha, P Tantipaiboonwong, S Yodkeeree, W Chaiwangyen, O Chumphukam, O Khantamat, C Khanaree, N Kangwan, B Thongchuai and M Suttajit. Thai perilla (Perilla frutescens) leaf extract inhibits human breast cancer invasion and migration. Maejo International Journal of Science and Technology 2018; 12(2), 112-123.

[14] M Nadeem, M Imran, TA Gondal, A Imran, M Shahbaz, RM Amir, MW Sajid, TB Qaisrani, M Atif, G Hussain, B Salehi, EA Ostrander, M Martorell, J Sharifi-Rad, WC Cho and N Martins. Therapeutic potential of rosmarinic Acid: A Comprehensive Review. Applied Sciences 2019; 9(15), 3139.

[15] H Harindranath, A Susil, S Rajeshwari, M Sekar and BRP Kumar. Unlocking the potential of Rosmarinic acid: A review on extraction, isolation, quantification, pharmacokinetics and pharmacology. Phytomedicine Plus 2025; 5(1), 100726.

[16] O Wanachewin, K Boonmaleerat, P Pothacharoen, V Reutrakul, P Kongtawelert. Sesamin stimulates osteoblast differentiation through p38 and ERK1/2 MAPK signaling pathways. BMC Complementary and Alternative Medicine 2012; 12, 71.

[17] KJ Livak and TD Schmittgen. Analysis of relative gene expression data using real-time quantitative PCR and the 2−ΔΔCT) Method. Methods 2001; 25(4), 402-408.

[18] O Wanachewin, P Pothacharoen, P Kongtawelert and T Phitak. Inhibitory effects of sesamin on human osteoclastogenesis. Archives of Pharmacal Research 2017; 40(10), 1186-1196.

[19] P Collin-Osdoby and P Osdoby. RANKL-mediated osteoclast formation from murine RAW 264.7 cells. Methods in Molecular Biology 2011; 816, 187-202.

[20] K Kim, TH Kim, HJ Ihn, JE Kim, JY Choi, HI Shin and EK Park. Inhibitory effect of purpurogallin on osteoclast differentiation in vitro through the downregulation of c-Fos and NFATc1. International Journal of Molecular Sciences 2018; 19(2), 601.

[21] H Takayanagi. Osteoimmunology: Shared mechanisms and crosstalk between the immune and bone systems. Nature Reviews Immunology 2007; 7, 292-304.

[22] K Matsuo, DL Galson, C Zhao, L Peng, C Laplace, KZQ Wang, MA Bachler, H Amano, H Aburatani, H Ishikawa and EF Wagner. Nuclear factor of activated T-cells (NFAT) rescues osteoclastogenesis in precursors lacking c-Fos. Journal of Biological Chemistry 2004; 279(25), 26475-26480.

[23] A Omori, Y Yoshimura, Y Deyama and K Suzuki. Rosmarinic acid and arbutin suppress osteoclast differentiation by inhibiting superoxide and NFATc1 downregulation in RAW 264.7 cells. Biomedical Reports 2015; 3(4), 483-490.

[24] K Kim, SH Lee, JH Kim, Y Choi and N Kim. NFATc1 induces osteoclast fusion via up-regulation of Atp6v0d2 and the dendritic cell-specific transmembrane protein (DC-STAMP). Molecular Endocrinology 2008; 22(1), 176-185.

[25] I Song, JH Kim, K Kim, HM Jin, BU Youn and N Kim. Regulatory mechanism of NFATc1 in RANKL-induced osteoclast activation. FEBS Letters 2009; 583(14), 2435-2440.

[26] P Ballanti, S Minisola, MT Pacitti, L Scarnecchia, R Rosso, GF Mazzuoli and E Bonucci. Tartrate-resistant acid phosphate activity as osteoclastic marker: Sensitivity of cytochemical assessment and serum assay in comparison with standardized osteoclast histomorphometry. Osteoporosis International 1997; 7(1), 39-43.

[27] R Dai, Z Wu, HY Chu, J Lu, A Lyu, J Liu and G Zhang. Cathepsin K: The action in and beyond bone. Frontiers in Cell and Developmental Biology 2020; 8, 433.

[28] SR Wilson, C Peters, P Saftig and D Bromme. Cathepsin K activity-dependent regulation of osteoclast actin ring formation and bone resorption. Journal of Biological Chemistry 2009; 284(4), 2584-2592.

[29] K Sundaram, R Nishimura, J Senn, RF Youssef, SD London and SV Reddy. RANK ligand signaling modulates the matrix metalloproteinase-9 gene expression during osteoclast differentiation. Experimental Cell Research 2007; 313(1), 168-178.

[30] M Yagi, T Miyamoto, Y Sawatani, K Iwamoto, N Hosogane, N Fujita, K Morita, K Ninomiya, T Suzuki, K Miyamoto, Y Oike, M Takeya, Y Toyama and T Suda. DC-STAMP is essential for cell-cell fusion in osteoclasts and foreign body giant cells. Journal of Experimental Medicine 2005; 202(3), 345-351.

[31] ML Yen, PN Hsu, HJ Liao, BH Lee and HF Tsai. TRAF-6 dependent signaling pathway is essential for TNF-related apoptosis-inducing ligand (TRAIL) induces osteoclast differentiation. PLOS ONE 2012; 7(6), 38048.

[32] G Zhu, Z Cheng, Y Huang, W Zheng, S Yang, C Lin and J Ye. TRAF6 promotes the progression and growth of colorectal cancer through nuclear shuttle regulation NF-κB/c-jun signaling pathway. Life Sciences 2019; 235, 116831.

[33] T Jiang, T Xia, F Qiao, N Wang, Y Jiang and H Xin. Role and Regulation of Transcription Factors in Osteoclastogenesis. International Journal of Molecular Sciences 2023; 24(22), 16175.

[34] JH Kim and N Kim. Regulation of NFATc1 in Osteoclast Differentiation. Journal of Bone Metabolism 2014; 21(4), 233-241.

[35] JCA Boeyens, V Deepak, WH Chua, MC Kruger, AM Joubert and M Coetzee. Effects of omega-3 and omega-6 polyunsaturated fatty acids on RANKL-induced osteoclast differentiation of RAW264.7 cells: A comparative in vitro study. Nutrients 2014, 6(7), 2584-2601.

[36] V Iotsova, J Caamano, J Loy, Y Yang, A Lewin and R Bravo. Osteopetrosis in mice lacking NF-κB1 and NF-κB2. Nature Medicine 1997; 3(11), 1285-1289.

[37] BF Boyce, Y Xiu, J Li, L Xing and Z Yao. NF-κB-mediated regulation of osteoclastogenesis. Endocrinology and Metabolism (Seoul) 2015; 30(1), 35-44.

[38] J Zuo, LA Archer, A Cooper, KL Johnson, LS Holliday and C Dolce. Nuclear factor kappaB p65 phosphorylation in orthodontic tooth movement. Journal of Dental Research 2007; 86, 556-559.

[39] Q Wang, Y Xie, QS Du, XJ Wu, X Feng, L Mei, JM McDonald and WC Xiong. Regulation of the formation of osteoclastic actin rings by proline-rich tyrosine kinase 2 interacting with gelsolin. Journal of Cell Biology 2003; 160(4), 565-575.

[40] G Han, J Zuo and LS Holliday. Specialized roles for actin in osteoclasts: Unanswered questions and therapeutic opportunities. Biomolecules 2019; 9(1), 17.

[41] Y Zhou, S Li, B Hong, Z Wang, Y Shao, M Wu and J Wang. Mechanisms of isorhamnetin inhibition of osteoclast differentiation: Insights from molecular dynamics simulations and in vitro/in vivo experiments. Frontiers in Pharmacology 2025; 16, 1551257.

[42] W Cen, S Reinert, M Avci-Adali, D Alexander and F Umrath. A simple pit assay protocol to visualize and quantify osteoclastic resorption in vitro. Journal of Visualized Experiments 2022; 184, 64016.

[43] DMH Merrild, DC Pirapaharan, CM Andreasen, P Kjærsgaard-Andersen, AMJ Moller, M Ding, JM Delaisse and K Soe. Pit- and trench-forming osteoclasts: A distinction that matters. Bone Research 2015; 3, 15032.