Start Bootstrap Logo
Synthesis of Patterned Media by self-assembly of magnetic nanoparticles

Trends Sci. 2025; 22(7): 9528

Unveiling Postbiotics: Advancing Definitions, Mechanisms and Their Impact on Health and Other Functional Applications


Nur Najibah Yusra Sulaiman1,7, Nurul Ain Mohd Noor1,7, Mohd Shafiq Aazmi1,

Mohamad Izwan Ismail2, Ainil Hawa Jasni3, Yuan Seng Wu4,5, Aied Mohammed Alabsi6,

Siong Meng Lim7, Kalavathy Ramasamy7 and Muhamad Fareez Ismail1,7,*


1School of Biology, Faculty of Applied Sciences, Universiti Teknologi MARA, Shah Alam Campus,

Selangor 40450, Malaysia

2Faculty of Applied Science, Universiti Teknologi MARA, Sarawak Branch, Mukah Campus, Sarawak 96400, Malaysia 3Department of Medical Sciences, School of Medical and Life Sciences, Sunway University, Selangor 47500, Malaysia

4Department of Biomedical Sciences, School of Medical and Life Sciences, Sunway University,

Selangor 47500, Malaysia

5Sunway Microbiome Centre, School of Medical and Life Sciences, Sunway University, Selangor 47500, Malaysia

6School of Dentistry, Management and Science University, University Drive, Off Persiaran Olahraga,

Selangor 40100, Malaysia

7Collaborative Drug Discovery Research, Faculty of Pharmacy, Universiti Teknologi MARA,

Selangor 42300, Malaysia


(*Corresponding authors e-mail: [email protected]; [email protected])


Received: 15 December 2024, Revised: 15 January 2025, Accepted: 22 January 2025, Published: 10 May 2025


Abstract

The field of microbiome science has seen rapid advancements, with probiotics, prebiotics, and postbiotics emerging as critical means for modulating gut health and systemic well-being. Among these, postbiotics represent a novel paradigm, defined as preparations of inanimate microorganisms and/or their bioactive components that confer health benefits to the host. Postbiotics offer distinct advantages over probiotics, including enhanced safety, stability, and ease of integration into functional foods, pharmaceuticals, and therapeutics. Despite their potential, the field of postbiotics is still nascent, with significant gaps in understanding their mechanisms of action, clinical efficacy, and regulatory frameworks. This review aims to provide a comprehensive synthesis of the current state of postbiotic research, focusing on their definitions, health benefits, and challenges in adoption. First, we address the historical evolution and terminological ambiguities surrounding postbiotics, highlighting the inconsistencies that complicate scientific communication and commercialization. Second, we explore their bioactive properties, mechanisms of action, and potential applications in areas such as gut health, immune modulation, metabolic regulation, and disease prevention. Third, we critically evaluate the limitations in commercializing postbiotic-based products and propose directions for future research, emphasizing the need for standardized production protocols and robust clinical trials. By integrating insights into recent advancements and identifying research gaps, this review seeks to clarify the conceptual and practical challenges associated with postbiotics and emphasize standardization as a crucial step in addressing postbiotic-related regulatory and research challenges. Through their unique combination of bioactivity, safety, and versatility, postbiotics have the potential to transform both microbiome science and public health. This work aims to inform researchers, clinicians, and industry stakeholders while laying the groundwork for the development of innovative postbiotic-based interventions.


Keywords: Bioactivity, Mechanisms, Microbiome, Postbiotics, Probiotic metabolites


Introduction

The human gut microbiome has garnered substantial attention for its critical role in health and disease. Within this context, probiotics, prebiotics, and


postbiotics have emerged as integral components in strategies to modulate the microbiome for therapeutic and preventive applications. Among these, the latter have gained prominence due to their advantages over probiotics, such as safety, stability, and ease of integration into applications [1,2]. Defined by the International Scientific Association for Probiotics and Prebiotics (ISAPP) as “preparations of inanimate microorganisms and/or their components that confer a health benefit on the host” [3], postbiotics represent a paradigm shift in microbiome research. Their bioactive compounds, including metabolites, cell wall fragments, and inactivated microbial cells - offer an alternative to the challenges associated with maintaining the viability and functionality of live probiotics [4].

While the interest in postbiotics has surged, the field faces critical knowledge gaps and challenges that impede the exploration of its full scientific and commercial potential. Chief among these is the inconsistent terminology surrounding postbiotics and their related concepts. Historically, “postbiotics” referred broadly to any bioactive compound produced by probiotics, including their metabolic byproducts. Over time, additional terms such as paraprobiotics [5], metabiotics [6] and bacterial lysates [7] emerged to describe specific aspects of these substances, leading to confusion in their classification and usage. For instance, while paraprobiotics specifically denote inactivated or dead probiotics, metabiotics emphasize bioactive metabolites produced during microbial metabolism [8]. These terminological ambiguities, compounded by varying definitions in the literature, hinder progress in understanding, regulating, and utilizing postbiotics effectively.

The 2021 ISAPP definition, which expanded postbiotics to include inanimate microorganisms, has been instrumental in fostering a consensus. Aguilar-Toalá [8] found (Salminen, Collado, Endo, Hill, Lebeer, Quigley, Sanders, Shamir, Swann, & Szajewska, 2021)Salminen et al. [3]’s consensus statement on redefining the term “postbiotic” to include inactivated microorganisms has several major drawbacks. According to him, the original 2013 definition of postbiotic as “any factor resulting from probiotic metabolic activity conferring host benefits” is well-established and widely used in the literature. To date, only 14 % of relevant publications used postbiotic to encompass inactivated bacteria. While “paraprobiotics,” which explicitly refer to inactivated or dead bacteria with health benefits, have gained attention with 56 publications over the past 10 years, the use of alternative terms like “non-viable probiotics” has also been common, highlighting the diversity in terminology within this emerging field and is thought to better separate the concepts of postbiotics and inactivated probiotics. Ultimately, if separation proves too technically challenging across many applications, utilizing one combined definition encompassing inactivated cells and metabolites could be a reasonable practical compromise, despite losing some scientific nuance [9].

Beyond terminological issues, the mechanisms of action underlying postbiotic efficacy remain poorly understood. Postbiotics have demonstrated promising effects on gut health [10], immune modulation [1], and inflammation reduction [11,12], yet the molecular pathways through which these benefits occur require further elucidation. For example, short-chain fatty acids (SCFAs) - a well-characterized class of postbiotic metabolites - have been shown to influence immune responses and maintain colonic integrity, but the specific receptor interactions and downstream effects remain incompletely characterized [13]. Similarly, the heterogeneity of postbiotics complicates mechanistic studies, as their composition varies widely depending on microbial strains, fermentation conditions, and production methods [14]. This opens the door for further debate.

The clinical evidence supporting postbiotics is another area requiring significant attention. While preclinical studies have highlighted their potential in treating gastrointestinal disorders [15], metabolic diseases [16], and inflammatory conditions [17], the translation of these findings into robust human trials remains limited. For example, postbiotics have shown efficacy in reducing symptoms of irritable bowel syndrome (IBS) and inflammatory bowel disease (IBD) in animal models [4], but large-scale, placebo-controlled trials in humans are scarce. Furthermore, there is a lack of standardized protocols for postbiotic production, characterization, and administration, which complicates their clinical evaluation and comparison across studies [18,19]. Adding to these challenges is the overlap in functional roles between postbiotics, probiotics, and prebiotics. Probiotics introduce beneficial microorganisms, prebiotics provide substrates to support their growth, and postbiotics represent the bioactive compounds produced during microbial metabolism. While these components are often studied in isolation, their synergistic interactions are critical to understanding their collective impact on the microbiome. For instance, prebiotics such as inulin and galactooligosaccharides not only nourish probiotics but also indirectly enhance postbiotic production [20]. However, the contexts in which postbiotics outperform probiotics or prebiotics in terms of efficacy and safety remain poorly defined.

Despite these challenges, emerging technologies and scientific advancements offer promising avenues for addressing the knowledge gaps in postbiotic research. Metabolomics, proteomics, and transcriptomics provide powerful tools for characterizing the complex mixtures of bioactive compounds in postbiotics, enabling a deeper understanding of their mechanisms of action [21]. These approaches can also support the development of precision medicine strategies tailored to individual microbiomes [14]. Moreover, the integration of postbiotics into sustainable and plant-based food systems aligns with growing consumer demand for environmentally friendly and ethically produced health solutions. Unlike probiotics, which often require animal-derived substrates for cultivation, postbiotics can be produced using plant-based fermentation processes, offering a more sustainable alternative [22,23].

This review aims to address the critical gaps in postbiotic research by synthesizing current evidence on their definitions, mechanisms, and applications. We seek to clarify the terminological ambiguities that have hindered progress in this field and provide a comprehensive evaluation of the health benefits associated with postbiotics. By highlighting recent advancements and identifying areas for future research, this review aspires to guide the scientific community, industry stakeholders, and regulatory bodies in harnessing the full potential of postbiotics. Through a clearer understanding of their role in microbiome modulation, we hope to advance their applications in improving human health and well-being.


Methods
Literature search strategy, study selection, and data extraction

A comprehensive literature search was conducted in May 2021 using the PubMed database to identify relevant publications on postbiotics and paraprobiotics. The following search terms were used: “Postbiotic*”, “paraprobiotic*”, “non-viable probiotic*”, “inactivated probiotic*”, “tyndallized probiotic*”, and “heat-killed probiotic*”. The search was limited to publications in English up to Jun 2024. The initial search results were screened based on the title and abstract. Studies were included if they provided a definition or discussed the concepts of postbiotics, paraprobiotics, or inactivated probiotics in relation to health benefits. Reviews, original research articles, consensus statements, and perspective/opinion pieces were included. Studies were excluded if they did not discuss definitions or concepts related to the scope of this review. After title/abstract screening, the full texts of potentially relevant publications were retrieved and assessed for eligibility by 2 independent reviewers. Any discrepancies were resolved through discussion to reach a consensus. The reference lists of included publications and relevant reviews were also manually checked for additional eligible studies. For each included study, data was extracted on: (1) the definition(s) or conceptual description(s) of postbiotics, paraprobiotics, inactivated probiotics provided, (2) the specific terminology used, (3) the context in which the terms were discussed (e.g. mechanisms, production, applications), and (4) any comments on distinguishing or combining the definitions of these terms. The extracted data was synthesized and analysed to evaluate the predominant definitions, the level of consistency or discrepancy across the literature, any emerging consensus or divergence in viewpoints, and the rationale provided for combining or separating the definitions of postbiotics and paraprobiotics.


Equating postbiotics with probiotics or prebiotics

Probiotics, prebiotics, and postbiotics have emerged as integral components in the field of gut-health and overall human well-being. These distinct, yet interconnected concepts have gained significant attention in recent years due to their potential benefits and role in shaping the complex ecosystem of the human microbiome. It is crucial to fully understand the relation of these 3 concepts to grasp the complex interplay between microorganisms, their metabolites, and the host’s health. The International Scientific Association for Probiotics and Prebiotics (ISAPP) defines probiotics as “live microorganisms that, when administered in adequate amounts, confer a health benefit on the host” [24]. Most probiotic products contain a limited and specific selection of microbial species, mainly consisting of lactic acid bacteria (LAB), such as Lactobacillus and Bifidobacterium strains, which are generally recognized as safe (GRAS) [25]. The most common microbial strains used as probiotics are Lactobacillus, Bifidobacterium, and Enterococcus [26]. Probiotics have been widely studied for their ability to modulate the gut microbiome, enhance immune function, and support various aspects of human health, which include digestive health, metabolic regulation, and even mental well-being [27]. In 2016, the International Scientific Association of Probiotics and Prebiotics convened a panel of experts in microbiology, nutrition and clinical research to review and update the definition of prebiotics. The new definition, as proposed by the ISAPP experts, define prebiotics as “a substrate that is selectively utilized by host microorganisms conferring health benefits” [28]. Prebiotics are non-digestible food components that selectively promote the growth and activity of beneficial bacteria, especially probiotics, within the gut [20]. These prebiotic compounds are typically carbohydrate-based polysaccharides such as inulin, fructooligosaccharides (FOS), and galactooligosaccharides (GOS) that are resistant to breakdown by human digestive enzymes [29]. The benefits of prebiotics extend fasr beyond digestive function. Prebiotics have been shown to possess anti-inflammatory properties, boost immune function, and exhibit anti-cancer properties, underscoring their multifaceted benefits for overall health and well-being [30].

The transition from probiotics to postbiotics represents a shift in focus from live bacteria to their bioactive compounds. While probiotics have long been recognized for their health-promoting effects, postbiotics offer an alternative approach that eliminates the need for live bacteria consumption. Probiotics are live microorganisms that confer health benefits when consumed in adequate amounts [24]. However, the use of live bacteria in therapeutic applications poses challenges in terms of stability, storage, and standardization. Postbiotics are defined as the preparation of inanimate microorganisms and/or their components that confer a health benefit on the host [3]. They include metabolites, cell components, and inactivated microbial cells. Postbiotics offer a viable alternative by harnessing the beneficial bioactive compounds produced by LAB without the need for live bacterial cells [3,22]. Thus, this transition allows for increased stability and ease of storage, as well as the potential to target specific health conditions with concentrated and standardized postbiotic formulations [31].

According to the International Scientific Association for Probiotics and Prebiotics (ISAPP), postbiotics can be classified into 3 main categories: Metabolic byproducts, cell components, and inactivated microorganisms [3]. Metabolic byproducts include organic acids, bacteriocins, and antimicrobial peptides, while cell components refer to the cellular structures and components of LAB, such as peptidoglycan and teichoic acid [32]. Prebiotics, probiotics, and postbiotics work in synergy, where prebiotics nourish the beneficial gut bacteria, probiotics introducing new beneficial strains, and postbiotics, which are the byproducts, further enhance the well-being of the host through immune modulation, anti-inflammation, and intestinal barrier support [33].



Figure 1 Postbiotics have been reported to have physiological functions including anti-inflammatory, antihypertension, immunomodulation, antiobesity, antiproliferation, antioxidant and hypocholesterolemic effects.


Postbiotics as a single compound

The term "postbiotics" has gained significant attention in microbiome research and its potential applications in human health. Generally, postbiotics, produced by gut microbiota, influence health through short-chain fatty acids, bile acids, polyamines, p-cresol, and bactericidal metabolites [34]. Short-chain fatty acids serve as a primary energy source for colonocytes, influence the gut-brain axis to reduce appetite, and play epigenetic roles [35, 36]. Bile acids participate in glucose metabolism and modulate the immune response [37, 38]. Polyamines maintain homeostasis, regulate apoptosis, cell proliferation, and epigenetic processes by interacting with proteins and nucleic acids [39]. p-Cresol exhibits antimicrobial and antioxidant properties but is associated with enteric pathogens, autism, and kidney diseases [34]. Bacteriocins provide antibiotic action against pathogens [40], while polyphenols demonstrate their beneficial effects through their critical role in metabolite production [41]. However, a common misconception that persists in the field is the tendency to regard postbiotics as a single, uniform compound. While some may argue that postbiotics are inherently complex mixtures of bioactive substances, treating them as a singular compound offers significant practical and scientific advantages. This could help overcome some of the challenges associated with processing, isolation, and application in research and industry.

One of the primary reasons to regard postbiotics as a single compound is the sheer complexity involved in isolating and characterizing the broad spectrum of bioactive substances they include. Postbiotics are the result of metabolic processes in probiotic microorganisms, and as such, their composition is highly diverse and strain dependent [42, 43]. Different strains produce distinct metabolite profiles, and even within the same strain, the postbiotic output can vary significantly depending on fermentation conditions, nutrient availability, and environmental factors [44]. For example, Lactiplantibacillus plantarum can produce a variety of SCFAs, bacteriocins, peptides, and polysaccharides, each with different biological activities. SCFAs like butyrate can interact with peptides or polysaccharides in modulating gut microbiota and immune function. In animal study, Li [45] reported that polysaccharide from Patinopecten yessoensis skirt boosts immune response by modulating gut microbiota and short-chain fatty acids metabolism, especially butyrate metabolism. In mixed-culture systems, interactions between multiple microbial species further complicate this profile, making the isolation and identification of individual postbiotic compounds both technically challenging and resource-intensive. Advanced techniques such as liquid chromatography-mass spectrometry (LC-MS) and nuclear magnetic resonance (NMR) spectroscopy are essential for profiling metabolites but require significant expertise and resources [46, 47].

Treating postbiotics as a unified compound enables researchers to study their collective biological activities—such as immune modulation, gut health improvement, and inflammation reduction—without being hindered by the challenges of isolating every component. The presence of various microbial species can lead to synergistic or antagonistic interactions that may activate silent biosynthetic gene clusters, leading to the production of novel postbiotics [47]. Lin [48] demonstrated the synergistic effect of the 4Mix postbiotics (Probiotic Extracts of 4 strains, PE0401), composed of metabolites from L. salivarius AP-32, L. acidophilus TYCA06, L. plantarum LPL28, and B. longum subsp. infantis BLI-02, in enhancing anti-inflammatory activity, antioxidative capacity, and the regulation of tight junction proteins. Notably, the anti-inflammatory activity of PE0401 was superior to other mixed postbiotic formulations, highlighting its potential as a more effective therapeutic combination. Given these complexities, considering postbiotics as a single composite entity simplifies the isolation process by focusing on the bioactive properties of the entire mixture rather than analysing each individual compound. This approach allows for easier standardization in research and applications, providing a reliable measure of their overall health-promoting effects.

From a product development perspective, standardizing postbiotics as a composite entity streamlines both production and regulatory processes. If postbiotics were to be treated as a mixture of discrete compounds, manufacturers would face the daunting task of isolating and quantifying each bioactive compound to ensure consistency in their products. This would not only increase production costs but could also lead to variability in efficacy due to the challenges of maintaining precise dosages of each individual component [4, 49]. By considering postbiotics as a unified compound, the manufacturing process becomes more straightforward, enabling consistent, reliable products that can be more easily scaled for mass production [31, 50]. The perception of postbiotics as singular compounds also reduces the potential for confusion when communicating their benefits to the public and healthcare professionals. Terms like "metabolites" or "byproducts" are sometimes used interchangeably with "postbiotics," leading to a lack of clarity about what exactly is being studied or used. By adopting a unified, functional definition of postbiotics, researchers and industry stakeholders can help clarify the distinction between postbiotics and other metabolic products [4, 51]. This would improve communication and ensure that the health benefits of postbiotics are better understood and more widely accepted.

This perspective acknowledges the complexity of postbiotics while providing a practical framework for advancing research and applications. Recognizing postbiotics as a composite entity allows for the investigation of specific metabolites and their synergistic interactions, fostering a holistic understanding that can guide more effective and targeted therapies [52]. Future research should first focus on the collective bioactivity of postbiotics to standardize health benefits, then progressively target individual compounds using techniques like metabolomics to uncover specific mechanisms. This dual approach will support both broad applications and personalized interventions, maximizing postbiotics' potential in human health.


Production methods and composition of postbiotics

In many literatures, postbiotics are referred as bioactive compounds produced by probiotics fermentation or through metabolic activity of microorganisms in the gastrointestinal tracts [53]. Molecules like organic acids, peptides, enzymes and other metabolites are the result from microbial activity like enzyme synthesis, carbohydrates fermentation and synthesis of different vitamins and peptides [43, 51]. As shown in Figure 2, teichoic acids, short chain fatty acid (SCFA), vitamins, plasmalogens, peptides and enzymes are the postbiotics derived from the production of structural and metabolic microbial activity [54]. The microbial population of the digestive tract creates postbiotics that consist of cellular component, secreted substances and metabolic waste released by living microorganisms, that are extracted using cell lysis [54]. The bacteria that constitute a postbiotic can be whole, inert, or broken down into their structural components.

Probiotics are live microorganisms that directly interact with the host, while prebiotics provide nourishment for their growth and activity. Through their metabolic processes and their environmental interaction, probiotics produce postbiotics, which are bioactive compounds resulting from these interactions. The consumption of probiotics or prebiotics can indirectly influence the levels of specific postbiotics in the gut [55]. The International Scientific Association for Probiotics and Prebiotics (ISAPP) [56] defined postbiotics as (i) “soluble factors secreted by live bacteria, or released after bacterial lysis, such as enzymes, peptides, teichoic acids, peptidoglycan-derived muropeptides, polysaccharides, cell-surface proteins and organic acids”; (ii) “non-viable metabolites produced by microorganisms that exert biological effects on the hosts”; and (iii) "a preparation of inanimate microorganisms and/or their components that confers a health benefit on the host". This definition highlights that postbiotics include a wide range of compounds and components such as short-chain fatty acids (SCFAs), organic acids, enzymes, peptidoglycans, exopolysaccharides, and antimicrobial substances [25]. These compounds have demonstrated various beneficial properties, including anti-inflammatory effects, modulation of the immune system, enhancement of intestinal barrier function, and regulation of microbial composition.

The extraction of postbiotics predominantly involves separating bioactive extracellular metabolites from the cells using centrifugation and ultrafiltration techniques [57]. Some secondary metabolites, like bacteriocins or antimicrobial peptides, can also act as postbiotic metabolites if they are produced in the gut by probiotics and contribute to host health. postbiotic metabolites are generally byproducts of primary metabolism with a focus on host health, whereas secondary metabolites are often ecologically driven and associated with microbial competition or survival [34]. A postbiotic must originate from a specific microorganism or a combination of microorganisms whose genomic sequences are known and can be created using a well-defined technological process of biomass generation and inactivation that is repeatable [58].

Proteolytic cultures are used as starters in laboratory fermentation process, where the pH is maintained neutral and postbiotics release is improved [59]. Inactivated probiotic cells are required to produce postbiotics and paraprobiotics. Apart from natural fermentation, various laboratory approaches such as thermal treatments, high pressure, ultraviolet light, ionizing radiation and sonication can render probiotic cells inactive, affecting their cell structure, and physiological activity. These techniques can be used to improve the nutritional profile, shelf life, and health-promoting objectives of a variety of foods, although there may be more efficient ways to inactivate and create postbiotics [60].

Additionally, the most popular technique for preparing postbiotics is the use of formalin and thermal treatment. These inactivation procedures should be successful in preserving the beneficial microbial's health-promoting qualities during the generation of postbiotics [59]. Thermal inactivation for preparing postbiotics depends on the microorganisms' heat resistance, thermostability, state (vegetative cells or spores) [61], evolution, water activity, and growth medium [62]. The state of the cells influences specific parameters and require specific times and temperature for postbiotics production. A study by [63] have shown that heat-killed lactic acid bacteria can enhance immunomodulatory potential by skewing the immune response towards Th1 polarization. This indicates that certain probiotic strains maintain beneficial properties post-thermal inactivation. Another research [64] on heat-killed Bifidobacterium animalis J-12 at 121°C for 15 minutes demonstrated reduced inflammatory markers and improved healing of oral ulcers in hamsters, suggesting its therapeutic properties. Similarly, [65] found that heat-killed Lactobacillus salivarius AP-32 and Lactocaseibacillus paracasei ET-66 lozenges increased antibacterial potential compared to live strains, while also enhancing oral and intestinal health. Furthermore, [66] reported that heat-killed Bifidobacterium bifidum MG731 at 121°C for 15 minutes induced apoptosis in human gastric cancer cells and significantly delayed tumour growth in xenograft models. By modulating the Akt-p53 pathway, it showcases the potential as an anti-tumor agent. In a study by [67], thermal treatment between 70°C to 121°C deactivates postbiotics and releases intracellular contents, with antioxidant and anti-inflammatory activities being maintained at mild heating temperatures (below 100°C). However, the beneficial content is diminished at 121°C, reducing bioactive components such as zomepirac and flumethasone [67]. LAB strains subjected to heat (80°C for different durations) showed enhanced hydrophobicity, auto-aggregation, and co-aggregation with pathogens. The heat-killed LAB cells, especially those inactivated for 15 minutes has been more efficient in reducing pathogenic bacteria adhesion. Moderate heat inactivation preserves and modifies beneficial characteristics of bacterial cells, enhancing their competitive ability against pathogenic microorganisms [63]. Heat-killed Lacticaseibacillus paracasei MCC 1849 (hereafter designated as heat-killed CC1849) is a well-established heat-killed probiotic strain with immuno-modulatory properties. In a study by [68], the organisms were suspended in distilled water and were killed by heating them at 100°C for 30 min. The administration of live probiotics to people with weak immunity may be hazardous. Therefore, in such cases, non-viable heat-killed probiotics could be an alternative since no safety concerns of heat-killed probiotics are reported to date. Heat-killed bacteria might thus display safety advantages over live probiotics [69]. Taken together, non-viable heat-killed L. paracasei MCC1849 is likely to be safe for human consumption immuno-modulation, safety, and use in various commercial products.

Conversely, since thermal treatments may cause the activity loss of some heat-sensitive physiologically active substances, conversely, non-thermal treatments are gaining attention for their potential in inactivating microorganisms while preserving their beneficial components [70]. Despite their less common use to inactivate viable forms of probiotics and creating postbiotics, various non-thermal methods such as ionizing radiation, ultraviolet light, ultrasound, and supercritical CO2 have shown promising results in preparing postbiotics [43]. These methods, including UV inactivation, high-intensity ultrasound (HIUS), and supercritical CO2 technology, have shown effectiveness in preserving the stability and health benefits of postbiotics, which can ameliorate metabolic syndrome through gut microbiota modulation and immune regulation [58]. For instance, UV-inactivated Enterococcus gallinarum L-1 paraprobiotics demonstrated superior immunomodulatory effects in fish compared to heat-inactivated ones when exposed to UV light at 254 nm for 30 minutes [63]. Similarly, HIUS-treated Bifidobacterium longum, subjected to 20 kHz ultrasound waves at 150W for 15 minutes, significantly reduced serum cholesterol levels in rats, highlighting potential applications in lipid regulation and weight management [71]. Supercritical CO2 technology, using CO2 at 31°C and 74 bar for 9 hours, efficiently extracted glycolipids from postbiotics, outperforming traditional solvent extraction methods [72]. Additionally, in a study by [73], ultrasonication has been utilized to produce postbiotics from Lactobacillus strains (Lactobacillus sp. La1 and La2), resulting in Pobt-La1 and Pobt-La2. In this study, sonication was carried out in 20 rounds, lasted for 1 minute in each cycle, with the amplitude set at 70%, and maintained at 50W. The postbiotics generated through ultrasonication showed a concentration-dependent anti-proliferation effect on HT-29 colon cancer cells. The study indicated that the postbiotics extracted through ultrasonication have the potential to inhibit the growth of colon cancer cells, suggesting a role in anticancer research. which showed a concentration-dependent anti-proliferation effect on HT-29 colon cancer cells, suggesting potential anticancer applications. These studies underscore the potential of non-thermal techniques to create functional postbiotics with significant health benefits and antimicrobial properties, offering promising applications in food safety, health promotion, and further research into their therapeutic potential. Exploring non-thermal techniques for postbiotic production not only expands the possibilities for creating functional food supplements and preservatives but also opens avenues for further research into their health-promoting properties and applications in various industries [74].

Metabolomics is a powerful method for quantifying micromolecules in complex biological systems and is ideal for detection of postbiotics [75]. Additionally, it is important to note that the distinction between probiotics, prebiotics, and postbiotics does not imply a hierarchical relationship but rather highlights different aspects of the microbiota-host interaction. While probiotics and prebiotics have been extensively studied and acknowledged for their beneficial effects, the emerging field of postbiotics aims to shed light on the complex array of compounds produced by probiotics and their potential impact on human health. Because the relationship between these entities can be viewed as a continuum, it therefore may dismiss the term paraprobiotics.

Figure 2 Postbiotics have been reported to be categorized into 6 distinct groups; proteins, organic acids, carbohydrates, vitamins/cofactors, complex molecules, and lipids.


Bacterial lysates

Bacterial lysates (BLs) are made from bacterial cells that are broken down and are aimed to stimulate the immune system to recognize and fight infections. They are obtained by the degradation of Gram-negative and Gram-positive bacteria either chemically or physically. Its clinical application depends on gut-lung axis idea, which refers to the functional relationship between the intestine’s immune system and the respiratory system [76]. Recently, BLs have gained a lot of attention due to their role in lowering the frequency of recurrent respiratory tract infections in children [77] and their positive effects on chronic obstructive pulmonary disease [78]. Each bacterial strain is independently produced, harvested, put through the chosen method of inactivation and then if needed, lyophilized to produce a polyvalent bacterial lysate [79]. The lyophilized BLs are taken orally to reach the Peyer’s patches present in the lines of small intestine where they stimulate dendritic cells (DCs) and then causing the activation of both T and B lymphocytes. The innate immune system is activated, and IgA production is promoted when mature lymphocytes travel to the mucosal membrane of the respiratory tract [80]. Studies from the literature suggest that BLs are strong immunomodulators capable of stimulating immunoregulatory responses in mucosal tissues and antibodies against pathogens [81]. It is hypothesized that there is association of occurrence of infections in extremely industrialized countries and also an increase in allergy illnesses. Considering exposing insufficient microorganisms to imitate the presence of bacteria is an appealing choice in the case of utilizing BLs to boost the immune system. Indeed, a 2018 meta-analysis of almost 4800 children found that those getting a commercially available BL preparation had a significantly reduced incidence of respiratory infections than the control group [82]. Similar study from 2020 also shows that BL add-on medication was found to be beneficial for the reduction of asthma exacerbations and wheezing episodes in case of children (p 0.001 for both objectives) [83]. In a recent study from 2023 resulted to clinical benefits on BL add-on therapy have immunomodulatory effects that significantly improve asthma symptoms and lung function and have better impacts on asthmatic children than adults [84]. The favourable results of BLs on lowering the episodes of asthma exacerbation and wheezing episodes in children [85] and chronic obstructive pulmonary disease in adults are due to infection prevention, however, it is not the only explanation. BLs can also help to ease the symptoms of atopic dermatitis and lower the frequency of allergic rhinitis episodes [86]. Furthermore, consuming heat-killed Lactobacillus paracasei may help to reduce the symptoms of dry eye syndrome, which is caused by extended recurrent exposure to the blue light that is emitted by LED screens [87].


Plasmalogens

A collection of lipids, known as plasmalogens, is present in a variety of organisms including bacteria, protozoa, invertebrates and mammmals [88]. Two types of plasmalogens have a vinyl ether instead of a fatty acid inglycerol sn-1 (R1) position, which are glycerophosphoryl ethanolamine and glycerophosphorylcholine. The presence of polyunsaturated fatty acids in plasmalogens at the sn-2 (R2) location sets them apart from other membrane-associated bacterial structural elements [89]. Research indicates that plasmalogens have different roles within cells related to their unique R1 and R2 positions. They act as synaptic transmitters, alveolar surfactants, and improve membrane dynamics during respiratory cycles by lowering phospholipid surface tension and viscosity and amplifying signal transduction [90]. Plasmalogens also perform membrane, antioxidant and signaling roles in cells, preserving unsaturated membrane lipids from oxidation while avoiding hazardous oxidation products [91]. These lipids are also known as endogenous antioxidants because they are derived by different strains of Bifidobacterium when H2O2 is present [92, 93]. This is why plasmalogen has also been demonstrated for their antioxidative properties, protecting cells from oxidative stress by scavenging reactive oxygen species (ROS) and preventing the propagation of lipid peroxidation [94, 95]. These lipids are vital in preserving the integrity of unsaturated membrane lipids while avoiding hazardous oxidation products. Notably, plasmalogens have shown beneficial effects in various health contexts, such as obesity, neurodegenerative conditions, type 2 diabetes, cancer, and inflammation. For instance, plasmalogen supplementation has been shown to improve cognitive performance in patients with Alzheimer’s disease [96]. In the brain, plasmalogens constitute 50 to 80% of the total glycerophosphoethanol amines in grey and white matter, playing a crucial role in synaptic transmission and neural function. Depletion of plasmalogens impairs synaptic transmission and is associated with increased oxidative damage vulnerability [97]. However, plasmalogen-derived fatty acids may act as ligands for G-protein coupled receptors (GPRs) such as GPR120, which regulate adipogenesis and possess anti-inflammatory properties [98, 99].


Teichoic acids (TA)

Teichoic acids (TAs) and lipoteichoic acids (LTAs) are crucial anionic glycopolymers in the cell walls of Gram-positive bacteria, such as Staphylococcus aureus and Lactobacillus plantarum, where they can constitute up to 60% of the cell wall's bulk [100, 101]. These components play essential roles in regulating cell wall permeability, rigidity and bacterial shape [102], influencing processes such as ion homeostasis, cell division, and autolysin regulation [103]. TAs and LTAs can elicit immune responses and act as immunological adjuvants [104]. They enhance granulocyte-monocyte colony formation in bone marrow and are necessary for activating the mannose-binding lectin pathway and opsonophagocytosis mediated by IgG on staphylococcal surfaces [105, 106]. Recent studies highlight their immunomodulatory roles, showing that d-alanylating teichoic acid in Lactobacillus plantarum induces pro-inflammatory cytokine production in DCs and alters T cell populations [101, 106]. Research by [107] demonstrated that, strains lacking LTAs have been observed to induce higher IL-10 production compared to their wild-type counterparts, demonstrating potential in modulating immune responses. Furthermore, TAs are involved in the activation of toll-like receptors (TLRs), critical for innate immune responses, and their modification can significantly impact the immunomodulatory properties of bacteria [107]. Additionally, TAs possess bioactivities, including anticancer, immunomodulatory, and antioxidant properties, where research shown that TLR4 expression levels in lung cancer cells can be influenced by TA, however, with implication for drug resistance in cancer treatment [108]. Targeting TAs has therapeutic potential, with advancements in TA fragment synthesis facilitating immunological studies and the development of novel vaccine modalities to combat Gram-positive bacterial infections [104]. Furthermore, teichoic acids play a significant role in antibiotic resistance and are also studied for various biological properties, therefore considered important [109]. Inhibiting TA biosynthesis is proposed as a novel antibacterial strategy, as TA-deficient bacteria show impaired virulence and survival, making TAs a promising target for new antibiotic therapies [110].


Short chain fatty acids (SCFAs)

Short-chain fatty acids (SCFAs) are key metabolites produced by the fermentation of dietary fibres by gut microbiota, predominantly Bacteroides and Firmicutes. The primary SCFAs—acetate (C2), propionate (C3), and butyrate (C4)—play crucial roles in maintaining colonic integrity and overall health by serving as a primary energy source for colonocytes, regulating immune responses, and modulating metabolic processes [111]. SCFAs are absorbed in the colon and have systemic effects on various organs. Acetate, the most prevalent SCFA, is involved in lipid synthesis and cholesterol metabolism. Propionate is primarily metabolized in the liver, regulating gluconeogenesis and cholesterol synthesis. Butyrate is utilized by intestinal epithelial cells as an energy source and plays a crucial role in maintaining intestinal barrier function [112]. Variations in SCFA levels are associated with several health conditions, including inflammatory bowel disease (IBD), colorectal cancer, obesity, and metabolic syndrome. For instance, butyrate has anti-inflammatory properties and protects against colorectal cancer by promoting apoptosis and inhibiting tumour cell proliferation [26]. Clinical studies have demonstrated the potential therapeutic benefits of SCFAs, such as improving gut health by butyrate supplementation and treating conditions like ulcerative colitis and Crohn’s disease [113]. Moreover, SCFAs modulate systemic inflammation and enhance insulin sensitivity, playing a role in managing diabetes and obesity [114, 115]. Animal studies by [116] further illustrate the importance of SCFAs, showing reduced body weight gain and improved insulin sensitivity in high-fat diet-induced obese mice through lipid metabolism and inflammatory pathway modulation. SCFAs regulate immune cell function through G protein-coupled receptors (GPCRs) and histone deacetylases (HDACs), highlighting their significance in immune modulation and inflammatory responses [117]. These findings underscore the vital role of SCFAs in maintaining gut health, modulating immune responses, and regulating metabolic processes.


Enzymes

Enzymes are active proteins that catalyse biological reactions and are essential for various metabolic, physiological, and regulatory processes. Industrially, enzymes are primarily derived from microbial sources, including bacterial strains such as Bacillus licheniformis, Bacillus subtilis, and fungal strains like Aspergillus niger and Aspergillus oryzae [118, 119]. Bacillus species are particularly valued for their rapid growth rate, ability to secrete proteins extracellularly, and safety profile, making them ideal for enzyme production [120]. Bacillus subtilis, for example, produces proteases with high stability in the presence of harsh detergents, extreme temperatures, organic solvents, varying pH levels, and oxidizing agents [121]. Optimal protease production by Bacillus subtilis occurs under specific conditions: 2% skim milk, 300 L of yeast sludge, 0.4% ammonium sulfate, 0.03% cane molasses, 0.2% urea, 48-hour incubation with constant agitation at pH 7.5, and 45 °C [122]. Enzymes also play a crucial role in microbial defense mechanisms against reactive oxygen species (ROS), which damage carbohydrates, proteins, lipids, and nucleic acids. Antioxidant enzymes such as superoxide dismutase (SOD), NADH-oxidase, glutathione peroxidase (GPx), and catalase are vital in combating ROS. High levels of GPx, exhibiting strong antioxidant properties, have been found in Lactobacillus fermentum strains [123]. Genetically modified Lactobacillus strains producing SOD or catalase have shown superior performance in alleviating symptoms of Crohn’s disease in mouse models compared to their unmodified counterparts [124]. Additionally, these strains demonstrated enhanced anti-inflammatory effects in mouse models of inflammatory bowel disease, reducing inflammation and body temperature significantly [125]. Furthermore, genetically engineered Lactobacillus lactis producing catalase has been shown to protect mice from chemically induced colon cancer [126].


Peptides

Peptides, particularly antimicrobial peptides (AMPs), are a type of postbiotic produced by microbiota that play crucial roles in inhibiting bacterial growth by creating pores in bacterial membranes or hindering bacterial wall formation [127, 128]. These peptides can function independently or in response to infections, acting as endotoxin neutralizers and immunomodulatory agents to enhance innate immunity [128]. Genetically modified Lactococcus lactis producing AMPs can inhibit the proliferation of multidrug-resistant Enterococci and E. faecium strains in the intestinal tract [129]. The mechanism of action for AMPs involves electrostatic interactions between the positively charged amino acids of AMPs and the negatively charged components of bacterial membranes, such as lipopolysaccharides [32]. Recent research has highlighted the potential of D-enantiomeric antimicrobial peptides in combating multidrug-resistant bacteria, such as Pseudomonas aeruginosa and Acinetobacter baumannii. These peptides retain activity under challenging physiological conditions and can disrupt biofilms effectively [130]. Another study demonstrated the development of antimicrobial peptides conjugated with fatty acids on the side chains of D-amino acids, showing enhanced antimicrobial selectivity and anti-biofilm activity against multidrug-resistant bacteria, along with stability under various environmental conditions [131]. These findings emphasize the therapeutic potential of AMPs in treating antibiotic-resistant infections. Bacteriocins are also a well-studied class of AMPs and are produced by both gram-positive and gram-negative bacteria and exhibit a broad spectrum of antibacterial activity. The advantages of bacteriocins are determined by their stability, spectrum, safety, diversity, bioengineering potential, and production efficiency [128]. Bacteriocins are categorized into four classes: Class 1 (heat-resistant peptides modified post-transcriptionally, including lantibiotics), Class 2 (pediocin-like and non-pediocin-like peptides), Class 3 (large thermolabile proteins), and Class 4 (complex proteins bound to carbohydrates or lipids) [129]. Nisin, a well-known Class 1 lantibiotic, has demonstrated in vitro effectiveness against various pathogens, including Bacillus, Mycobacterium smegmatis, Cutibacterium acnes, and Clostridium species [32]. Pediocin produced by Pediococcus bacteria, is effective against Listeria monocytogenes and E. coli [132]. Despite promising in vitro results, the clinical application of bacteriocins faces challenges such as host tissue toxicity, insensitivity to physiological conditions, enzyme responsiveness, milder antimicrobial activity, and high production costs due to complex design requirements [32].


Vitamins

Humans lack biochemical pathways for vitamins synthesis and require exogenous sources of vitamins as they are essential for various physiological processes, such as DNA replication and repair, brain function, bone health and blood clotting. For instance, folate is crucial for DNA replication and repair [133], while vitamin K acts as a cofactor of gamma carboxylase activity in blood clotting [134]. Riboflavin functions as a hydrogen carrier in redox reactions, and various B-group vitamins, including folate, riboflavin, cobalamin (vitamin B12), pyridoxine, thiamine, niacin, and nicotinic acid, are produced by lactic acid bacteria and Bifidobacterium species [135]. The gut microbiota plays a vital role in vitamin synthesis. For example, Bifidobacterium adolescentis is known for its high production of folic acid, and probiotics such as L. sanfranciscensis, L. reuteri, L. rossiae, and L. fermentum have genes necessary for the synthesis of vitamin B12 [136]. Thiamine produced by bacteria is ingested by human colonocytes, contributing significantly to systemic health [137]. Riboflavin absorption occurs through specific transporters in the large intestine, while vitamin B12 absorption is inversely proportional to its luminal concentration. Vitamin K, produced by intestinal bacteria, offers protection against osteoporosis and coronary heart disease [138]. Postbiotics are bioactive compounds produced by gut microbiota during fermentation that include many essential vitamins. Recent research has optimized solid-state fermentation using Bacillus amyloliquefaciens and Lactiplantibacillus plantarum to enhance the production of postbiotics with antibacterial, antioxidant, and anti-inflammatory activities [139]. Furthermore, vitamins A, D, and E must be added to the diet as supplements, whereas vitamins like riboflavin (B2) and folic acid (B9) can be generated by commensal bacteria in the gut. Numerous fermented foods, including milk, yogurt, and cheese, are rich sources of these vitamins, aiding the digestive system. B-group vitamins, including B12, B2, B6, B9, and vitamin K, synthesized by the gut microbiome, are crucial for energy production, gene regulation, and modulation of intestinal immunity [139]. For example, vitamins B2, B6, and B9 have shown anti-tumorigenic effects against pro-monocytic lymphoma cells [140]. Additionally, the gut microbiota is involved in the production and metabolism of aromatic amino acids that function as bioactive molecules in the brain, kidney, and cardiovascular systems [141].


Postbiotic bioactivity mechanisms

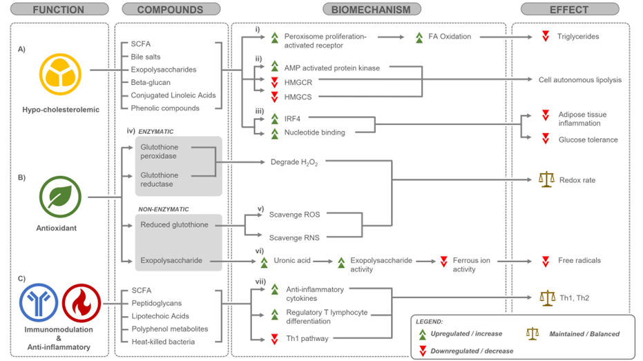
Postbiotics, comprising a range of bioactive compounds such as short-chain fatty acids (SCFAs), bile salts, exopolysaccharides, β-glucans, conjugated linoleic acids, phenolic compounds, peptidoglycans, lipoteichoic acids, and heat-killed bacteria, have demonstrated significant health benefits through a variety of mechanisms [9]. These compounds are involved in hypo-cholesterolemic [142], antioxidant [143, 144], immunomodulatory[145], and anti-inflammatory processes [11], which contribute to their therapeutic potential in human health. The mechanisms underlying these diverse activities are summarized in Figure 3.

Like probiotics, postbiotics exert cholesterol-lowering effects through various mechanisms, including bile salt hydrolase activity, cholesterol assimilation, and inhibition of cholesterol transporters [146]. Both probiotics and postbiotics have shown to improve lipid profiles, alleviate liver damage, and regulate intestinal microbiota and metabolites in hypercholesterolemic mice [147].  Hypo-cholesterolemic functions of postbiotics are primarily attributed to SCFAs, bile salts, exopolysaccharides, β-glucans, conjugated linoleic acids, and phenolic compounds. Postbiotics, such as those derived from Lactobacillus plantarum J26, have shown promise in alleviating hypercholesterolemia by regulating the LXRα-CYP7A1-bile acid-excretion pathway [142].  Postbiotics can also upregulate peroxisome proliferator-activated receptors (PPARs), which are essential for fatty acid oxidation and the reduction of triglyceride production [148]. This regulation promotes lipid homeostasis by reducing fat accumulation in tissues [31]. Additionally, postbiotics activate AMP-activated protein kinase (AMPK), which reduces the activity of hepatic 3-hydroxy-3-methylglutaryl-CoA reductase (HMGCR) and 3-hydroxy-3-methylglutaryl-CoA synthase (HMGCS), leading to cell-autonomous lipolysis and fat breakdown [149]. Moreover, the activation of IRF4 (interferon regulatory factor 4) and nucleotide-binding oligomerization domain (NOD) by postbiotics results in reduced adipose tissue inflammation and improved glucose tolerance, suggesting a beneficial impact on metabolic regulation and insulin sensitivity in obesity [25]. These findings provide a theoretical basis for the development of probiotics and postbiotics in managing cholesterol-related disorders.

In addition to their lipid-regulating effects, postbiotics also exhibit potent antioxidant properties which are attributed to their ability to protect cells from free radical damage and oxidative stress [150]. Recent studies have explored the antioxidant properties of postbiotics derived from lactic acid bacteria (LAB). Postbiotics produced by various L. plantarum strains demonstrated significant antioxidant activity using DPPH and ABTS assays, with strain RI11 showing the highest activity [151]. Similarly, postbiotics from five LAB species exhibited potent antioxidant effects, with L. casei demonstrating the strongest activity [152]. Postbiotics isolated from traditional fermented sausages showed higher antioxidant capacity compared to inactivated probiotics, known as paraprobiotics, with free radical scavenging effects ranging from 5.65% to 76.04% [153]. The enzymatic antioxidant activity of postbiotics is mediated by enzymes such as glutathione peroxidase and glutathione reductase, which degrade hydrogen peroxide and regulate reactive oxygen species (ROS) [23]. These enzymes play a crucial role in maintaining cellular redox balance and preventing oxidative damage. Furthermore, postbiotics contain non-enzymatic antioxidants, particularly reduced glutathione, which scavenges ROS and reactive nitrogen species (RNS), contributing to the maintenance of intracellular redox status [1]. Additionally, exopolysaccharides in postbiotics upregulate uronic acid production, which enhances the antioxidant activity of the polysaccharides and reduces ferrous ion activity, thereby decreasing the presence of free radicals and providing further protection against oxidative stress [154].

Postbiotics also exert significant immunomodulatory and anti-inflammatory effects. These properties are linked to compounds such as SCFAs, peptidoglycans, lipoteichoic acids, polyphenol metabolites, and heat-killed bacteria. Research has shown that postbiotics can increase the secretion of anti-inflammatory cytokines like IL-10 and upregulate protective genes such as MUC2 in intestinal cells [155]. Postbiotics upregulate anti-inflammatory cytokines and promote the differentiation of regulatory T-lymphocytes (Tregs), which are essential for maintaining immune tolerance and preventing excessive inflammation [149]. Moreover, postbiotics downregulate the Th1 pathway, which is typically associated with pro-inflammatory responses, and promote a Th2 response, thereby correcting the imbalance between Th1 and Th2 lymphocytes. This modulation is important for preventing immunological diseases such as atopic dermatitis and other autoimmune disorders [31]. Additionally, postbiotics contribute to the molecular integrity of enterocytes, enhancing the intestinal barrier and supporting antibacterial activity.

Finally, postbiotics exhibit antimicrobial properties, which are attributed to various compounds including bacteriocins, enzymes, small molecules, and organic acids. Lactobacillus strains produce postbiotics containing bacteriocins, which inhibit pathogens like Listeria monocytogenes and Clostridioides difficile [156, 157]. These postbiotics maintain their antimicrobial activity across a wide pH range and can withstand heat treatment. They effectively inhibit biofilm formation, motility, and virulence gene expression in pathogens. Postbiotics from Enterococcus faecalis also demonstrate anti-spore germination activity against C. difficile [157]. Supplementing postbiotics with inulin can enhance their inhibitory activity against various pathogens [158]. These bioactive substances have bacteriostatic and bactericidal effects against both gram-positive and gram-negative microbes, suggesting that postbiotics help maintain a balanced gut microbiota while protecting against pathogenic infections [25].

Postbiotics provide a diverse array of health benefits through their ability to regulate lipid metabolism, mitigate oxidative stress, modulate immune responses, and exert antimicrobial effects. The mechanisms through which postbiotics exert these effects are complex and involve the activation of key signaling pathways such as PPARs, AMPK, and IRF4, as well as the modulation of inflammatory cytokines and the Th1/Th2 balance. These findings support the potential of postbiotics as functional ingredients in human health products, offering therapeutic benefits for metabolic disorders, inflammation, oxidative stress, and immune dysregulation. Further research into the specific mechanisms of individual postbiotic compounds will enhance their application in clinical settings and expand their role in promoting overall health and well-being.



Figure 3 Functions, associated compounds, biomechanism, and effects of postbiotics. A) Hypo-cholesterolemic functions of postbiotics are associated with short-chain fatty acids (SCFA), bile salts, exoplolysaccharides, betaglucans, conjugated linoleic acids and phenolic compounds, which; i) upregulates peroxisome proliferation-activated receptors and FA oxidation, ultimately downregulating triglyceride production, ii) upregulates activated protein kinase while decreasing 3-hydroxy-3-methylglutaryl-CoA (HMGCR) and 3-hydroxy-3-methylglutaryl-CoA synthase (HMGCS), which triggers cell autonomous lipolysis, and iii) upregulates IRF4 and nucleotide binding oligomerization domain and results in reduction of adipose tissue inflammation as well as glucose tolerance. B) Antioxidant functions of postbiotics are reportedly associated with; iv) enzymatic glutothione peroxidase and reductase that degrades hydrogen peroxides, and v) non-enzymatic reduced glutathione that scavenges reactive oxygen species (ROS) and reactive nitrogen species (RNS) whereby both mechanisms regulate redox reaction rates. vi) A second non-enzymatic exopolysaccharides on the other hand upregulates uronic acid and improves exopolysaccharide activity, which then reduces ferrous ion activity and therefore decreases the presence of free radicals. C) Both immunomodulation and anti-inflammatory functions of postbiotics are associated with short-chain fatty acids (SCFA), peptidoglycans, lipotechoic acids, polyphenol metabolites and heat-killed bacteria. These compounds were proposed to; vii) upregulate both anti-inflammatory cytokines and regulatory T-lymphocyte differentiation, as well as downregulating the Th1 pathway. These modulations eventually correct imbalances in Th1 and Th2 lymphocytes.


Potential health effects of postbiotics

Postbiotics, the metabolic byproducts of probiotic microbes, have garnered significant interest for their potential to impact the host's microbiome and overall health. As shown in Table 1, extensive research has explored the mechanisms by which postbiotics influence various physiological processes, leading to investigations of their therapeutic applications across diverse medical domains. Preclinical animal studies have been instrumental in elucidating the potential health effects of postbiotics. These studies have examined the impact of postbiotic administration on disease states, biomarkers, and physiological processes, providing valuable insights into how postbiotics function and their possible therapeutic benefits [159].

Clinical trials have further explored the efficacy of postbiotics in treating gastrointestinal disorders, such as inflammatory bowel disease, irritable bowel syndrome, and diarrhoea [4]. The evidence suggests that postbiotics can reduce intestinal inflammation, improve symptoms, and restore gut microbial balance in these conditions. Additionally, postbiotics have shown promise as interventions for metabolic disorders, including obesity, type 2 diabetes, and non-alcoholic fatty liver disease, with the potential to impact metabolic parameters positively [33]. Beyond these applications, postbiotics have also been linked to various other health effects, such as immunological modulation [160], antibacterial, antiviral, antioxidant, and anticancer activities [161], as well as improvements in gut health and potential effects on polycystic ovary syndrome and depressive symptoms [162]. However, further research is needed to elucidate the extensive health benefits and applications of postbiotics fully.


Table 1 Summary of previous research highlighting the health benefits of postbiotics.

Health benefits/ applications

References

Postbiotics source (probiotic strain)

Medium of fermentation

Mode of study

Key findings

Immune modulation

Karbowiak et al. [63]

Lactobacillus salivarius AP-32

MRS broth

In-vitro

Postbiotics enhanced antibacterial activity and skewed the immune response toward Th1 polarization.

Kojima et al. [101]

Lactiplantibacillus plantarum

MRS broth

In-vitro

Postbiotics induced pro-inflammatory cytokine production and altered T-cell populations.

Maehata et al. [163]

Lacticaseibacillus paracasei MCC 1849 (heat killed)

MRS broth

In vivo

Postbiotics showed immunomodulatory properties with safety advantages over live probiotics.

Anti-inflammatory effects

Breyner et al. [164]

Faecalibacterium prausnitzii

M17 medium

In vivo

Postbiotics contains anti-inflammatory molecule (MAM) that reduced colitis symptoms in mice.

Sun et al. [67]

Lacticaseibacillus paracasei ET-22 (ET-22)

MRS broth

In-vitro

Retained antioxidant and anti-inflammatory activity after moderate thermal inactivation.

Blood lipid-lowering

Pan et al. [148]

Lactobacillus paracasei

Postbiotic preparation medium


In vivo

Postbiotic improve blood lipid metabolism and reduce hepatic steatosis and liver inflammation in high-fat diet mice. It regulates lipid metabolism by altering gene expression in hepatocytes at the mRNA level.

Ye et al. [165]

Lactobacillus plantarum AB161

Improved MRS (Patented)

In vivo

Postbiotics supplementation improved lipid profiles and liver health by restoring serum AST, ALT, SOD, TC, and TG levels after acute alcohol intake, while upregulating genes involved in fatty acid metabolism and downregulating those in steroid biosynthesis.


Yu et al. [166]

Lactiplantibacillus plantarum LP1, LP25, and Pediococcus pentosaceus PP18

MRS Broth

In vivo

In zebrafish fed a high-fat diet, postbiotics from L. plantarum LP25 (K-LP25) supplementation significantly reduced weight gain, body fat, and the expression of lipogenesis-related genes (FASN, Leptin, SREBF1). Heat-killing at 120 °C proved to be the most effective preparation method.

Antioxidant effects

Choi et al. [167]

Lactobacillus plantarum SMFM2017-YK1 and Limosilactobacillus fermentum SMFM2017-NK1

Whey solution

In vivo

Postbiotics treatment for 8 weeks increased antioxidant gene expression, potentially reducing ROS and oxidative stress in periodontal tissues associated with periodontitis.


Park et al. [168]

Enterococcus faecalis M157 KACC 81148BP and Lactococcus lactis CAU2013 KACC 81152BP

10 % whey solution

In vivo

The study demonstrates that postbiotics enhance antioxidant activity by increasing GPx1 and SOD1 protein levels, which help suppress periodontal inflammation.

Gut barrier improvement

Wang et al. [169]

Lactobacillus delbrueckii subsp. jakobsenii

MRS broth

In vivo

Postbiotic treatment reduced intestinal permeability and improved intestinal barrier function by lowering serum D-LA, DAO, and LPS levels and increasing the expression of tight junction proteins like Occludin, ZO-1, and Claudin-1 in S. Typhimurium-infected mice

Liu et al. [170]

Limosilactobacillus fermentum HF06

MRS broth

In vivo

Treatment by postbiotics significantly repaired DSS-induced damage to intestinal tight junctions by restoring ZO-1 and occludin levels with near-complete recovery comparable to the NC group.

Zhao et al. [171]

Lactiplantibacillus plantarum LPL28,

Ligilactobacillus salivarius AP-32, Bifidobacterium longum subsp. infantis BLI-02, and Lactobacillus acidophilus TYCA06.

Soy protein

In vivo

Increased fecal water content, promoted intestinal motility, and improved serum motilin levels in mice with constipation.

Anti-cancer potential

Kim et al. [66]

Powder Bifidobacterium bifidum MG731 and Lactobacillus reuteri MG5346

Saline

In vitro

Delayed tumor growth and induced apoptosis in human gastric cancer cells via Akt-p53 pathway modulation.

Zhong et al. [172]

Weizmannia coagulans MZY531


Glucose yeast extract peptone (GPY)liquid broth

In vivo

Postbiotic treatment significantly reduced tumor volume and cancer markers (CEA, CCA and ECPKA) while lowering TGF-β and increasing SMAD4 expression, suggesting an anti-cancer effect

Antimicrobial effects

Guan et al. [173]

Lactiplantibacillus plantarum HJZW08

MRS broth

In vivo

Postbiotics significantly suppressed Salmonella infection by inhibiting bacterial pathogenicity, modulating autophagy, and inhibiting NLRP3 inflammasome activation

Morales-Ferré et al. [174]

Bifidobacterium breve and Streptococcus thermophilus

Fermented milk infant formula (Lactofidus™)

In vivo

The study found that postbiotics demonstrated antimicrobial effects by reducing viral shedding and inhibiting rotavirus detection in a rat model of early life diarrhea induced by rotavirus infection.

Cognitive and mental health

Zhang et al. [175]

Streptococcus thermophilus MN-ZLW-002

(Powder)

Saline

In vivo

Postbiotics increased colonic propionic acid, enhanced hippocampal antioxidant capacity, reduced astrogliosis, and improved cognitive function and anxiety in AD mice via the gut-brain axis.

Anti-obesity effects

Lee et al. [176]

Lactiplantibacillus plantarum L-14

MRS agar

In vitro and

In vivo

Postbiotics inhibits adipogenesis in 3T3-L1 cells and hBM-MSCs by reducing lipid accumulation, downregulating key adipogenic and inflammatory markers, activating the AMPK signaling pathway, and improving lipid profiles and liver health in HFD-fed mice.

Rahman et al. [177]

Bifidobacterium bifidum DS0908 and Bifidobacterium longum DS0950

MRS broth

In vitro and In vivo

DS0908 and DS0950 promote thermogenesis in pre-adipocytes, MSCs, and HFD-induced obese mice by upregulating thermogenic and beige adipocyte markers, reducing intracellular triglycerides, improving mitochondrial oxidative capacity, lowering body weight and adipocyte size without affecting food intake, enhancing glucose metabolism and lipid profiles, and activating the PKA/p38 MAPK signaling pathway.

Improved nutrient absorption

Ríus et al. [178]

Aspergillus oryzae (Retrieved from Biozyme Inc.)

Not mentioned

In vivo

Postbiotics improved energy and nutrient-use efficiency, water absorption, and intestinal permeability in heat stressed calves.


Inhibition activity of postbiotics against pathogens

Postbiotics have demonstrated remarkable antimicrobial properties, making them an asset in the fight against harmful and pathogenic microbes [19]. Postbiotics can be classified into different types based on their chemical nature and biological activities. These metabolites include Short-chain fatty acids (SCFAs), exopolysaccarides, cell wall fragments, enzymes, proteins, and other metabolites [14]. One of the primary antimicrobial mechanisms of postbiotics is the production of organic acids such as acetic acid, lactic acid, and propionic acid [31]. These acids lower the pH of the environment, creating inhospitable conditions for the growth and proliferation of many harmful bacteria.

In addition to organic acids, postbiotics can also produce antimicrobial peptides known as bacteriocins [22]. These specialized proteins have the ability to target and destroy specific strains of bacteria, including drug-resistant pathogens [179]. A study by Meena et al. [180] mentioned that bacteriocins produced by some bacteria mostly target Gram-positive bacteria, however some of the bacteriocins also demonstrate antimicrobial activity against a diverse range of spoilage-inducing microbes and pathogens. The antimicrobial prowess of postbiotics is not limited to their direct actions against harmful bacteria. These microbial-derived compounds have also been observed to enhance the immune system's ability to recognize and eliminate pathogenic microbes [181]. By modulating the host's immune response, postbiotics can bolster the body's natural defenses against infection, providing an additional layer of protection.

Impact on constipation

Constipation is a common gastrointestinal disorder characterized by infrequent, difficult, or incomplete bowel movements. In recent years, the potential of postbiotics has emerged as a promising avenue for managing constipation.

Postbiotics have been found to repair the intestinal barrier, which is vital for maintaining the integrity of the gut lining and preventing inflammation, a common contributor to constipation [76]. On the same note, a study by Wei et al. [182] demonstrate postbiotics derived from hawthorn fruit and probiotics strains exhibit remarkable effects in alleviating constipation through multifaceted approach by modulating water and sodium metabolism, repairing intestinal barrier, and restoring gut microbiome.

Postbiotics with a carbohydrate structure, such as exopolysaccharides, have been shown to regulate water and sodium metabolism in the gut, a crucial mechanism for maintaining proper fluid balance and facilitating smooth bowel movements [12]. In an animal study by [171], postbiotics were found to shorten the time to the first black stool, raise fecal water content, promote intestinal motility, and increase serum motilin levels in loperamide-treated mice with constipation.

Improved intestinal motility is another mechanism by which postbiotics can effectively manage constipation. By enhancing the movement of food through the digestive system, postbiotics can facilitate regular bowel movements and reduce the risk of constipation [182]. As research in this field continues to evolve, the integration of postbiotics into comprehensive constipation management strategies may become an invaluable tool for healthcare professionals and individuals seeking to alleviate this debilitating condition.

Impact on blood lipid-lowering

High blood lipid levels, especially elevated total and LDL cholesterol are a major risk factor for cardiovascular disease (CVD), the leading cause of death globally. While traditional approaches like dietary changes and medications have been the mainstay, postbiotics may offer a promising alternative.Postbiotics can influence blood lipids through several mechanisms. They can promote beneficial bacteria in the gut that can outcompete cholesterol-assimilating pathogens, leading to reduced cholesterol absorption and lower blood cholesterol levels. A study by Vourakis et al. [183], has further elucidated the mechanisms by which short-chain fatty acids (SCFAs) can help to lower blood cholesterol levels. The study findings indicate that SCFAs are capable of reducing the rate of cholesterol synthesis in the body [183].

Furthermore, SCFAs can also upregulate bile salt export pumps in the liver, increasing cholesterol excretion in bile and lowering blood cholesterol [184]. SCFAs produced by certain gut bacteria during fermentation can influence bile acid metabolism by producing bile salt hydrolase that hydrolyses bile acids [185]. This increases the ratio of free conjugated bile acids, leading to greater excretion of bile acids, reducing the overall pool of both cholesterol and bile acid, subsequently, lowering the blood cholesterol level [183, 185]. As research in this field continues to evolve, the incorporation of postbiotics into comprehensive strategies for blood-lipid management may become an increasingly promising avenue for healthcare professionals and individuals alike.


Impact on inflammatory diseases

Extensive research has highlighted the ability of postbiotics to mitigate inflammation. Studies have shown that postbiotics can reduce inflammation by modulating the immune system and improving the balance of gut microbiota, which can help alleviate symptoms of inflammatory diseases such as irritable bowel syndrome (IBS), inflammatory bowel disease (IBD), and other gastrointestinal disorders [33]. As reviewed by Scott et al. [159] addition to butyrate, Faecalibacterium prausnitzii produces a microbial Anti-inflammatory Molecule (MAM), a protein that has been shown to exhibit anti-inflammatory effects in mice models with induced colitis [164].

Additionally, postbiotics have been shown to inhibit the production of pro-inflammatory cytokines, such as TNF-α and IL-1β, which are key players in the development of inflammatory diseases [159, 186]. Moreover, postbiotics have exhibited anti-arthritic and anti-inflammatory effects in animal models of rheumatoid arthritis and osteoarthritis, inhibiting the production of inflammatory mediators and modulating the immune system [187].

These properties make postbiotics a promising therapeutic target for the management of various inflammatory diseases, offering a more holistic and less invasive approach compared to conventional treatments. However, further extensive human clinical trials are needed to fully validate the efficacy and safety of postbiotics in the context of specific inflammatory conditions.


Impact on the absorption of beneficial element

The human body relies on a constant supply of essential elements for optimal functioning. These elements, including minerals and vitamins, are often obtained through diet, but their absorption can be influenced by various factors. One of the primary ways in which postbiotics impact the absorption of beneficial elements is by enhancing nutrient bioavailability. Studies have shown that postbiotics can increase the solubility and absorption of essential micronutrients, such as calcium, iron, and zinc, in the gut [55, 188]. The gut microbiome is a complex ecosystem that plays a crucial role in the absorption and metabolism of nutrients. Postbiotics have been shown to positively influence the composition and diversity of the gut microbiome, which can have a direct impact on nutrient absorption [4]. By selectively promoting the growth of beneficial bacteria and inhibiting the proliferation of harmful microorganisms, postbiotics can create an optimal environment for efficient nutrient utilization [154].


Impact of postbiotic on the reduction of cancers

Emerging research suggests that postbiotics, the metabolic byproducts of probiotic bacteria, may offer a promising approach for the prevention and management of various types of cancer. Postbiotics have been observed to exhibit a wide range of anti-cancer properties, including the ability to inhibit tumor growth, induce apoptosis in cancer cells, and modulate the immune system [190, 191]. In preclinical studies, postbiotic supplementation has been shown to reduce the incidence and progression of colorectal cancer, breast cancer, and skin cancer [192-194]. The underlying mechanisms involve the ability of postbiotics to regulate inflammatory pathways, enhance antioxidant defenses, and inhibit the activity of carcinogenic enzymes [195].

Postbiotics have also been found to enhance the efficacy of conventional cancer therapies, such as chemotherapy and radiation therapy, by sensitizing cancer cells to these treatments and reducing the side effects [196]. This is particularly relevant in the context of colorectal cancer, as postbiotics can improve the intestinal barrier function and reduce the toxicity associated with chemotherapeutic agents [197]. While the current evidence suggests the potential of postbiotics in cancer prevention and treatment, further research is needed to elucidate the specific mechanisms of action, optimal dosing, and the impact on different cancer types. Additionally, more clinical trials are necessary to validate the efficacy of postbiotic interventions in human subjects.


Prospective role of postbiotics in mental health

The COVID-19 pandemic has had a significant mental health impact, beyond direct mortality. Survivors of COVID-19 have experienced emotional, physical, and financial challenges, leading to issues like despair, anxiety, and post-traumatic stress disorder (PTSD) [198]. "Brain fog" - cognitive deficits like abnormal cognition, memory loss, depression, and anxiety - has emerged as a serious post-COVID health concern, though the underlying mechanisms are not fully understood [199]. Gut dysbiosis and disruption of the gut-brain axis may play a role. These postbiotics, which are beneficial metabolites produced by probiotics, have been found to influence brain functions and behaviours through the gut-brain axis, potentially improving gastrointestinal activity, stress responses, and mental health conditions such as anxiety and depression [200-203]. Postbiotics can influence this axis through several pathways, including the production of neurotransmitters, the modulation of the hypothalamic-pituitary-adrenal (HPA) axis, and the regulation of immune responses [204]. Studies mentioned by Braga et al. [205], show that postbiotics can produce neurotransmitters such as acetylcholine, dopamine, gamma-aminobutyric acid (GABA), catecholamines, and serotonin, all of which are essential for the proper functioning of the brain and the maintenance of mental health. These neurotransmitters are involved in regulating mood, cognition, and emotional processing, and their imbalance has been linked to various mental health disorders, including depression and anxiety [206].

While more clinical studies are needed to fully support their use, the potential of postbiotics in mental health is a promising area for future research and development. Nonetheless, the current evidence suggests that the integration of postbiotics into comprehensive mental health treatment strategies holds promise for improving the well-being and quality of life of individuals affected by the lasting consequences of the COVID-19 pandemic.


General health benefits: Postbiotics

Mounting evidence suggests that non-viable microbial components and metabolites, collectively termed postbiotics, exert significant physiological benefits on the host (Vinderola et al., 2022). Unlike traditional probiotics, which require live colonization to exert their effects, postbiotics offer several advantages due to their ability to function independently of viability (Karbowiak et al., 2022). One key advantage of postbiotics is their enhanced bioactivity compared to their parent probiotic strains (Jakub Żółkiewicz et al., 2020). This improved functionality makes them attractive for a wide range of health applications. Studies have demonstrated that postbiotics can modulate the immune system, protect against immune disorders, improve intestinal barrier function, and influence the gut microbiome composition, all of which contribute to overall health (Ji et al., 2023; Liu et al., 2021; Zhao et al., 2024).An intriguing application of postbiotics lies in their ability to combat bacterial biofilms, a significant concern in the food industry due to their increased resistance to antimicrobials (Che et al., 2024). Research has shown that postbiotics can effectively disrupt and eliminate biofilms formed by various food-borne pathogens, thereby enhancing food safety (Khani et al., 2023).

The versatility of postbiotics extends beyond their therapeutic potential. By circumventing the challenges associated with the viability and survival of live probiotics, postbiotics offer a more stable and potentially more effective alternative for various applications in human and animal health, as well as in the food industry (Liang & Xing, 2023; Prajapati et al., 2023). As research in this field continues to flourish, the therapeutic and practical applications of postbiotics are likely to expand further, solidifying their position as a promising category within the realm of microbial-based therapeutics and functional ingredients.


Current landscape of commercialized postbiotics

Postbiotics are a versatile and stable alternative to probiotics, making them suitable for various commercial applications in multiple industries. Postbiotics are becoming increasingly recognized for their unique properties, from improving gut health in functional foods and beverages to providing targeted dietary supplements, cosmetics, and skincare benefits [49,176-178]. Their potential extends beyond human health, including animal feed, pet care, pharmaceuticals, agriculture, and personalized nutrition [144,149,179]. The following sections explore the expanding use of postbiotics and their impact on product innovation and health solutions.


Functional foods and beverages

Postbiotics can be incorporated into dairy products and non-dairy beverages to enhance their functional properties [211, 212]. Postbiotics can be included in fermented dairy products like yogurt, cheese, and kefir to fortify the dairy product with antioxidants and to help maintain the viability of probiotics in the products. As an example, Yousefvand et al. [211] explore the incorporation of Bifidobacterium animalis subsp. lactis BB12‑derived postbiotic powders (PP) into low-fat yogurt to enhance its functional properties, particularly focusing on antioxidant activity, physical properties, and consumer acceptability over a 21-day storage period. Despite the similar viability of starters (Streptococcus thermophilus and Lactobacillus delbrueckii subsp. bulgaricus) (>8.5 log cfu/g), this study found that PP improves the antioxidant and physicochemical properties of low-fat yogurt by nearly doubling the values in samples without it. PP from skim milk had no effect on the product's mouthfeel, flavor, or acceptability. The study supports the potential of postbiotic fortification as a method of producing yogurt with improved functional properties, specifically increased antioxidant activity. Importantly, the physical integrity and consumer appeal of the yogurt were preserved, especially with postbiotics derived from skim milk or a mixture of media. These findings highlight the versatility of postbiotics as functional ingredients in dairy products, providing health benefits while maintaining product quality.

Beyond their ability to enhance the antioxidant capacity of dairy products, postbiotics hold great promise as biopreservatives in non-dairy beverages. This alternative approach is particularly relevant in combating foodborne illnesses caused by bacterial pathogens like Salmonella, Escherichia coli, Yersinia, Campylobacter, and Listeria monocytogenes, as well as fungi such as Aspergillus and Fusarium. Given these benefits, postbiotic supplementation could be a promising option for lowering the prevalence of infectious diseases in populations. Incorporating postbiotics derived from beneficial strains like Lactobacillus, Bifidobacterium, and Saccharomyces cerevisiae var. boulardii into food products can improve their quality and shelf life by acting as natural preservatives [212, 213]. Unlike traditional antibiotics in the food industry, postbiotics provide a safer, more sustainable alternative by utilizing antimicrobial compounds such as organic acids, fatty acids, and bacteriocins [212].

Chuah et al. [214] reported the potential of Lactobacillus brevis C23, co-cultured with different LAB strains, to produce significant amounts of γ-aminobutyric acid (GABA) and bacteriocin-like inhibitory substances (BLIS), both of which offer health and food preservation benefits. Using response surface methodology (RSM), a coconut-based medium was optimized to maximize GABA (3.22 mg/mL) and BLIS production (84.40% activity). The resulting postbiotic, derived from the cell-free supernatant, exhibited superior antioxidant activity compared to conventional preservatives like nisin and potassium sorbate. Microbiological tests further demonstrated its enhanced effectiveness against LAB, molds, and coliforms, positioning it as a promising natural food preservative. This study highlights the ability of postbiotics to inhibit harmful microorganisms and neutralize toxins without promoting antibiotic resistance. In addition, the presence of GABA may provide health benefits such as antioxidant and anti-inflammatory effects. As resistance grows, postbiotics provide a novel solution to food safety while also improving functional foods. Their potential as stand-alone agents or adjuvants to antibiotics opens up new, natural food preservation options.


Dietary supplements

Postbiotics are emerging as a promising addition to the dietary supplement industry, offering benefits in immune regulation, anti-inflammatory effects, and gastrointestinal health [25, 209, 215]. Unlike probiotics, postbiotics consist of inanimate microbial cell fractions or lysates that contain metabolites such as short-chain fatty acids, which retain functional health benefits without requiring live microorganisms. Furthermore, postbiotics provide greater safety benefits than probiotics, as there is no risk of intestinal translocation, bacterial resistance, or worsening of local inflammation [216]. This unique characteristic enhances their stability and makes them an attractive option for various supplement formulations, including capsules, powders, and gummies [215].

Capsules and tablets are convenient for consumers who prefer precise dosing and portability [217, 218]. Since postbiotics do not require refrigeration and are stable during storage, they offer an advantage over probiotics, which are more sensitive to environmental factors [212]. Postbiotic powders provide a versatile option for consumers who prefer to incorporate supplements into drinks or meals [211, 215]. They can easily be mixed into smoothies or other beverages, allowing for higher doses and combinations with other functional ingredients like vitamins, fibers or probiotic lysate powder [219]. Gummies and chewables appeal to both adults and children who prefer non-pill formats, offering a more enjoyable and palatable way to consume postbiotics while promoting consistent use [216-218].

The expanding research on postbiotics highlights their potential to support gut health and immune function, positioning them as a valuable addition to the health supplement market. Research has demonstrated that postbiotic gummies can enhance immune function and reduce inflammation by modulating the gut microbiota. In a recent randomized-controlled trial, Singh et al. [220] evaluated the efficacy of an EpiCor yeast postbiotic gummy containing 250 mg of dried yeast fermentate. The study found that healthy children who took the postbiotic gummy experienced significantly reduced cold/flu symptom severity and required less cold/flu medication compared to those in the placebo group. As a result, postbiotic gummies made from dried yeast fermentate have been shown to improve immune function in children.

Another double-blind, randomized, placebo-controlled clinical trial found that daily consumption of galactooligosaccharide gummies improved constipation symptoms, gut dysbiosis, depression levels, and quality of life in sedentary university teaching staff [221]. The same study describes the restoration of gut dysbiosis by increasing lactic acid bacteria such as Bifidobacterium and Lactobacillus by 1230% and 322%, respectively, while decreasing the Clostridium bacteria group, which is commonly associated with inflammation. These studies show that postbiotics offer a safe and stable alternative to probiotics, providing immune-regulating, anti-inflammatory, and gut health benefits without the risks of live microorganisms. Their stability supports various supplement forms, particularly gummies, which have effectively enhanced immune function and improved gut health in children and adults, positioning postbiotics as a valuable addition to health supplements.


Cosmetics and skincare products

The skincare and cosmetics industry is increasingly incorporating postbiotics due to their beneficial effects on skin health. A key aspect of these "cosmeceuticals" is the growing understanding of the biochemical composition of the skin's natural microbial flora, known as the microbiome. The ability to manipulate the skin microbiome to treat various skin conditions has opened up new treatment pathways. It began with probiotics in cosmetic applications, defined as "live microorganisms with health-enhancing properties mediated through ingestion or topical application to the host." Scientists have been intrigued by the bioactive compounds in probiotic cell fractions and lysates, leading to the use of postbiotics in cosmeceuticals to modulate the skin microbiome for skin health. Postbiotics contain bioactive compounds such as short-chain fatty acids, bacteriocins, and organic acids, which have antimicrobial, immunomodulatory, antioxidant, and anti-inflammatory properties that may inhibit the growth of some pathogenic or opportunistic skin pathogens and promote the development of healthy, normal flora in the skin [50, 222].

Given the documented health benefits of postbiotics, such as their ability to improve the skin barrier, reduce inflammation, and promote balance and diversity in the skin microbiome, these bioactive compounds are increasingly recognized for their use in a wide range of skincare product categories. This includes anti-aging products, acne treatments, sensitive skin care, moisturizers, and lotions. The multifaceted effects of postbiotics highlight their importance in the development of innovative skincare solutions that address specific dermatological concerns while also contributing to overall skin health and resilience. For example, a recent study investigated the effects of Epidermidibacterium keratini (EPI-7) ferment filtrate, a postbiotic derived from novel actinobacteria, on skin aging through a randomized split-face clinical trial with Asian women [223]. Key findings revealed that EPI-7 significantly improved skin barrier function, elasticity, and dermal density compared to a placebo. Additionally, the postbiotic increased skin microbiome diversity, notably enhancing the abundance of beneficial microbes such as Cutibacterium, Staphylococcus, and Corynebacterium. The study suggests that EPI-7 postbiotics, which contain orotic acid, may reduce skin aging by positively modulating the skin microbiota.

One of the postbiotics reported to possess anti-acne properties is LactoSporin, an extracellular metabolite purified from the fermented broth of Bacillus coagulans MTCC 5856, which contains a Bacillus ferment filtrate extract. In a recent randomized, comparative clinical study, LactoSporin® 2% w/w cream was evaluated against benzoyl peroxide for the treatment of mild-to-moderate acne. Both treatments demonstrated significant improvements in skin condition, with LactoSporin notably reducing skin oiliness. The study established that LactoSporin is equally effective as benzoyl peroxide for acne treatment and may be beneficial for other seborrheic conditions. The proposed mechanism of LactoSporin's antimicrobial activity involves a reduction in pH, inhibition of microbial biofilms, and disruption of ion transport in targeted cells [224].

Thus, the capacity of postbiotics to improve skin barrier function, elasticity, and dermal density, while simultaneously modulating the natural flora of the skin microbiome and exhibiting antimicrobial activity through skin pH regulation, which may inhibit microbial biofilms, makes postbiotic lysates well-suited for use as active ingredients in moisturizers, lotions, and products formulated for sensitive skin. Postbiotics enhance skin hydration and strengthen the skin barrier by promoting the production of natural moisturizing factors (NMFs) [225]. The incorporation of postbiotics into skincare formulations represents a significant advancement, capitalizing on their natural, microbiome-friendly properties to address a range of dermatological concerns and enhance skin health. Their versatility and efficacy in anti-aging, acne treatment, sensitive skin care, and moisturization have positioned postbiotics as a focal point in contemporary cosmetic product development.


Green feed additives

Postbiotics are gaining increasing recognition in animal nutrition due to their ability to confer health benefits similar to probiotics without the complexities associated with maintaining live bacterial cultures. As non-viable microbial byproducts, postbiotics offer immunomodulatory effects and contribute to enhanced gut health in both livestock and companion animals [226]. In livestock feed, they have demonstrated the capacity to improve gut integrity and bolster immune responses in species such as poultry, swine, and cattle, ultimately leading to improved productivity and a reduced reliance on antibiotics [227]. For companion animals, including dogs and cats, postbiotics can be formulated into supplements to promote digestive health, alleviate skin conditions, and boost overall immunity. The growing adoption of postbiotics in animal nutrition underscores their potential as a safe and effective alternative to traditional probiotics.

One example of the successful application of postbiotics in aquaculture health was reported by Wang et al. [228]. The study demonstrated that dietary postbiotics that contain cell lysates of Bacillus, Lactobacillus, and yeast Saccharomyces species could potentially be used as an alternative to antibiotics in aquaculture, as demonstrated in juvenile oriental river prawns (Macrobrachium nipponense). Supplementing 0.76% to 2.66% postbiotics in feed significantly enhanced growth performance, survival rate, antioxidant capacity, non-specific immunity, and gut health compared to the antibiotic florfenicol. Postbiotics improved immune gene expression and gut morphology, supporting their use as a safer and more sustainable approach to enhancing aquatic animal health without the adverse effects of antibiotics.

Another significant finding on the application of postbiotics in aquaculture health is the improvement of metabolism and gut health of common carp (Cyprinus carpio). Yu and colleagues [229] discovered that postbiotic stress worry-free concentration® (SWFC) derived from the culture supernatant of Cetobacterium somerae and Lactococcus lactis has the potential to improve aquaculture health. SWFC supplementation (0.2–0.3 g/kg) improved skin mucus, liver, gut, and immune function while decreasing inflammation and oxidative stress. SWFC also improved gut microbiota balance, boosting beneficial bacteria like Cetobacterium while decreasing harmful genera like Vibrio.

Meng and colleagues [230] also reported the successful application of psotbiotic as a green feed additive in Cyprinus carpio. The study found that dietary supplementation with a paraprobiotic-postbiotic (CPP) compound from autochthonous Saccharomyces cerevisiae, Bacillus velezensis, and Cetobacterium somerae (at biomass of 1 × 10, 2 × 10, and 5 × 10 cells/g) significantly improved health in high-fat-fed Cyprinus carpio without affecting growth performance. CPP (at 2 g/kg) improved liver and gut health by reducing lipid deposition, enhancing antioxidant capacity, and alleviating inflammation. It also strengthened non-specific immunity, as indicated by increased epidermal mucus complement and superoxide dismutase (SOD) activity. CPP supplementation reportedly improved gut microbiota balance by increasing the abundance of beneficial bacteria such as Cetobacterium. These findings suggest that postbiotics, particularly nonviable cell lysates, are an effective green alternative to traditional feed additives, offering enhanced benefits by reducing inflammation and oxidative stress in aquaculture. They overcome the limitations of probiotics, making them ideal for use in intensive farming systems.

The supplementation of postbiotics could also enhance nutrient digestibility and milk productivity in dairy cows. For example, a study carried out by Vicente et al. [231] shows that supplementation of postbiotics derived from Saccharomyces species in dairy cows during the transition period offers significant health benefits, including improved nutrient digestibility, enhanced colostral immunoglobulin concentration, and increased milk production. The study demonstrated that postbiotics improve dry matter intake and the digestibility of organic matter and fiber, especially in late gestation and early lactation. Cows receiving postbiotics also showed higher milk yields with better fat and protein content, along with more persistent lactation performance. The findings underscore the potential of postbiotics as valuable feed additives in promoting sustainable farming practices. By supporting healthier, eco-friendly animal feed, postbiotics improve the quality of food resources while also helping maintain public health, thus aligning with green farming and food security goals.


Agriculture and plant health

Postbiotics are health-promoting agents not only in animal and human nutrition but also in agriculture. Their potential applications as pesticide alternatives are in line with reported immunomodulatory effects and the growing demand for environmentally friendly farming practices. In the context of sustainable and organic farming, the search for environmentally friendly alternatives to chemical pesticides is critical [232, 233]. Postbiotics have the potential to enhance plant resilience against pests, reducing the need for synthetic chemicals that can be harmful to ecosystems [233, 234].

Postbiotic formulations can stimulate the plant's innate immune responses, enhancing its ability to resist pest infestations. For example, certain postbiotic metabolites have been found to induce the production of plant defense-related hormones such as salicylic acid and jasmonic acid. These hormones are involved in systemic acquired resistance (SAR) and induced systemic resistance (ISR) pathways, which help plants fend off insect pests and microbial pathogens. By activating these natural defense mechanisms, postbiotics can improve the plant's tolerance to environmental stresses, including pest attacks [235]. Manikandan et al. [236] also concluded that postbiotics derived from microbial agents such as Bacillus and Streptomyces spp. were a promising alternative to chemical treatments for plant pathogen control. These postbiotics activate plant immune pathways and provide biocontrol benefits, boosting plant resistance to biotic stresses and promoting growth. By reducing the reliance on harmful agrochemicals, postbiotics contribute to sustainable agricultural practices and environmental preservation. Their incorporation into crop management strategies not only helps to reduce disease-related losses, but also promotes environmentally friendly and humane food production systems.

From an economic standpoint, postbiotics could offer cost-effective alternatives to conventional inputs. While the initial development and production of postbiotic products may require investment, their potential to enhance crop yields, reduce input costs, and mitigate losses from disease and pests could provide long-term benefits for farmers. Furthermore, postbiotics are biodegradable and less likely to contribute to environmental contamination, making them an attractive option for farmers seeking to adopt greener practices [232-234]. However, further research is needed to better understand the mechanisms by which postbiotics influence plant health and soil microbiomes, as well as to develop standardized formulations for agricultural use. With continued advancements in the field, postbiotics may play a pivotal role in shaping the future of sustainable agriculture.


The commercialization of postbiotic-based products: Challenges and the way forward

The commercialization of postbiotic-based products faces several challenges that need to be addressed for these products to gain wider acceptance in the functional food and dietary supplement markets. These challenges include a lack of standardization, regulatory uncertainty, quality control in production, limited scientific validation, low consumer awareness, and cost-intensive manufacturing processes [31, 237-239].

A major challenge in postbiotic commercialization is the need for clear definitions and standards. While probiotics and prebiotics have regulatory frameworks, the term "postbiotics" lacks a universally accepted definition [238]. This creates confusion for manufacturers and consumers and complicates product labeling and marketing. The European Food Safety Authority (EFSA) and the United States Food and Drug Administration (FDA) have strict probiotic guidelines, but there is little guidance for postbiotics.

Global regulatory frameworks should explicitly incorporate postbiotics, as defined by ISAPP as inanimate microorganisms providing health benefits [56, 240]. This integration would enhance clarity and consistency in safety, efficacy, and labeling requirements, promoting global acceptance of postbiotic products. While progress in North America, Europe, Asia, and Australia indicate a favorable trend, further alignment with existing regulatory systems is essential for solidifying their status. The Codex Alimentarius (FAO/WHO), for example, should develop guidelines for food safety and hazard analysis in postbiotic production.

In Europe, postbiotics are classified under the European Food Safety Authority’s (EFSA) Novel Foods Regulation (EU) 2015/2283. This regulation necessitates the provision of evidence regarding the safety, stability, and health claims associated with these substances. Furthermore, the Qualified Presumption of Safety (QPS) list catalogues microbial strains that have received pre-approval for safety, thereby facilitating their use in food products [241]. In the United States, the U.S. Food and Drug Administration (FDA) classifies postbiotics as Generally Recognized as Safe (GRAS) when they meet established safety criteria. Additionally, dietary supplements that contain postbiotics are required to adhere to the provisions of the Dietary Supplement Health and Education Act (DSHEA) as well as current Good Manufacturing Practices (cGMP) standards. This regulatory framework is essential to ensure the quality and safety of such products in the marketplace [242].

In Japan, the Food for Specified Health Uses (FOSHU) system is instrumental in approving functional foods, including postbiotics, based on substantiated health benefits [56]. Conversely, in Malaysia, while the Food Act of 1983 and the Food Regulations of 1985 govern safety assessments and health claims, the inclusion of postbiotics in regulatory standards remains absent. This discrepancy highlights the varying degrees of regulatory frameworks governing the recognition and incorporation of postbiotics within the health food sector across different nations. Due to a lack of clear legal frameworks, companies struggle to categorize postbiotics as functional foods or dietary supplements [239]. This regulatory uncertainty slows down the approval process and restricts market access.

A robust quality control (QC) system, coupled with a comprehensive legal framework, is essential for ensuring the safety, efficacy, and consistency of postbiotics. In response to the growing demand for standardized practices, the China Nutrition and Health Food Association (CNHFA) has embarked on an initiative to develop industry standards aimed at quantifying postbiotics. This initiative integrates advanced methodologies, including flow cytometry and polymerase chain reaction (PCR) techniques, specifically tailored to quantify inactivated microbial cells. Such efforts are anticipated to enhance the rigor and consistency of postbiotic measurement across the industry, thereby facilitating improved quality assurance and regulatory compliance in health food products.

The postbiotic quality control system could be designed to encompass five critical stages of production: raw material sourcing, fermentation, post-fermentation processing, final product testing, and packaging and labeling. The utilization of high-quality raw materials is of paramount importance; microbial strains must be well-characterized, non-pathogenic, and adhere to the European Food Safety Authority's (EFSA) Qualified Presumption of Safety (QPS) or the Food and Drug Administration's (FDA) Generally Recognized as Safe (GRAS) status [241]. Furthermore, the substrate employed during fermentation must be free from contaminants, such as heavy metals and pesticides, and maintain a consistent composition to ensure reproducibility of results.

To optimize and standardize the production of bioactive compounds, fermentation parameters, including temperature, pH, oxygen levels, and time, must be meticulously controlled[243]. Rigorous contamination control measures, inclusive of aseptic procedures, sterilized equipment, and ongoing microbial testing, must be implemented to safeguard the integrity of the process. Subsequent to fermentation, the quality control system must incorporate critical post-fermentation quality control steps, which include metabolite separation, purification, and the removal of by-products [244]. Heat treatment techniques can effectively ensure microbial inactivation in non-viable postbiotics while preserving their bioactive properties.

Comprehensive testing of the final postbiotic product is requisite in confirming product quality. Analytical techniques such as high-performance liquid chromatography (HPLC) or gas chromatography-mass spectrometry (GC-MS) can be employed to quantitatively measure bioactive metabolites [245, 246]. Microbial analysis is necessary to confirm the absence of pathogens, including Escherichia coli and Salmonella spp. Stability testing is essential for determining the shelf life of postbiotics, while functional assays serve to validate health benefits, such as antioxidant activity [245]. At the final stage of production, optimal packaging solutions must be employed to protect the product from detrimental environmental factors, including light and moisture [247, 248]. Labels must accurately communicate product composition, usage instructions, storage conditions, and dosage information to ensure safe consumer use.

It is crucial that the QC system aligns with the latest global postbiotic regulations. The implementation of International Organization for Standardization (ISO) standards such as ISO 22000 pertaining to food safety management and ISO 17025 addressing laboratory competence in testing and calibration will significantly enhance the credibility and accessibility of postbiotic products. Furthermore, certifications like Non-GMO Project Verified, Halal, and Kosher are instrumental in fostering consumer trust and promoting cultural acceptance, particularly within the Southeast Asian and Middle Eastern markets.

Aside from a lack of standardization and regulatory uncertainty, the commercialization of postbiotic products necessitates strong scientific evidence to support health claims. While in vitro and animal studies have shown that postbiotics can be beneficial, large-scale clinical trials in humans are still limited. Thus, companies face difficulties in making substantiated claims about their products due to the scarcity of substantial clinical evidence. Unlike popular probiotics, consumer awareness of postbiotics needs to increase [149]. Companies must invest in educating consumers about the advantages of probiotics and prebiotics. With this awareness, it will be easier to generate consumer demand and adopt postbiotic-based products.

The need for substantial scientific and well-characterized postbiotic properties chemically and biologically, as well as clinical evidence in humans, may result in higher manufacturing costs. The mechanisms supporting postbiotic production range from traditional fermentation methods to advanced enzyme conversion and synthetic biology techniques, which require precise, high hygiene and quality control standards [31]. Moreover, the cost of manufacturing postbiotics can be higher due to the additional steps required to produce and purify bacterial metabolites. Thermal treatments, such as pasteurization or heat inactivation, are widely used to inactivate microorganisms and release their cellular contents, making them a common method for producing inanimate microorganism lysates. However, non-thermal methods, like high-pressure treatments, ionizing radiation, or enzymatic processes, are also gaining traction as alternative approaches for postbiotic preparation, particularly when preserving bioactive components is essential [149]. As a result, the high production costs may be passed on to consumers, affecting the competitive price of postbiotic products.

Thus, while postbiotics have significant potential as functional ingredients in animal and human health products, several challenges must be overcome to achieve commercial success. These include the need for standardized definitions, clearer regulatory frameworks, more robust scientific validation, improved consumer awareness, and cost-effective manufacturing processes. Addressing these challenges will be critical in unlocking the full market potential of postbiotic-based products and advancing their role in sustainable health practices.


Conclusion and future recommendations

In conclusion, the exploration of postbiotics and their potential health effects has shed light on a fascinating field of research with promising applications. However, it is essential to address the misconceptions surrounding postbiotics to ensure accurate understanding and maximize their potential benefits. Through this review, we have discussed several misconceptions related to postbiotics and provided insights into the scientific basis behind postbiotics, their potential health effects, and the challenges faced in postbiotic research. Postbiotics are a diverse group of compounds produced by probiotic microorganisms during fermentation. It has demonstrated various health-promoting properties, including immunomodulatory, anti-inflammatory, antioxidant, and antimicrobial effects. The scientific basis behind postbiotics lies in their interactions with the host, particularly the gut microbiota, immune system, and other physiological processes. Understanding the mechanisms of action underlying postbiotics is crucial for identifying specific targets, signaling pathways, and cellular responses involved in their effects. Misconceptions, such as considering postbiotics as synonymous with probiotics or overlooking their compositional variability, hinder our understanding of their true potential. Overgeneralization of health effects and the need to recognize inter-individual variability are important considerations in postbiotic research and personalized interventions. Future directions in postbiotic research include standardization, regulatory considerations, exploration of therapeutic applications, integration of multi-omics approaches, and long-term safety evaluations.

Collaboration among researchers, industry stakeholders, and regulatory agencies is crucial for advancing postbiotic research and translating it into practical applications. By dispelling misconceptions, conducting rigorous research, and addressing the challenges in postbiotic research, we can unlock the full potential of postbiotics in promoting human health. This rapidly evolving field holds promise for personalized interventions, improved therapeutic strategies, and advancements in precision medicine. As our understanding deepens, postbiotics are poised to play an increasingly important role in enhancing human well-being and fostering a healthier future. Postbiotics possess favorable influence on the host, are compounds and/or cellwall constituents produced by living bacteria or liberated after bacterial lysis. Even if the precise mechanisms are still unclear, postbiotics may help the health of host by imparting certain physiological advantages. To enable the discovery and characterization of newer postbiotics, which can help with the comprehension of signaling pathway alteration, more research is still required. Postbiotics, whether as bacteria’s components or metabolites, offer benefits and can mimic probiotics’ favorable therapeutic effects. They do so without putting the body at risk of receiving live germs. Advances in cytobiotics, a subset of postbiotics with selective anticancer properties, underscore the therapeutic potential of these innovations. Such developments align with the vision of using food as medicine, paving the way for sustainable health solutions. There have been reports of their anticancer, anti-obesogenic, immunomodulatory, metabolic, and antioxidant effects. In addition to in-vitro and in-vivo research, postbiotics have been studied in the food industry too. They are known to have a longer shelf life than other biotics, as well as easier storage, handling, and transportation. Postbiotics could be a viable therapy option for human patients, paving the path for the development of new pharmaceutical and food items with specialized physiological effects. As of today, the entire world is afflicted by the COVID-19 epidemic, and efforts are being made to combat and contain the situation. However, the long-term consequences must be thoroughly examined. The widespread use of repurposed medicines and antibiotics will harm our gut microbiota, and there may be another threat lurking behind COVID-19. As a result, it reminded us of an old proverb from our forefathers: “It’s all about gut feelings”. Keeping this perspective in mind, our “buddy bugs” have given us “carte blanche” to investigate postbiotics as treatments. Exploring the human internal bioreactor may be a light of hope in the midst of heavy clouds; consequently, a vision of “precision postbiotics” will undoubtedly emerge. However, it is worth noting that the future lies in merging the benefits of probiotics, prebiotics, and postbiotics into comprehensive solutions termed “futuristic probiotics”. This holistic approach leverages live cells, their metabolites, and synergistic prebiotic compounds.


Acknowledgements

The authors would like to express their gratitude to the Ministry of Higher Education, Malaysia, for funding this research through the Fundamental Research Grant Scheme [600-RMC/FRGS 5/3 (105/2023)]. The support provided by FRGS has been instrumental in facilitating the successful completion of this study.


References

  1. B Liang and D Xing. The current and future perspectives of postbiotics. Probiotics and Antimicrobial proteins 2023; 15(6), 1626-43.

  2. FJ Isaac-Bamgboye, CL Mgbechidinma, H Onyeaka, IT Isaac-Bamgboye and DC Chukwugozie. exploring the potential of postbiotics for food safety and human health improvement. Journal of Nutrition and Metabolism 2024; 2024(1), 1868161.

  3. S Salminen, MC Collado, A Endo, C Hill, S Lebeer, EM Quigley, ME Sanders, R Shamir, JR Swann and H Szajewska. The international scientific association of probiotics and prebiotics (ISAPP) consensus statement on the definition and scope of postbiotics. Nature Reviews Gastroenterology & Hepatology 2021; 18(9), 649-67.

  4. CAM Wegh, SY Geerlings, J Knol, G Roeselers and C Belzer. Postbiotics and their potential applications in early life nutrition and beyond. International Journal of Molecular Sciences 2019; 20(19).

  5. RA Siciliano, A Reale, MF Mazzeo, S Morandi, T Silvetti and M Brasca. Paraprobiotics: A new perspective for functional foods and nutraceuticals. Nutrients 2021; 13(4).

  6. BA Shenderov. Metabiotics: Novel idea or natural development of probiotic conception. Microbial Ecology in Health and Disease 2013; 24.

  7. Z Zakostelska, M Kverka, K Klimesova, P Rossmann, J Mrazek, J Kopecny, M Hornova, D Srutkova, T Hudcovic, J Ridl and H Tlaskalova-Hogenova. Lysate of probiotic Lactobacillus casei dn-114 001 ameliorates colitis by strengthening the gut barrier function and changing the gut microenvironment. PLoS One 2011; 6(11), e27961.

  8. JE Aguilar-Toalá, S Arioli, PV Behare, C Belzer, R Berni Canani, J-M Chatel, E D’Auria, MQ de Freitas, E Elinav, EA Esmerino, HS García, AG da Cruz, AF González-Córdova, S Guglielmetti, J de Toledo Guimarães, A Hernández-Mendoza, P Langella, AM Liceaga, M Magnani, R Martín, MT Mohamad Lal, D Mora, M Moradi, L Morelli, F Mosca, F Nazzaro, TC Pimentel, C Ran, CS Ranadheera, M Rescigno, A Salas, AS Sant’Ana, K Sivieri, H Sokol, V Taverniti, B Vallejo‐Cordoba, J Zelenka and Z Zhou. Postbiotics — when simplification fails to clarify. Nature Reviews Gastroenterology & Hepatology 2021; 18, 825 - 6.

  9. G Vinderola, ME Sanders, M Cunningham and C Hill. Frequently asked questions about the ISAPP postbiotic definition. Frontiers in Microbiology 2023; 14, 1324565.

  10. Y Zhong, S Wang, H Di, Z Deng, J Liu and H Wang. Gut health benefit and application of postbiotics in animal production. Journal of Animal Science and Biotechnology 2022; 13(1), 38.

  11. N Rezaie, S Aghamohammad, E Haj Agha Gholizadeh Khiavi, S Khatami, A Sohrabi and M Rohani. The comparative anti-oxidant and anti-inflammatory efficacy of postbiotics and probiotics through Nrf-2 and NF-kB pathways in DSS-induced colitis model. Scientific Reports 2024; 14(1), 11560.

  12. S Gurunathan, P Thangaraj and J-H Kim. Postbiotics: Functional food materials and therapeutic agents for cancer, diabetes, and inflammatory diseases. Foods 2024; 13(1), 89.

  13. LM Ney, M Wipplinger, M Grossmann, N Engert, VD Wegner and AS Mosig. Short chain fatty acids: key regulators of the local and systemic immune response in inflammatory diseases and infections. Open Biology 2023; 13(3), 230014.

  14. P Thorakkattu, AC Khanashyam, K Shah, KS Babu, AS Mundanat, A Deliephan, GS Deokar, C Santivarangkna and NP Nirmal. Postbiotics: Current trends in food and pharmaceutical industry. Foods 2022; 11(19).

  15. A Mosca, YAAT Abreu, KA Gwee, G Ianiro, J Tack, TVH Nguyen and C Hill. The clinical evidence for postbiotics as microbial therapeutics. Gut Microbes 2022; 14(1), 2117508.

  16. JF Cavallari, MD Fullerton, BM Duggan, KP Foley, E Denou, BK Smith, EM Desjardins, BD Henriksbo, KJ Kim, BR Tuinema, JC Stearns, D Prescott, P Rosenstiel, BK Coombes, GR Steinberg and JD Schertzer. Muramyl Dipeptide-based postbiotics mitigate obesity-induced insulin resistance via IRF4. Cell metabolism 2017; 25(5), 1063-74.e3.

  17. A Rahimi, SA Qaisar, T Janeh, H Karimpour, M Darbandi and J Moludi. Clinical trial of the effects of postbiotic supplementation on inflammation, oxidative stress, and clinical outcomes in patients with CVA. Scientific Reports 2024; 14(1), 24021.

  18. BF Paul Beulah and T Rajasekar (2024) Preparation of postbiotics from Bacillus. In: Dharumadurai D, editor. Postbiotics. New York, NY: Springer US; p. 75-9.

  19. L Ma, H Tu and T Chen. Postbiotics in human health: A narrative review. Nutrients 2023; 15(2).

  20. L Bhatia, PK Sarangi, AK Singh, RK Srivastava and AK Chandel. Pre-, pro-, and postbiotics development from vegetable, fruit, and lignocellulosic biomass: A perspective. Food Bioscience 2024; 61, 104589.

  21. ID Kwoji, OA Aiyegoro, M Okpeku and MA Adeleke. 'Multi-omics' data integration: applications in probiotics studies. NPJ Science of Food 2023; 7(1), 25.

  22. B Mishra, AK Mishra, YK Mohanta, R Yadavalli, DC Agrawal, HP Reddy, R Gorrepati, CN Reddy, SK Mandal, MZ Shamim and J Panda. Postbiotics: the new horizons of microbial functional bioactive compounds in food preservation and security. Food Production, Processing and Nutrition 2024; 6(1), 28.

  23. P Suthar, S Kumar, V Kumar, V Sharma and A Dhiman. Postbiotics: an exposition on next generation functional food compounds-opportunities and challenges. Critical Reviews in Food Science and Nutrition 2023, 1-20.

  24. C Hill, F Guarner, G Reid, GR Gibson, DJ Merenstein, B Pot, L Morelli, RB Canani, HJ Flint and S Salminen. The International Scientific Association for Probiotics and Prebiotics consensus statement on the scope and appropriate use of the term probiotic. Nature Reviews Gastroenterology & Hepatology 2014; 11(8), 506-14.

  25. S Yadav, A Dwivedi, A Tripathi and AK Tripathi. Therapeutic potential of short-chain fatty acid production by gut microbiota in neurodegenerative disorders. Nutrition Research 2022; 106, 72-84.

  26. B Zhou, G Jin, X Pang, Q Mo, J Bao, T Liu, J Wu, R Xie, X Liu and J Liu. Lactobacillus rhamnosus GG colonization in early life regulates gut-brain axis and relieves anxiety-like behavior in adulthood. Pharmacological research 2022; 177, 106090.

  27. GR Gibson, R Hutkins, ME Sanders, SL Prescott, RA Reimer, SJ Salminen, K Scott, C Stanton, KS Swanson, PD Cani, K Verbeke and G Reid. Expert consensus document: The International Scientific Association for Probiotics and Prebiotics (ISAPP) consensus statement on the definition and scope of prebiotics. Nat Rev Gastroenterol Hepatol 2017; 14(8), 491-502.

  28. HA Habteweld and T Asfaw. Novel dietary approach with probiotics, prebiotics, and synbiotics to mitigate antimicrobial resistance and subsequent out marketplace of antimicrobial agents: a review. Infection and Drug Resistance 2023, 3191-211.

  29. A Kumari, R KG, A Sudhakaran. V, AS Warrier and NK Singh. Unveiling the health benefits of prebiotics: a comprehensive review. Indian Journal of Microbiology 2024; 64(2), 376-88.

  30. N Prajapati, J Patel, S Singh, VK Yadav, C Joshi, A Patani, D Prajapati, DK Sahoo and A Patel. Postbiotic production: harnessing the power of microbial metabolites for health applications. Frontiers in Microbiology 2023; 14, 1306192.

  31. BH Nataraj, SA Ali, PV Behare and H Yadav. Postbiotics-parabiotics: the new horizons in microbial biotherapy and functional foods. Microbial Cell Factories 2020; 19(1), 168.

  32. J Ji, W Jin, SJ Liu, Z Jiao and X Li. Probiotics, prebiotics, and postbiotics in health and disease. MedComm 2023; 4(6), e420.

  33. MdCG Peluzio, JA Martinez and FI Milagro. Postbiotics: Metabolites and mechanisms involved in microbiota-host interactions. Trends in Food Science & Technology 2021; 108, 11-26.

  34. Y Huang, YF Wang, J Miao, RF Zheng and JY Li. Short-chain fatty acids: Important components of the gut-brain axis against AD. Biomedicine & Pharmacotherapy 2024; 175, 116601.

  35. KA Abdelhalim. Short-chain fatty acids (SCFAs) from gastrointestinal disorders, metabolism, epigenetics, central nervous system to cancer - A mini-review. Chem Biol Interact 2024; 388, 110851.

  36. T Li and JY Chiang. Bile acid signaling in metabolic disease and drug therapy. Pharmacology Reviews 2014; 66(4), 948-83.

  37. Y Liu, MAK Azad, X Kong, Q Zhu and Z Yu. Dietary bile acids supplementation modulates immune response, antioxidant capacity, glucose, and lipid metabolism in normal and intrauterine growth retardation piglets. Frontiers in Nutrition 2022; 9.

  38. K Zahedi, S Barone and M Soleimani. Polyamines and their metabolism: From the maintenance of physiological homeostasis to the mediation of disease. Medical Sciences (Basel) 2022; 10(3).

  39. A Darbandi, A Asadi, M Mahdizade Ari, E Ohadi, M Talebi, M Halaj Zadeh, A Darb Emamie, R Ghanavati and M Kakanj. Bacteriocins: Properties and potential use as antimicrobials. Journal of Clinical Laboratory Analysis 2022; 36(1), e24093.

  40. S Mithul Aravind, S Wichienchot, R Tsao, S Ramakrishnan and S Chakkaravarthi. Role of dietary polyphenols on gut microbiota, their metabolites and health benefits. Food Research International 2021; 142, 110189.

  41. YM Choi, YQ Lee, HS Song and DY Lee. Genome scale metabolic models and analysis for evaluating probiotic potentials. Biochem Soc Trans 2020; 48(4), 1309-21.

  42. N Rafique, SY Jan, AH Dar, KK Dash, A Sarkar, R Shams, VK Pandey, SA Khan, QA Amin and SZ Hussain. Promising bioactivities of postbiotics: A comprehensive review. Journal of Agriculture and Food Research 2023; 14, 100708.

  43. C Liu, N Ma, Y Feng, M Zhou, H Li, X Zhang and X Ma. From probiotics to postbiotics: Concepts and applications. Animal Research and One Health 2023; 1(1), 92-114.

  44. Y Li, J Qin, Y Cheng, Y Ai, Z Han, M Li, Y Qi, Q Zhao and Z Li. Polysaccharide from Patinopecten yessoensis skirt boosts immune response via modulation of gut microbiota and short-chain fatty acids metabolism in mice. Foods 2021; 10(10), 2478.

  45. B Kienesberger, B Obermüller, G Singer, C Arneitz, P Gasparella, I Klymiuk, A Horvath, V Stadlbauer, C Magnes and E Zügner. Insights into the composition of a co-culture of 10 probiotic strains (Omni Biotic® AAD10) and effects of its postbiotic culture supernatant. Nutrients 2022; 14(6), 1194.

  46. L Buedenbender, AR Carroll and Dİ Kurtböke. Detecting co-cultivation induced chemical diversity via 2D NMR fingerprints. Microbiology Australia 2019; 40(4), 186-189.

  47. WY Lin, YW Kuo, CW Chen, YC Hsu, YF Huang, CH Hsu, JH Lin, CH Lin, CC Lin and TH Yi. The Function of mixed postbiotic PE0401 in improving intestinal health via elevating anti-inflammation, anti-oxidation, epithelial tight junction gene expression and promoting beneficial bacteria growth. Journal of Pure & Applied Microbiology 2022; 16(3), 7666.

  48. AF Moss, PV Chrystal, TM Crowley and GM Pesti. Raw material nutrient variability has substantial impact on the potential profitability of chicken meat production. Journal of Applied Poultry Research 2021; 30(1), 100129.

  49. A da Silva Vale, GV de Melo Pereira, AC de Oliveira, DP de Carvalho Neto, LW Herrmann, SG Karp, VT Soccol and CR Soccol. Production, formulation, and application of postbiotics in the treatment of skin conditions. Fermentation 2023; 9(3), 264.

  50. AH Rad, A Abbasi, HS Kafil and K Ganbarov. Potential pharmaceutical and food applications of postbiotics: A review. Curr Pharm Biotechnol 2020; 21(15), 1576-87.

  51. N Khani, R Abedi Soleimani, G Noorkhajavi, A Abedi Soleimani, A Abbasi and A Homayouni Rad. Postbiotics as potential promising tools for SARS-CoV-2 disease adjuvant therapy. Journal of Applied Microbiology 2022; 132(6), 4097-111.

  52. A Patani, D Balram, VK Yadav, KY Lian, A Patel and DK Sahoo. Harnessing the power of nutritional antioxidants against adrenal hormone imbalance-associated oxidative stress. Front Endocrinol (Lausanne) 2023; 14, 1271521.

  53. S Altveş, HK Yildiz and HC Vural. Interaction of the microbiota with the human body in health and diseases. Biosci Microbiota Food Health 2020; 39(2), 23-32.

  54. S Aggarwal, V Sabharwal, P Kaushik, A Joshi, A Aayushi and M Suri. Postbiotics: From emerging concept to application. Frontiers in Sustainable Food Systems 2022; 6, 887642.

  55. M Dinić, J Lukić, J Djokić, M Milenković, I Strahinić, N Golić and J Begović. Lactobacillus fermentum postbiotic-induced autophagy as potential approach for treatment of acetaminophen hepatotoxicity. Frontiers in Microbiology 2017; 8, 594.

  56. G Vinderola, ME Sanders and S Salminen. The concept of postbiotics. Foods 2022; 11(8), 1077.

  57. E Dunand, P Burns, A Binetti, C Bergamini, GH Peralta, L Forzani, J Reinheimer and G Vinderola. Postbiotics produced at laboratory and industrial level as potential functional food ingredients with the capacity to protect mice against Salmonella infection. Journal of Applied Microbiology 2019; 127(1), 219-29.

  58. CN de Almada, CN Almada, RC Martinez and AS Sant'Ana. Paraprobiotics: Evidences on their ability to modify biological responses, inactivation methods and perspectives on their application in foods. Trends in Food Science & Technology 2016; 58, 96-114.

  59. G Cebrián, S Condón and P Mañas. Physiology of the Inactivation of Vegetative Bacteria by Thermal Treatments: Mode of Action, Influence of Environmental Factors and Inactivation Kinetics. Foods 2017; 6(12).

  60. S Ramkrishna, C Chellamboli and D Anupama. A revolution by probiotic and paraprobiotic in food industry: review. Research Review International Journal of Multidisciplinary 2019; 4(9), 72-81.

  61. M Karbowiak, M Gałek, A Szydłowska and D Zielińska. The Influence of the Degree of Thermal Inactivation of Probiotic Lactic Acid Bacteria and Their Postbiotics on Aggregation and Adhesion Inhibition of Selected Pathogens. Pathogens 2022; 11(11), 1260.

  62. N Jing, F Liu, R Wang, Y Zhang, J Yang, Y Hou, H Zhang, Y Xie, H Liu, S Ge and J Jin. Both live and heat-killed Bifidobacterium animalis J-12 alleviated oral ulcers in LVG golden Syrian hamsters by gavage by directly intervening in the intestinal flora structure. Food Function 2023; 14(4), 2045-58.

  63. CW Lin, YT Chen, HH Ho, YW Kuo, WY Lin, JF Chen, JH Lin, CR Liu, CH Lin, YT Yeh, CW Chen, YF Huang, CH Hsu, PS Hsieh and SF Yang. Impact of the food grade heat-killed probiotic and postbiotic oral lozenges in oral hygiene. Aging (Albany NY) 2022; 14(5), 2221-38.

  64. S Kim, HH Lee, W Choi, CH Kang, GH Kim and H Cho. Anti-Tumor Effect of Heat-Killed Bifidobacterium bifidum on Human Gastric Cancer through Akt-p53-Dependent Mitochondrial Apoptosis in Xenograft Models. International Journal of Molecular Sciences 2022; 23(17).

  65. Z Sun, Z Zhao, B Fang, W Hung, H Gao, W Zhao, H Lan, M Liu, L Zhao and M Zhang. Effect of thermal inactivation on antioxidant, anti-inflammatory activities and chemical profile of postbiotics. Foods 2023; 12(19).

  66. H Maehata, S Arai, N Iwabuchi and F Abe. Immuno-modulation by heat-killed Lacticaseibacillus paracasei MCC1849 and its application to food products. International Journal of Immunopathology and Pharmacology 2021; 35, 20587384211008291.

  67. S Akter, JH Park and HK Jung. Potential health-promoting benefits of paraprobiotics, inactivated probiotic cells. Journal of Microbiology and Biotechnology 2020; 30(4), 477-81.

  68. Y Zhong, T Wang, R Luo, J Liu, R Jin and X Peng. Recent advances and potentiality of postbiotics in the food industry: Composition, inactivation methods, current applications in metabolic syndrome, and future trends. Crit Rev Food Sci Nutr 2022, 1-25.

  69. P Martorell, B Alvarez, S Llopis, V Navarro, P Ortiz, N Gonzalez, F Balaguer, A Rojas, E Chenoll, D Ramón and M Tortajada. Heat-treated Bifidobacterium longum CECT-7347: A whole-cell postbiotic with antioxidant, anti-inflammatory, and gut-barrier protection properties. Antioxidants 2021; 10(4), 536.

  70. Y Kim, HJ Kim and K Ji. The proliferation inhibitory effect of postbiotics prepared from  probiotics with antioxidant activity against HT-29 Cells. Applied Sciences 2022; 12(24), 12519.

  71. TC Pimentel, AG Cruz, E Pereira, WK Almeida da Costa, R da Silva Rocha, G Targino de Souza Pedrosa, CdS Rocha, JM Alves, VO Alvarenga, AS Sant’Ana and M Magnani. Postbiotics: An overview of concepts, inactivation technologies, health effects, and driver trends. Trends in Food Science & Technology 2023; 138, 199-214.

  72. A Gueniche, O Perin, A Bouslimani, L Landemaine, N Misra, S Cupferman, L Aguilar, C Clavaud, T Chopra and A Khodr. Advances in microbiome-derived solutions and methodologies are founding a new era in skin health and care. Pathogens 2022; 11(2), 121.

  73. J Żółkiewicz, A Marzec, M Ruszczyński and W Feleszko. Postbiotics—a step beyond pre-and probiotics. Nutrients 2020; 12(8), 2189.

  74. V Pivniouk, JA Gimenes-Junior, P Ezeh, A Michael, O Pivniouk, S Hahn, SR VanLinden, SP Malone, A Abidov, D Anderson, J Gozdz, A DeVries, FD Martinez, C Pasquali and D Vercelli. Airway administration of OM-85, a bacterial lysate, blocks experimental asthma by targeting dendritic cells and the epithelium/IL-33/ILC2 axis. Journal of Allergy and Clinical Immunology 2022; 149(3), 943-56.

  75. M Charikiopoulou, PT Nikolaidis, B Knechtle, T Rosemann, A Rapti and G Trakada. Subjective and objective outcomes in patients with copd after pulmonary rehabilitation - The impact of comorbidities. Front Physiol 2019; 10, 286.

  76. N Suárez, F Ferrara, A Rial, V Dee and JA Chabalgoity. Bacterial lysates as immunotherapies for respiratory infections: methods of preparation. Front Bioeng Biotechnol 2020; 8, 545.

  77. H Fesseha, T Yilma and E Mekonnen. Postbiotics and their role in healthy life. Journal of Life Science and Biomedicine 2022; 13, 64-76.

  78. V Triantafillou, AD Workman, NN Patel, IW Maina, CCL Tong, EC Kuan, DW Kennedy, JN Palmer, ND Adappa, S Waizel-Haiat and NA Cohen. Broncho-Vaxom® (OM-85 BV) soluble components stimulate sinonasal innate immunity. International Forum of Allergy and Rhinology 2019; 9(4), 370-7.

  79. J Yin, B Xu, X Zeng and K Shen. Broncho-Vaxom in pediatric recurrent respiratory tract infections: a systematic review and meta-analysis. International immunopharmacology 2018; 54, 198-209.

  80. GM de Boer, J Żółkiewicz, KP Strzelec, M Ruszczyński, RW Hendriks, GJ Braunstahl, W Feleszko and GA Tramper-Stranders. Bacterial lysate therapy for the prevention of wheezing episodes and asthma exacerbations: a systematic review and meta-analysis. Eur Respir Rev 2020; 29(158).

  81. S Yao, R Qin, X Song, L He, X Lin and J Li. Bacterial lysate add-on therapy in adult and childhood asthma: a systematic review and meta-analysis. Journal of Thoracic Diseases 2023; 15(6), 3143-57.

  82. CE Rodriguez-Martinez, MP Sossa-Briceño and ME Soto-Martinez. The use of bacterial lysate for the prevention of wheezing episodes in preschool children: a cost-utility analysis. The Journal of Allergy and Clinical Immunology: In Practice 2023; 11(1), 220-7.

  83. K Janeczek, A Kaczyńska, A Emeryk and C Cingi. Perspectives for the use of bacterial lysates for the treatment of allergic rhinitis: A systematic review. Journal of Asthma and Allergy 2022; 15, 839-50.

  84. T Yamazaki, H Suzuki, S Yamada, K Ohshio, M Sugamata, T Yamada and Y Morita. Lactobacillus paracasei KW3110 suppresses inflammatory stress-induced premature cellular senescence of human retinal pigment epithelium cells and reduces ocular disorders in healthy humans. International Journal of Molecular Sciences 2020; 21(14).

  85. S Padmanabhan, AJ Monera-Girona, E Pajares-Martínez, E Bastida-Martínez, I del Rey Navalón, R Pérez-Castaño, ML Galbis-Martínez, M Fontes and M Elías-Arnanz. Plasmalogens and photooxidative stress signaling in myxobacteria, and how it unmasked CarF/TMEM189 as the Δ1′-desaturase PEDS1 for human plasmalogen biosynthesis. Frontiers in Cell and Developmental Biology 2022; 10.

  86. H Zhang, Y Xu, C Zhao, Y Xue, D Tan, S Wang, M Jia, H Wu, A Ma and G Chen. Milk lipids characterization in relation to different heat treatments using lipidomics. Food Research International 2022; 157, 111345.

  87. ZA Almsherqi. Potential role of plasmalogens in the modulation of biomembrane morphology. Front Cell Dev Biol 2021; 9, 673917.

  88. A Gallego-García, AJ Monera-Girona, E Pajares-Martínez, E Bastida-Martínez, R Pérez-Castaño, AA Iniesta, M Fontes, S Padmanabhan and M Elías-Arnanz. A bacterial light response reveals an orphan desaturase for human plasmalogen synthesis. Science 2019; 366(6461), 128-32.

  89. M Soheili, A Alinaghipour and M Salami. Good bacteria, oxidative stress and neurological disorders: Possible therapeutical considerations. Life sciences 2022; 301, 120605.

  90. EO Olufunmilayo, MB Gerke-Duncan and RMD Holsinger. Oxidative Stress and Antioxidants in Neurodegenerative Disorders. Antioxidants 2023; 12(2), 517.

  91. M Tremblay, ZA Almsherqi and Y Deng. Plasmalogens and platelet-activating factor roles in chronic inflammatory diseases. Biofactors 2022; 48(6), 1203-16.

  92. JC Bozelli, Jr., S Azher and RM Epand. Plasmalogens and chronic inflammatory diseases. Front Physiol 2021; 12, 730829.

  93. R Li, W Xiong, B Li, Y Li, B Fang, X Wang and F Ren. Plasmalogen improves memory function by regulating neurogenesis in a mouse model of alzheimer’s diseases. International Journal of Molecular Sciences 2023; 24(15), 12234.

  94. D Zhu, M Zhou, K Wang, X Hu, L Gong, H Luo, X Zhou and J Hu. The downregulation of miR-129-5p relieves the inflammatory response in acute respiratory distress syndrome by regulating PPARγ-mediated autophagy. Annals of Translational Medicine 2022; 10(6), 345.

  95. X Wen, B Zhang, B Wu, H Xiao, Z Li, R Li, X Xu and T Li. Signaling pathways in obesity: mechanisms and therapeutic interventions. Signal Transduction and Targeted Therapy 2022; 7(1), 298.

  96. C Di Carluccio, P Soriano-Maldonado, F Berni, CJC de Haas, AR Temming, A Hendriks, S Ali, A Molinaro, A Silipo, NM van Sorge, MJ van Raaij, JDC Codee and R Marchetti. Antibody recognition of different Staphylococcus aureus wall teichoic acid glycoforms. ACS Cent Sci 2022; 8(10), 1383-92.

  97. N Kojima, S Kojima, S Hosokawa, Y Oda, D Zenke, Y Toura, E Onohara, SI Yokota, M Nagaoka and Y Kuroda. Wall teichoic acid-dependent phagocytosis of intact cell walls of Lactiplantibacillus plantarum elicits IL-12 secretion from macrophages. Frontiers in Microbiology 2022; 13, 986396.

  98. J Sun, ST Rutherford, TJ Silhavy and KC Huang. Physical properties of the bacterial outer membrane. Nature Reviews Microbiology 2022; 20(4), 236-48.

  99. G-J Jeong, F Khan, N Tabassum, K-J Cho and Y-M Kim. Controlling biofilm and virulence properties of Gram-positive bacteria by targeting wall teichoic acid and lipoteichoic acid. International Journal of Antimicrobial Agents 2023; 62(4), 106941.

  100. D van der Es, WF Hogendorf, HS Overkleeft, GA van der Marel and JD Codée. Teichoic acids: synthesis and applications. Chemical Society Reviews 2017; 46(5), 1464-82.

  101. AR Cruz, MAd Boer, J Strasser, SA Zwarthoff, FJ Beurskens, CJC de Haas, PC Aerts, G Wang, RN de Jong, F Bagnoli, JAG van Strijp, KPM van Kessel, J Schuurman, J Preiner, AJR Heck and SHM Rooijakkers. Staphylococcal protein A inhibits complement activation by interfering with IgG hexamer formation. Proceedings of the National Academy of Sciences 2021; 118(7), e2016772118.

  102. JH Lee, NH Kim, V Winstel, K Kurokawa, J Larsen, JH An, A Khan, MY Seong, MJ Lee, PS Andersen, A Peschel and BL Lee. Surface glycopolymers are crucial for in vitro anti-wall teichoic acid igg-mediated complement activation and opsonophagocytosis of Staphylococcus aureus. Infection And Immunity 2015; 83(11), 4247-55.

  103. BN Nguyen, A Chávez-Arroyo, MI Cheng, M Krasilnikov, A Louie and DA Portnoy. TLR2 and endosomal TLR-mediated secretion of IL-10 and immune suppression in response to phagosome-confined Listeria monocytogenes. PLoS Pathogens 2020; 16(7), e1008622.

  104. N Senchylo, O Gorbach, L Dubovtseva, O Skachkova, P Yakovlev, T Skaterna, L Drobot and L Garmanchuk. Teichoic acid differentially modulates TLR4 expression in sensitive and resistant to cisplatin. Bulletin of Taras Shevchenko National University of Kyiv Series: Biology 2019; 79, 90-4.

  105. A Jurado, L Fernández, A Rodríguez and P García. Understanding the mechanisms that drive phage resistance in staphylococci to prevent phage therapy failure. Viruses 2022; 14(5), 1061.

  106. X Chee Wezen, A Chandran, RS Eapen, E Waters, L Bricio-Moreno, T Tosi, S Dolan, C Millership, A Kadioglu, A Gründling, LS Itzhaki, M Welch and T Rahman. Structure-based discovery of lipoteichoic acid synthase inhibitors. Journal of Chemical Information and Modeling 2022; 62(10), 2586-99.

  107. RG Xiong, DD Zhou, SX Wu, SY Huang, A Saimaiti, ZJ Yang, A Shang, CN Zhao, RY Gan and HB Li. Health benefits and side effects of short-chain fatty acids. Foods 2022; 11(18).

  108. K Kaźmierczak-Siedlecka, L Marano, E Merola, F Roviello and K Połom. Sodium butyrate in both prevention and supportive treatment of colorectal cancer. Front Cell Infect Microbiol 2022; 12, 1023806.

  109. C González-Bosch, PA Zunszain and GE Mann. Control of redox homeostasis by short-chain fatty acids: implications for the prevention and treatment of breast cancer. Pathogens 2023; 12(3).

  110. M Akhtar, Y Chen, Z Ma, X Zhang, D Shi, JA Khan and H Liu. Gut microbiota-derived short chain fatty acids are potential mediators in gut inflammation. Animal Nutrition 2022; 8, 350-60.

  111. R Corrêa-Oliveira, JL Fachi, A Vieira, FT Sato and MA Vinolo. Regulation of immune cell function by short-chain fatty acids. Clin Transl Immunology 2016; 5(4), e73.

  112. J de Abreu Ribeiro Pereira, M de Fátima Píccolo Barcelos, E Valério Villas Boas, R Hilsdorf Píccoli, J de Sales Guilarducci, R Corrêa Pereira, JR Pauli, E Batista Ferreira, M Cardoso de Angelis-Pereira and D Esper Cintra. Combined effects of yacon flour and probiotic yogurt on the metabolic parameters and inflammatory and insulin signaling proteins in high-fat-diet-induced obese mice. Journal of the Science of Food and Agriculture 2022; 102(15), 7293-300.

  113. XF Liu, JH Shao, YT Liao, LN Wang, Y Jia, PJ Dong, ZZ Liu, DD He, C Li and X Zhang. Regulation of short-chain fatty acids in the immune system. Frontiers in Immunology 2023; 14, 1186892.

  114. S Raveendran, B Parameswaran, SB Ummalyma, A Abraham, AK Mathew, A Madhavan, S Rebello and A Pandey. Applications of microbial enzymes in food industry. Food Technol Biotechnol 2018; 56(1), 16-30.

  115. P Song, X Zhang, S Wang, W Xu, F Wang, R Fu and F Wei. Microbial proteases and their applications. Frontiers in Microbiology 2023; 14.

  116. A Fouda, KS Alshallash, HM Atta, MS El Gamal, MM Bakry, AS Alawam and SS Salem. Synthesis, optimization, and characterization of cellulase enzyme obtained from thermotolerant Bacillus subtilis F3: an insight into cotton fabric polishing activity. Journal of Microbiology and Biotechnology 2024; 34(1), 207-23.

  117. I Danilova and M Sharipova. The practical potential of bacilli and their enzymes for industrial production. Frontiers in Microbiology 2020; 11, 1782.

  118. KY Butt, A Altaf, MA Malana, MI Ghori and A Jamil. Optimal production of proteases from Bacillus subtilis using submerged fermentation. Pakistan Journal of Life and Social Sciences 2018; 16(1), 15-9.

  119. LC Paulino do Nascimento, DC Lacerda, DJS Ferreira, EL de Souza and JL de Brito Alves. Limosilactobacillus fermentum, current evidence on the antioxidant properties and opportunities to be exploited as a probiotic microorganism. Probiotics and Antimicrobial proteins 2022; 14(5), 960-79.

  120. M Rudiansyah, S Abdalkareem Jasim, B S. Azizov, V Samusenkov, W Kamal Abdelbasset, G Yasin, HJ Mohammad, MA Jawad, T Mahmudiono and SR Hosseini‐Fard. The emerging microbiome‐based approaches to IBD therapy: From SCFAs to urolithin A. Journal of Digestive Diseases 2022; 23(8-9), 412-34.

  121. Y Liu, H Zhang, A Xie, J Sun, H Yang, J Li, Y Li, F Chen, Y Mei and Y Liang. Lactobacillus rhamnosus and L. plantarum combination treatment ameliorated colitis symptoms in a mouse model by altering intestinal microbial composition and suppressing inflammatory response. Molecular Nutrition and Food Research 2023; 67(11), e2200340.

  122. J Ma, P Li, L An, T Zhang and G Li. Chemoprotective effect of theanine in 1, 2‐dimethylhydrazine‐induced colorectal cancer in rats via suppression of inflammatory parameters. Journal of Food Biochemistry 2022; 46(2), e14073.

  123. FH Waghu and S Idicula-Thomas. Collection of antimicrobial peptides database and its derivatives: Applications and beyond. Protein Sciences 2020; 29(1), 36-42.

  124. RAH Bhat, VC Khangembam, V Pant, RS Tandel, PK Pandey and D Thakuria. Antibacterial activity of a short de novo designed peptide against fish bacterial pathogens. Amino Acids 2024; 56(1), 28.

  125. B Mishra, L Felix, A Basu, SS Kollala, YS Chhonker, N Ganesan, DJ Murry and E Mylonakis. Design and evaluation of short bovine lactoferrin-derived antimicrobial peptides against multidrug-resistant Enterococcus faecium. Antibiotics (Basel) 2022; 11(8).

  126. B Cavallazzi Sebold, J Li, G Ni, Q Fu, H Li, X Liu and T Wang. Going beyond host defence peptides: horizons of chemically engineered peptides for multidrug-resistant bacteria. BioDrugs 2023; 37(5), 607-23.

  127. MV Humpola, R Spinelli, M Erben, V Perdomo, GG Tonarelli, F Albericio and AS Siano. D- and N-Methyl amino acids for modulating the therapeutic properties of antimicrobial peptides and lipopeptides. Antibiotics 2023; 12(5), 821.

  128. N Khorshidian, E Khanniri, M Mohammadi, AM Mortazavian and M Yousefi. Antibacterial activity of pediocin and pediocin-producing bacteria against listeria monocytogenes in meat products. Frontiers in Microbiology 2021; 12.

  129. M Fenech (2020) Chapter 4 - The role of nutrition in DNA replication, DNA damage prevention and DNA repair. In: Caterina RDE, Martinez JA, Kohlmeier M, editors. Principles of Nutrigenetics and Nutrigenomics: Academic Press; p. 27-32.

  130. P Mladěnka, K Macáková, L Kujovská Krčmová, L Javorská, K Mrštná, A Carazo, M Protti, F Remião and L Nováková. Vitamin K - sources, physiological role, kinetics, deficiency, detection, therapeutic use, and toxicity. Nutrition Reviews 2022; 80(4), 677-98.

  131. T Uebanso, T Shimohata, K Mawatari and A Takahashi. Functional roles of b-vitamins in the gut and gut microbiome. Molecular Nutrition and Food Research 2020; 64(18), e2000426.

  132. DK Dje Kouadio, F Wieringa, V Greffeuille and C Humblot. Bacteria from the gut influence the host micronutrient status. Crit Rev Food Sci Nutr 2023, 1-16.

  133. M Mrowicka, J Mrowicki, G Dragan and I Majsterek. The importance of thiamine (vitamin B1) in humans. Biosci Rep 2023; 43(10).

  134. L Console, M Tolomeo and C Indiveri. Functional study of the human riboflavin transporter 2 using proteoliposomes system. Methods in Molecular Biology 2021; 2280, 45-54.

  135. Y Tong, Hn Guo, Z Abbas, J Zhang, J Wang, Q Cheng, S Peng, T Yang, T Bai, Y Zhou, J Li, X Wei, D Si and R Zhang. Optimizing postbiotic production through solid-state fermentation with Bacillus amyloliquefaciens J and Lactiplantibacillus plantarum SN4 enhances antibacterial, antioxidant, and anti-inflammatory activities. Frontiers in Microbiology 2023; 14.

  136. K Mikkelsen, MD Prakash, N Kuol, K Nurgali, L Stojanovska and V Apostolopoulos. Anti-tumor effects of vitamin B2, B6 and B9 in promonocytic lymphoma cells. International Journal of Molecular Sciences 2019; 20(15).

  137. Q Zhan, R Wang, K Thakur, JY Feng, YY Zhu, JG Zhang and ZJ Wei. Unveiling of dietary and gut-microbiota derived B vitamins: Metabolism patterns and their synergistic functions in gut-brain homeostasis. Crit Rev Food Sci Nutr 2024; 64(13), 4046-58.

  138. M Zheng, M Ma, L Wang, X Yang, Y Zhang, C Man, Q Zhao and Y Jiang. Lactobacillus plantarum J26 postbiotics alleviate high‐fat and high‐cholesterol diet‐induced hypercholesterolemia via regulating the LXRα‐CYP7A1‐bile acid‐excretion pathway. Food Frontiers 2023; 4(4), 2045-57.

  139. WI Izuddin, AM Humam, TC Loh, HL Foo and AA Samsudin. Dietary postbiotic Lactobacillus plantarum improves serum and ruminal antioxidant activity and upregulates hepatic antioxidant enzymes and ruminal barrier function in post-weaning lambs. Antioxidants (Basel) 2020; 9(3).

  140. HM Chang, HL Foo, TC Loh, ETC Lim and NE Abdul Mutalib. Comparative studies of inhibitory and antioxidant activities, and organic acids compositions of postbiotics produced by probiotic Lactiplantibacillus plantarum strains isolated from Malaysian foods. Frontiers in veterinary science 2021; 7, 602280.

  141. M Tarique, A Abdalla, R Masad, A Al-Sbiei, J Kizhakkayil, T Osaili, A Olaimat, S-Q Liu, M Fernandez-Cabezudo and B al-Ramadi. Potential probiotics and postbiotic characteristics including immunomodulatory effects of lactic acid bacteria isolated from traditional yogurt-like products. Lwt 2022; 159, 113207.

  142. B Bhat and B Bajaj. Hypocholesterolemic potential of probiotics: concept and mechanistic insights. 2019.

  143. Y Li, M Chen, Y Ma, Y Yang, Y Cheng, H Ma, D Ren and P Chen. Regulation of viable/inactivated/lysed probiotic Lactobacillus plantarum H6 on intestinal microbiota and metabolites in hypercholesterolemic mice. NPJ Science of Food 2022; 6(1), 50.

  144. Z Pan, B Mao, Q Zhang, X Tang, B Yang, J Zhao, S Cui and H Zhang. Postbiotics prepared using Lactobacillus paracasei CCFM1224 prevent nonalcoholic fatty liver disease by modulating the gut microbiota and liver metabolism. International Journal of Molecular Sciences 2022; 23(21), 13522.

  145. Y Zhong, T Wang, R Luo, J Liu, R Jin and X Peng. Recent advances and potentiality of postbiotics in the food industry: Composition, inactivation methods, current applications in metabolic syndrome, and future trends. Crit Rev Food Sci Nutr 2024; 64(17), 5768-92.

  146. D Blazheva, D Mihaylova, O Averina, A Slavchev, M Brazkova, E Poluektova, V Danilenko and A Krastanov. Antioxidant potential of probiotics and postbiotics: a biotechnological approach to improving their stability. Russian Journal of Genetics 2022; 58(9), 1036-50.

  147. HA Merzza, AM Idris, TC Loh and HL Foo. Antioxidant activities of postbiotics produced by several Lactobacillus plantarum strains using reconstituted media. The Scientific Journal of University of Benghazi 2021; 34(2).

  148. SMA Noori, A Behfar, A Saadat, A Ameri, SSA Yazdi and A Siahpoosh. Antimicrobial and antioxidant properties of natural postbiotics derived from five lactic acid bacteria. Jundishapur journal of natural pharmaceutical products 2023; 18(1).

  149. B Aydın, T Çiydem, E Kaya and L Açık. Evaluation of the antioxidant effects of postbiotics and paraprobiotics in lactic acid bacteria isolated from traditional fermented sausages. Avrupa Bilim ve Teknoloji Dergisi 2021; (28), 849-52.

  150. X Zhao, S Liu, S Li, W Jiang, J Wang, J Xiao, T Chen, J Ma, MZ Khan, W Wang, M Li, S Li and Z Cao. Unlocking the power of postbiotics: A revolutionary approach to nutrition for humans and animals. Cell Metab 2024; 36(4), 725-44.

  151. A Mayorgas. P840 Immunomodulatory effects of two different postbiotics on primary human cell culture. Journal of Crohn's and Colitis 2020; 14, S650-S.

  152. MI Hossain, MFR Mizan, PK Roy, S Nahar, SH Toushik, M Ashrafudoulla, IK Jahid, J Lee and S-D Ha. Listeria monocytogenes biofilm inhibition on food contact surfaces by application of postbiotics from Lactobacillus curvatus B. 67 and Lactobacillus plantarum M. 2. Food Research International 2021; 148, 110595.

  153. P Luenglusontigit, P Sathapondecha, P Saengsuwan, K Surachat, P Boonserm and K Singkhamanan. Effects of postbiotic from bacteriocin-like inhibitory substance producing Enterococcus faecalis on toxigenic Clostridioides difficile. Journal of Health Science and Medical Research 2023; 41(4), 2023918.

  154. KY Kareem, F Hooi Ling, L Teck Chwen, O May Foong and S Anjas Asmara. Inhibitory activity of postbiotic produced by strains of Lactobacillus plantarum using reconstituted media supplemented with inulin. Gut pathogens 2014; 6, 1-7.

  155. E Scott, K De Paepe and T Van de Wiele. Postbiotics and their health modulatory biomolecules. Biomolecules 2022; 12(11), 1640.

  156. MJ Hernández-Granados and E Franco-Robles. Postbiotics in human health: Possible new functional ingredients? Food Research International 2020; 137, 109660.

  157. L Aghebati-Maleki, P Hasannezhad, A Abbasi and N Khani. Antibacterial, antiviral, antioxidant, and anticancer activities of postbiotics: A review of mechanisms and therapeutic perspectives. Biointerface Res Appl Chem 2021; 12(2), 2629-45.

  158. M Pirhadi, GJ Khaniki, AS Nejad and P Sadighara. The effect of postbiotics on depressive symptoms and polycystic ovary syndrome (PCOS) in human health: A short review. Current Women's Health Reviews 2023; 19(3), 130-5.

  159. NM Breyner, C Michon, CS de Sousa, PB Vilas Boas, F Chain, VA Azevedo, P Langella and JM Chatel. Microbial anti-inflammatory molecule (MAM) from Faecalibacterium prausnitzii Shows a protective effect on dnbs and DSS-induced colitis model in mice through inhibition of NF-κB pathway. Frontiers in Microbiology 2017; 8, 114.

  160. W Ye, Z Chen, Z He, H Gong, J Zhang, J Sun, S Yuan, J Deng, Y Liu and A Zeng. Lactobacillus plantarum-derived postbiotics ameliorate acute alcohol-induced liver injury by protecting cells from oxidative damage, improving lipid metabolism, and regulating intestinal microbiota. Nutrients 2023; 15(4), 845.

  161. Y Yu, M Zhou, FA Sadiq, P Hu, F Gao, J Wang, A Liu, Y Liu, H Wu and G Zhang. Comparison of the effects of three sourdough postbiotics on high-fat diet-induced intestinal damage. Food & Function 2024; 15(18), 9053-69.

  162. Y Choi, E Park, Y Yoon and J Ha. Development of postbiotics by bioconverting whey using Lactobacillus plantarum SMFM2017-YK1 and Limosilactobacillus fermentum SMFM2017-NK1 to alleviate periodontitis. PLoS One 2022; 17(10), e0263851.

  163. E Park, J Ha, S Lim, G Kim and Y Yoon. Development of postbiotics by whey bioconversion with Enterococcus faecalis M157 KACC81148BP and Lactococcus lactis CAU2013 KACC81152BP for treating periodontal disease and improving gut health. J Dairy Sci 2021; 104(12), 12321-31.

  164. M Wang, Y Ren, X Guo, Y Ye, H Zhu, J Zhang, Z Huang and K Yu. Postbiotics from Lactobacillus delbrueckii alleviate intestinal inflammation by promoting the expansion of intestinal stem cells in s. typhimurium-induced mice. Foods 2024; 13(6), 874.

  165. C Liu, X Qi, D Li, L Zhao, Q Li, K Mao, G Shen, Y Ma and R Wang. HF06-derived paraprobiotic and postbiotic alleviate intestinal barrier damage and gut microbiota disruption in mice with ulcerative colitis. Journal of the Science of Food and Agriculture 2024; 104(3), 1702-12.

  166. Y Zhao, Q Liu, Y Hou and Y Zhao. Alleviating effects of gut micro-ecologically regulatory treatments on mice with constipation. Frontiers in Microbiology 2022; 13.

  167. B Zhong, Y Zhao, L Gao, G Yang, Y Gao, F Li and S Li. Anticancer Effects of Weizmannia coagulans MZY531 postbiotics in CT26 colorectal tumor-bearing mice by regulating apoptosis and autophagy. Life 2024; 14(10), 1334.

  168. L Guan, A Hu, S Ma, J Liu, X Yao, T Ye, M Han, C Yang, R Zhang, X Xiao and Y Wu. Lactiplantibacillus plantarum postbiotic protects against Salmonella infection in broilers via modulating NLRP3 inflammasome and gut microbiota. Poultry Science 2024; 103(4), 103483.

  169. C Morales-Ferré, I Azagra-Boronat, M Massot-Cladera, S Tims, K Knipping, J Garssen, J Knol, À Franch, M Castell, FJ Pérez-Cano and MJ Rodríguez-Lagunas. preventive effect of a postbiotic and prebiotic mixture in a rat model of early life rotavirus induced-diarrhea. Nutrients 2022; 14(6).

  170. Y Zhang, Y Wang, Z Zhou, Y Yang, J Zhao, X Kang, Z Li, X Shen, F He and R Cheng. Live and Heat-inactivated Streptococcus thermophilus MN-ZLW-002 mediate the gut–brain axis, alleviating cognitive dysfunction in APP/PS1 mice. Nutrients 2024; 16(6), 844.

  171. J Lee, S Park, N Oh, J Park, M Kwon, J Seo and S Roh. Oral intake of Lactobacillus plantarum L-14 extract alleviates TLR2- and AMPK-mediated obesity-associated disorders in high-fat-diet-induced obese C57BL/6J mice. Cell proliferation 2021; 54(6), e13039.

  172. MS Rahman, Y Lee, D-S Park and Y-S Kim. Bifidobacterium bifidum DS0908 and Bifidobacterium longum DS0950 culture-supernatants ameliorate obesity-related characteristics in mice with high-fat diet-induced obesity. Journal of Microbiology and Biotechnology 2023; 33(1), 96-105.

  173. AG Ríus, JD Kaufman, MM Li, MD Hanigan and IR Ipharraguerre. Physiological responses of Holstein calves to heat stress and dietary supplementation with a postbiotic from Aspergillus oryzae. Scientific Reports 2022; 12(1), 1587.

  174. X Lou, J Xue, R Shao, C Mo, F Wang and G Chen. Postbiotics as potential new therapeutic agents for sepsis. Burns & Trauma 2023; 11, tkad022.

  175. KK Meena, NK Taneja, D Jain, A Ojha, D Kumawat and V Mishra. In vitro assessment of probiotic and technological properties of lactic acid bacteria isolated from indigenously fermented cereal-based food products. Fermentation 2022; 8(10), 529.

  176. A Szydłowska and B Sionek. Probiotics and postbiotics as the functional food components affecting the immune response. Microorganisms 2023; 11(1), 104.

  177. Y Wei, N Huang, X Ye, M Liu, M Wei and Y Huang. The postbiotic of hawthorn-probiotic ameliorating constipation caused by loperamide in elderly mice by regulating intestinal microecology. Frontier in Nutr 2023; 10, 1103463.

  178. A Osman, N El-Gazzar, TN Almanaa, A El-Hadary and M Sitohy. Lipolytic Postbiotic from Lactobacillus paracasei Manages Metabolic Syndrome in Albino Wistar Rats. Molecules 2021; 26(2).

  179. M Vourakis, G Mayer and G Rousseau. The Role of Gut Microbiota on Cholesterol Metabolism in Atherosclerosis. International Journal of Molecular Sciences 2021; 22(15), 8074.

  180. S Park, T Zhang, Y Yue and X Wu. Effects of Bile Acid Modulation by Dietary Fat, Cholecystectomy, and Bile Acid Sequestrant on Energy, Glucose, and Lipid Metabolism and Gut Microbiota in Mice. International Journal of Molecular Sciences 2022; 23(11), 5935.

  181. X Deng, L Xiao, M Luo, P Xie and L Xiong. Intestinal crosstalk between bile acids and microbiota in irritable bowel syndrome. Journal of gastroenterology and hepatology 2023; 38(7), 1072-82.

  182. Y Bourebaba, K Marycz, M Mularczyk and L Bourebaba. Postbiotics as potential new therapeutic agents for metabolic disorders management. Biomedicine & Pharmacotherapy 2022; 153, 113138.

  183. Z-H Ying, C-L Mao, W Xie and C-H Yu. Postbiotics in rheumatoid arthritis: emerging mechanisms and intervention perspectives. Frontiers in Microbiology 2023; 14, 1290015.

  184. AS Babu, N Guruprasath, S Adeyeye, P Sankarganesh, AG Kumar and T Sivapriya. A critical analysis of postbiotics: exploring their potential impact on the health and food industries. Journal of Pure and Applied Microbiology 2023; 17(4), 2041-60.

  185. A Kudra, K Kaźmierczak-Siedlecka, BK Sobocki, D Muszyński, J Połom, L Carbone, L Marano, F Roviello, L Kalinowski and E Stachowska. Postbiotics in oncology: science or science fiction? Frontiers in Microbiology 2023; 14, 1182547.

  186. S Kim, G-H Kim and H Cho. Postbiotics for cancer prevention and treatment. Korean Journal of Microbiology 2021; 57(3), 142-53.

  187. S Bahmani, N Azarpira and E Moazamian. Anti-colon cancer activity of Bifidobacterium metabolites on colon cancer cell line SW742. Turk J Gastroenterol 2019; 30(9), 835-42.

  188. A Nakkarach, HL Foo, AA Song, NEA Mutalib, S Nitisinprasert and U Withayagiat. Anti-cancer and anti-inflammatory effects elicited by short chain fatty acids produced by Escherichia coli isolated from healthy human gut microbiota. Microb Cell Fact 2021; 20(1), 36.

  189. J Park, M Kwon, J Lee, S Park, J Seo and S Roh. Anti-Cancer Effects of Lactobacillus plantarum L-14 cell-free extract on human malignant Melanoma A375 cells. Molecules 2020; 25(17).

  190. D Chen, D Jin, S Huang, J Wu, M Xu, T Liu, W Dong, X Liu, S Wang, W Zhong, Y Liu, R Jiang, M Piao, B Wang and H Cao. Clostridium butyricum, a butyrate-producing probiotic, inhibits intestinal tumor development through modulating Wnt signaling and gut microbiota. Cancer Lett 2020; 469, 456-67.

  191. AH Rad, l Aghebati-Maleki, HS Kafil and A Abbasi. Molecular mechanisms of postbiotics in colorectal cancer prevention and treatment. Critical Reviews in Food Science and Nutrition 2020; 61, 1787-1803.

  192. K Śliżewska, P Markowiak-Kopeć and W Śliżewska. The role of probiotics in cancer prevention. Cancers (Basel) 2020; 13(1), 20.

  193. ESS Tan, S Chin, MSP Sathapan, AD Dewi, F Amini, NA Bustami, PY Tan, YB Ho and CK Tan. Mental Health and the COVID-19 pandemic: Observational Evidence from Malaysia. International Journal of Environmental Research and Public Health 2023; 20(5), 4046.

  194. S Zhao, S Toniolo, A Hampshire and M Husain. Effects of COVID-19 on cognition and brain health. Trends Cogn Sci 2023; 27(11), 1053-67.

  195. L-H Cheng, Y-W Liu, C-C Wu, S Wang and Y-C Tsai. Psychobiotics in mental health, neurodegenerative and neurodevelopmental disorders. Journal of Food and Drug Analysis 2019; 27, 632-648.

  196. A Duarte, I Simões, C Cordeiro and PP Martins. Hidden role of gut microbiome in mental health. European Psychiatry 2022; 65, S695 - S.

  197. S Roy, S Banerjee, P Bhowmick and L Choudhury. Psychobiotics: Deciphering its role in neuropsychiatry. World Journal of Biology Pharmacy and Health Sciences 2023.

  198. H Sharma and JS Bajwa. Approach of probiotics in mental health as a psychobiotics. Archives of Microbiology 2021; 204.

  199. M Pandey, A Bhati, K Priya, KK Sharma and B Singhal. Precision Postbiotics and Mental Health: the Management of Post-COVID-19 Complications. Probiotics Antimicrob Proteins 2022; 14(3), 426-48.

  200. JD Braga, M Thongngam and T Kumrungsee. Gamma-aminobutyric acid as a potential postbiotic mediator in the gut–brain axis. NPJ Science of Food 2024; 8(1), 16.

  201. A Chudzik, A Orzyłowska, R Rola and GJ Stanisz. Probiotics, Prebiotics and postbiotics on mitigation of depression symptoms: modulation of the brain–gut–microbiome axis. Biomolecules 2021; 11(7), 1000.

  202. G Vinderola, ME Sanders and S Salminen. The concept of postbiotics. Foods 2022; 11(8), 1077.

  203. IM Theodorou, D Kapoukranidou, M Theodorou, JK Tsetis, AE Menni, G Tzikos, S Bareka, A Shrewsbury, G Stavrou and K Kotzampassi. Cosmeceuticals: A review of Clinical Studies Claiming to Contain Specific, Well-Characterized Strains of Probiotics or Postbiotics. Nutrients 2024; 16(15).

  204. A Kumar, KM Green and M Rawat. A Comprehensive Overview of Postbiotics with a Special Focus on Discovery Techniques and Clinical Applications. Foods 2024; 13(18).

  205. L-t Tao, H Lu, J Xiong, L Zhang, W-w Sun and X-f Shan. The application and potential of postbiotics as sustainable feed additives in aquaculture. Aquaculture 2024; 592, 741237.

  206. A Yousefvand, Q-H Pham, TM Ho, S Amiri, N Mäkelä-Salmi and PEJ Saris. Bifidobacterium animalis subsp. lactis BB12-derived postbiotic powders enhance antioxidant and physicochemical properties of low-fat yoghurt. Food and Bioprocess Technology 2024; 17(11), 4354-70.

  207. G Zavišić, S Ristić, S Petričević, D Janković and B Petković. Microbial contamination of food: probiotics and postbiotics as potential biopreservatives. Foods 2024; 13(16).

  208. S Sepordeh, AM Jafari, S Bazzaz, A Abbasi, R Aslani, S Houshmandi and AH Rad. Postbiotic as novel alternative agent or adjuvant for the common antibiotic utilized in the food industry. Curr Pharm Biotechnol 2024; 25(10), 1245-63.

  209. WW Chuah, JS Tan, SN Hazwani Oslan and P Bothi Raja. Enhancing food preservation with postbiotic metabolites γ-aminobutyric acid (GABA) and bacteriocin-like inhibitory substances (BLIS) produced by Lactobacillus brevis C23 co-cultures in plant-based medium. Prep Biochem Biotechnol 2024; 54(4), 514-25.

  210. S Sabahi, A Homayouni Rad, L Aghebati-Maleki, N Sangtarash, MA Ozma, A Karimi, H Hosseini and A Abbasi. Postbiotics as the new frontier in food and pharmaceutical research. Crit Rev Food Sci Nutr 2023; 63(26), 8375-402.

  211. D Morniroli, G Vizzari, A Consales, F Mosca and ML Giannì. Postbiotic Supplementation for children and newborn's health. Nutrients 2021; 13(3), 781.

  212. S Meruva, AB Singaraju, BP Vinjamuri, R Ternik and WC Stagner. Current state of minitablet product design: A review. Journal of Pharmaceutical Sciences 2024; 113(5), 1123-54.

  213. L Gargioni, D Fogli and P Baroni. A Systematic review on pill and medication dispensers from a human-centered perspective. Journal of Healthcare Informatics Research 2024; 8(2), 244-85.

  214. M Tarahi, S Tahmouzi, MR Kianiani, S Ezzati, S Hedayati and M Niakousari. Current innovations in the development of functional gummy candies. Foods 2023; 13(1).

  215. RG Singh, V Garcia-Campayo, JB Green, N Paton, JD Saunders, H Al-Wahsh, DC Crowley, ED Lewis, M Evans and M Moulin. Efficacy of a yeast postbiotic on cold/flu symptoms in healthy children: A randomized-controlled trial. Pediatric Research 2024; 96(7), 1739-1748.

  216. K Dey, M Sheth, S Anand, G Archana and S Raval. Daily consumption of galactooligosaccharide gummies ameliorates constipation symptoms, gut dysbiosis, degree of depression and quality of life among sedentary university teaching staff: A double-blind randomized placebo control clinical trial. Indian Journal of Gastroenterology 2023; 42(6), 839-48.

  217. R Arora, R Kaur, R Babbar, S Dhingra, AK Dhingra and AS Grewal. Evolving advances in the cosmetic use of probiotics and postbiotics: health, regulatory and marketing aspects. Curr Pharm Biotechnol 2024; 25(11), 1349-61.

  218. J Kim, YI Lee, S Mun, J Jeong, DG Lee, M Kim, H Jo, S Lee, K Han and JH Lee. Efficacy and safety of Epidermidibacterium keratini epi-7 derived postbiotics in skin aging: A Prospective Clinical Study. International Journal of Molecular Sciences 2023; 24(5).

  219. M Majeed, S Majeed, K Nagabhushanam, L Mundkur, HR Rajalakshmi, K Shah and K Beede. Novel topical application of a postbiotic, LactoSporin®, in mild to moderate acne: A Randomized, Comparative Clinical Study to Evaluate its Efficacy, Tolerability and Safety. Cosmetics 2020; 7(3), 70.

  220. DQ Wang, X Li, RY Zhang, C Yuan, B Yan, P Humbert and ZX Quan. Effects of investigational moisturizers on the skin barrier and microbiome following exposure to environmental aggressors: a randomized clinical trial and ex vivo analysis. Journal of clinical medicine 2023; 12(18).

  221. D Araújo, AR Silva, R Fernandes, P Serra, MM Barros, AM Campos, R Oliveira, S Silva, C Almeida and J Castro. Emerging approaches for mitigating biofilm-formation-associated infections in farm, wild, and companion animals. Pathogens 2024; 13(4).

  222. D Hernandez-Patlan, G Tellez-Isaias, X Hernandez-Velasco and B Solis-Cruz. Editorial: Technological strategies to improve animal health and production. Frontiers in veterinary science 2023; 10, 1206170.

  223. J Wang, S Li, Y Jian, J Song, J Zheng, D Zhou, Y Kong, SM Limbu, J Ye and Z Ding. Dietary postbiotics supplementation improves growth, survival rate, antioxidant capacity, non-specific immunity and gut health of juvenile oriental river prawn (Macrobrachium nipponense). Aquaculture Reports 2023; 33, 101771.

  224. Z Yu, Q Hao, SB Liu, QS Zhang, XY Chen, SH Li, C Ran, YL Yang, T Teame, Z Zhang and ZG Zhou. The positive effects of postbiotic (SWF concentration®) supplemented diet on skin mucus, liver, gut health, the structure and function of gut microbiota of common carp (Cyprinus carpio) fed with high-fat diet. Fish Shellfish Immunol 2023; 135, 108681.

  225. D Meng, Q Hao, Q Zhang, Z Yu, S Liu, Y Yang, C Ran, Z Zhang and Z Zhou. A compound of paraprobiotic and postbiotic derived from autochthonous microorganisms improved growth performance, epidermal mucus, liver and gut health and gut microbiota of common carp (Cyprinus carpio). Aquaculture 2023; 570, 739378.

  226. F Vicente, M Campo-Celada, M Menéndez-Miranda, J García-Rodríguez and A Martínez-Fernández. Effect of postbiotic supplementation on nutrient digestibility and milk yield during the transition period in dairy cows. Animals 2024; 14(16), 2359.

  227. A Gamage, R Gangahagedara, J Gamage, N Jayasinghe, N Kodikara, P Suraweera and O Merah. Role of organic farming for achieving sustainability in agriculture. Farming System 2023; 1(1), 100005.

  228. F Goulet, A Aulagnier and E Fouilleux. Moving beyond pesticides: Exploring alternatives for a changing food system. Environmental Science & Policy 2023; 147, 177-87.

  229. N khani, G Noorkhajavi, RH Reziabad, AH Rad and M Ziavand. Postbiotics as Potential Detoxification Tools for Mitigation of Pesticides. Probiotics and Antimicrobial proteins 2024; 16(4), 1427-39.

  230. T Janakiev, K Kruščić and I Dimkić. Secondary metabolites of Pseudomonas and Bacillus species in plant disease management. Microbiology (Mikrobiologija) 2023; 44(1).

  231. A Manikandan, R Anandham, I Johnson, R Krishnamoorthy, M Senthilkumar, R Raghu, NO Gopal and PK Mukherjee (2023) Bacillus and Streptomyces for management of biotic stresses in plants for sustainable agriculture. In: Chhabra S, Prasad R, Maddela NR, Tuteja N, editors. Plant microbiome for plant productivity and sustainable Agriculture. Singapore: Springer Nature Singapore; p. 263-88.

  232. H Sharafi, E Divsalar, Z Rezaei, SQ Liu and M Moradi. The potential of postbiotics as a novel approach in food packaging and biopreservation: a systematic review of the latest developments. Crit Rev Food Sci Nutr 2024; 64(33), 12524-54.

  233. D Liang, F Wu, D Zhou, B Tan and T Chen. Commercial probiotic products in public health: current status and potential limitations. Crit Rev Food Sci Nutr 2024; 64(19), 6455-76.

  234. R Waheed, AZ Farooq and L Asma (2024) Regulatory Considerations for Microbiome-Based Therapeutics. In: Khurshid M, Akash MSH, editors. human microbiome: techniques, strategies, and therapeutic potential. Singapore: Springer Nature Singapore; p. 657-89.

  235. S Salminen, MC Collado, A Endo, C Hill, S Lebeer, EMM Quigley, ME Sanders, R Shamir, JR Swann, H Szajewska and G Vinderola. The International Scientific Association of Probiotics and Prebiotics (ISAPP) consensus statement on the definition and scope of postbiotics. Nature Reviews Gastroenterology & Hepatology 2021; 18(9), 649-667.

  236. V Gabriel. Postbiotics: A global perspective on regulatory progress. (n.d.) [Available from: https://isappscience.org/postbiotics-a-global-perspective-on-regulatory-progress

  237. Regulation (EU) 2015/2283 of the European Parliament and of the Council of 25 November 2015 on novel foods, amending Regulation (EU) No 1169/2011 of the European Parliament and of the Council and repealing Regulation (EC) No 258/97 of the European Parliament and of the Council and Commission Regulation (EC) No 1852/2001 (Text with EEA relevance), 2015.

  238. SS Sawant, HY Park, EY Sim, HS Kim and HS Choi. Microbial fermentation in food: Impact on functional properties and nutritional enhancement: A review of recent developments. Fermentation 2025; 11(1), 15.

  239. T Li, X Liu, H Xiang, H Zhu, X Lu and B Feng. Two-phase fermentation systems for microbial production of plant-derived terpenes. Molecules 2024; 29(5), 1127.

  240. N Hosseinzadeh, A Asqardokht-Aliabadi, V Sarabi-Aghdam, N Hashemi, PR Dogahi, N Sarraf-Ov and A Homayouni-Rad. Antioxidant properties of postbiotics: an overview on the analysis and evaluation methods. Probiotics and Antimicrobial proteins 2024, 1-19.

  241. N Kumar, JS Bharat, A Kumar and V Jaitak. Recent advancement in mass based plant metabolomics: techniques, tools, and analytical approaches. Phytochemistry Reviews 2024, 1-38.

  242. F Ramazanidoroh, M Hosseininezhad, D Shahrampour and X Wu. Edible packaging as a functional carrier of prebiotics, probiotics, and postbiotics to boost food safety, quality, and shelf life. Probiotics and Antimicrobial proteins 2024; 16(4), 1327-1347.

  243. H Sharafi, E Divsalar, Z Rezaei, S-Q Liu and M Moradi. The potential of postbiotics as a novel approach in food packaging and biopreservation: a systematic review of the latest developments. Critical Reviews in Food Science and Nutrition 2024; 64(33), 12524-12554.