Start Bootstrap Logo
Trends Routine Res. 2026; 1(2): 30

การพัฒนาระบบฐานข้อมูลสารเคมีในรูปแบบโปรแกรมประยุกต์บนเว็บเพื่อสนับสนุนการบริหารจัดการความปลอดภัยในห้องปฏิบัติการ: กรณีศึกษา คณะทันตแพทยศาสตร์ มหาวิทยาลัยขอนแก่น


พิบูรณ์ เหง้าณี* และ ปรดา เพชรสุก


งานวิจัย บัณฑิตศึกษา และวิเทศสัมพันธ์ คณะทันตแพทยศาสตร์ มหาวิทยาลัยขอนแก่น อำเภอเมือง จังหวัดขอนแก่น 40002


(*อีเมลผู้ประพันธ์บรรณกิจ: [email protected])


Received: 19 January 2026, Revised: 6 February 2026, Accepted: 16 February 2026, Published: 16 February 2026


บทคัดย่อ

การบริหารจัดการข้อมูลสารเคมีที่มีประสิทธิภาพเป็นปัจจัยสำคัญต่อการดำเนินงานด้านความปลอดภัยในห้องปฏิบัติการ อย่างไรก็ตาม การจัดเก็บข้อมูลในรูปแบบเอกสารยังมีข้อจำกัดด้านความเป็นปัจจุบัน และความรวดเร็วในการเข้าถึงข้อมูล โดยเฉพาะในสถานการณ์ที่ต้องใช้ข้อมูลเพื่อการประเมินความเสี่ยง หรือการตอบโต้เหตุฉุกเฉิน การวิจัยนี้มีวัตถุประสงค์เพื่อพัฒนาระบบฐานข้อมูลสารเคมีด้วยโปรแกรมประยุกต์บนเว็บสำหรับบริหารจัดการข้อมูลสารเคมีของห้องปฏิบัติการวิจัย คณะทันตแพทยศาสตร์ มหาวิทยาลัยขอนแก่น ให้สอดคล้องกับเกณฑ์มาตรฐานความปลอดภัยห้องปฏิบัติการ (ESPReL) ด้านการจัดการข้อมูลสารเคมี และเพื่อประเมินประสิทธิภาพการลดระยะเวลาปฏิบัติงานระหว่างการจัดการข้อมูลด้วยระบบเดิม และระบบที่พัฒนาขึ้น การวิจัยนี้ประยุกต์ใช้รูปแบบการพัฒนาระบบ (SDLC) ร่วมกับเกณฑ์มาตรฐาน ESPReL องค์ประกอบที่ 2 ข้อ 2.1 เรื่องระบบบันทึกข้อมูล และสารบบสารเคมี โดยสำรวจข้อมูลสารเคมีจากห้องปฏิบัติการวิจัย จำนวน 4 ห้อง พัฒนาระบบด้วยภาษาพีเอชพี และฐานข้อมูลมายเอสคิวแอล ประเมินประสิทธิภาพของระบบโดยเปรียบเทียบระยะเวลาปฏิบัติงานของเจ้าหน้าที่ความปลอดภัย (LSO) ระหว่างระบบเดิม และระบบที่พัฒนาขึ้นในสามกระบวนการทำงาน ได้แก่ 1. การค้นหาข้อมูล และเอกสารข้อมูลความปลอดภัยสารเคมี 2. การตรวจสอบสถานะ และวันหมดอายุของสารเคมี และ 3. การจัดทำรายงานสถานะสารเคมี ผลการวิจัยพบว่าระบบที่พัฒนาขึ้นมีความสอดคล้องกับเกณฑ์มาตรฐาน ESPReL ทั้ง 8 หัวข้อ และสามารถลดระยะเวลาการปฏิบัติงานลงได้อย่างมีนัยสำคัญทางสถิติที่ระดับ .05 โดยมีร้อยละของเวลาที่ลดลงในแต่ละกระบวนการทดสอบ เท่ากับ 69.00, 85.38 และ 89.93 ตามลำดับ ซึ่งช่วยเพิ่มประสิทธิภาพการจัดการข้อมูลสารเคมี และความปลอดภัยในห้องปฏิบัติการ อีกทั้งสามารถประยุกต์ใช้ในหน่วยงานอื่นที่มีการบริหารจัดการสารเคมีในลักษณะเดียวกันได้


คำสำคัญ: ระบบฐานข้อมูลสารเคมี; โปรแกรมประยุกต์บนเว็บ; การจัดการข้อมูลสารเคมี; ESPReL; ความปลอดภัยของห้องปฏิบัติการ


Development of a Web Application Chemical Database System for Laboratory Safety Management: A Case Study of the Faculty of Dentistry, Khon Kaen University


Piboon Ngaonee* and Porada Phetsuk


Division of Research, Graduate Studies and International Affairs, Faculty of Dentistry, Mueang District,

Khon Kaen 40002, Thailand


(*Corresponding author’s e-mail: [email protected])


Abstract

Effective chemical data management is crucial for laboratory safety. However, storing information in document form can delay timely access, especially during risk assessment or emergency response. This research aims to develop a web-based chemical database system for research laboratories at the Faculty of Dentistry, Khon Kaen University. Specifically, the study seeks to (1) develop a system that complies with Laboratory Safety Standards (ESPReL) for chemical data management, and (2) evaluate the time efficiency of the chemical database system by comparing the operating times between the old system and the developed system. The research followed the System Development Life Cycle (SDLC) and referenced the ESPReL, component 2, item 2.1. Chemical data was collected from four research laboratories, and the system was built with PHP and MySQL to meet all eight requirements. To measure effectiveness, the working hours of laboratory safety officers were compared before and after the system was introduced. The system allows users to search for chemical information and safety data sheets (SDS), check chemical status and expiration dates, and prepare chemical status reports. The results showed that the system with all eight ESPReL criteria achieved 100% compliance. The system also significantly reduced operational time at the 0.05 level. Time reductions for each process were 69.00%, 85.38%, and 89.93%, respectively. This research shows that the developed chemical database system supports the management of chemical data, ensures effective laboratory safety operations, and can be applied in educational institutions or other organizations that manage chemicals.


Keywords: Chemical database system; Chemical data management; Web application; ESPReL; Laboratory safety



บทนำ

ระบบฐานข้อมูลสารเคมี หรือสารบบสารเคมี (Chemical Inventory) เป็นองค์ประกอบสำคัญของการบริหารจัดการด้านความปลอดภัยในห้องปฏิบัติการเนื่องจากเป็นเครื่องมือหลักในการบันทึก ติดตาม และบริหารจัดการข้อมูลอย่างเป็นระบบ ซึ่งสอดคล้องกับข้อกำหนดของการประเมินความปลอดภัยห้องปฏิบัติการ (ESPReL Checklist) องค์ประกอบที่ 2 ด้านการจัดการข้อมูลสารเคมี (ข้อ 2.1) ที่กำหนดให้ห้องปฏิบัติการต้องมีระบบสารบบสารเคมีที่เป็นปัจจุบัน เพื่อสนับสนุนการดำเนินงานด้านความปลอดภัยอย่างมีประสิทธิภาพ (โครงการยกระดับมาตรฐานความปลอดภัยห้องปฏิบัติการวิจัยในประเทศไทย, 2555; สำนักงานการวิจัยแห่งชาติ, 2558) การมีข้อมูลที่ถูกต้อง และเป็นปัจจุบันจึงถือเป็นรากฐานสำคัญของการบริหารจัดการความเสี่ยง และการบ่งชี้อันตราย โดยเฉพาะกับสารเคมีที่ มีความเป็นพิษสูง หรือสารที่อาจก่อให้เกิดอันตรายร้ายแรงต่อผู้ปฏิบัติงาน (Payne et al., 2020)

อย่างไรก็ตาม ในปัจจุบันหลายหน่วยงานยังคงประสบปัญหาจากการจัดเก็บข้อมูลในรูปแบบเอกสาร ซึ่งส่งผลให้การเข้าถึงข้อมูล และการกำกับดูแลด้านความปลอดภัยดำเนินไปได้อย่างล่าช้า (Gardella et al., 2024; Qin et al., 2022; จำรูญ จันทร์กุญชร และคณะ, 2568) จากสภาพปัญหาดังกล่าว แนวทางการพัฒนาระบบบริหารจัดการสารเคมีในปัจจุบันจึงมุ่งเน้นการนำเทคโนโลยีสารสนเทศมาประยุกต์ใช้อย่างต่อเนื่องเพื่อเพิ่มประสิทธิภาพการจัดการข้อมูล เช่น สุภัค ภู่ภูมิรัตน์ (2561) รายงานการพัฒนาเครื่องมือช่วยวิเคราะห์ และจัดทำรายงานด้านความปลอดภัยในการเก็บรักษาสารเคมี โดยใช้โปรแกรมไมโครซอฟต์เอ็กเซล (Microsoft Excel) ร่วมกับการเขียนชุดคำสั่งด้วยภาษาวิชวลเบสิก (Visual Basic for Applications; VBA) ขณะที่ศูนย์ความปลอดภัย อาชีวอนามัย และสิ่งแวดล้อม จุฬาลงกรณ์มหาวิทยาลัย (2563) ได้พัฒนาระบบบันทึก และจัดเก็บข้อมูลสารเคมี และของเสียในรูปแบบออนไลน์เพื่อสนับสนุนการเข้าถึงข้อมูล และการติดตามสถานะ นอกจากนี้ จรรยา ชื่นอารมณ์ (2565) ยังได้รายงานถึงการพัฒนาสารบบข้อมูลสารเคมีด้วยโปรแกรมไมโครซอฟต์แอคเซส (Microsoft Access) เพื่อควบคุมการใช้สารเคมีตามมาตรฐาน ESPReL และลดขั้นตอนการเบิกจ่ายสารเคมี ซึ่งสอดคล้องกับแนวคิด


ของ D’Souza et al. (2017) ที่ชี้ให้เห็นว่าระบบฐานข้อมูลออนไลน์ไม่เพียงแต่ช่วยเพิ่มความสามารถในการติดตาม และการตรวจสอบย้อนกลับข้อมูล (Traceability) แต่ยังเป็นรากฐานสำคัญในการควบคุมความเสี่ยง และส่งเสริมการ ใช้ทรัพยากรร่วมกันภายในองค์กรให้เกิดประโยชน์สูงสุด เช่นเดียวกับการศึกษาของ Payne et al. (2020) และ Santos et al. (2011) ที่ได้พัฒนาระบบในรูปแบบโปรแกรมประยุกต์บนเว็บเพื่อยกระดับความปลอดภัย และความคล่องตัวในการบริหารจัดการคลังสารเคมี ซึ่งสอดรับกับ งานของ จำรูญ จันทร์กุญชร และคณะ (2568) ที่ยืนยันว่าการพัฒนาระบบด้วยโปรแกรมประยุกต์บนเว็บโดยใช้ภาษาพีเอชพี (PHP) และระบบจัดการฐานข้อมูลมายเอสคิวแอล (MySQL) ซึ่งสามารถลดระยะเวลาการดำเนินงาน และสนับสนุนการบริหารจัดการองค์ประกอบด้านความปลอดภัย ทั้งข้อมูลสารเคมี และเวลาปฏิบัติงานของบุคลากรได้อย่างมีประสิทธิภาพ

ในบริบทของห้องปฏิบัติการวิจัย คณะทันตแพทยศาสตร์ มหาวิทยาลัยขอนแก่น ซึ่งประกอบด้วยห้องปฏิบัติการ จำนวน 4 ห้อง ที่มีการใช้งานสารเคมีเป็นจำนวนมากในการสนับสนุนการเรียนการสอน และการวิจัย ผู้วิจัยในฐานะเจ้าหน้าที่ความปลอดภัยประจำห้องปฏิบัติการ (Laboratory Safety Officer: LSO) ซึ่งมีหน้าที่รับผิดชอบโดยตรงในการกำกับดูแลด้านความปลอดภัย และการบริหารจัดการข้อมูลสารเคมี พบว่าการจัดเก็บข้อมูลสารเคมีของแต่ละห้องปฏิบัติการยังมีลักษณะแยกส่วน ส่งผลให้การรวบรวมข้อมูลเพื่อจัดทำรายงาน การติดตามสถานะสารเคมี และการเข้าถึงเอกสารข้อมูลความปลอดภัยของสารเคมี (Safety Data Sheet: SDS) ขาดประสิทธิภาพ และมีความล่าช้า จากสภาพปัญหานี้ ผู้วิจัยจึงมีแนวคิดในการพัฒนาระบบฐานข้อมูลสารเคมีในรูปแบบโปรแกรมประยุกต์บนเว็บ เพื่อบูรณาการสารบบสารเคมี (Chemical Inventory) และเอกสารข้อมูลความปลอดภัย (SDS) เข้าด้วยกัน โดยมีเป้าหมายเพื่อสร้างฐานข้อมูลที่มีความครบถ้วนสมบูรณ์ ครอบคลุมฟังก์ชันทั้งการสืบค้น การติดตามสถานะ และการจัดทำรายงานสารสนเทศอัตโนมัติที่พร้อมรองรับการตรวจประเมิน อันจะเป็นกลไกสำคัญในการยกระดับมาตรฐานความปลอดภัยห้องปฏิบัติการสู่มาตรฐาน ESPReL อย่างเป็นรูปธรรม


วัตถุประสงค์การศึกษา

1. เพื่อพัฒนาระบบฐานข้อมูลสารเคมีในรูปแบบโปรแกรมประยุกต์บนเว็บ (Web application) สำหรับบริหารจัดการข้อมูลสารเคมีของห้องปฏิบัติการวิจัย คณะทันตแพทยศาสตร์ มหาวิทยาลัยขอนแก่น ให้สอดคล้องกับเกณฑ์มาตรฐานความปลอดภัยห้องปฏิบัติการ (ESPReL) ด้านการจัดการข้อมูลสารเคมี

2. เพื่อประเมินประสิทธิภาพการลดระยะเวลาปฏิบัติงานระหว่างการจัดการข้อมูลด้วยระบบเดิม และระบบที่พัฒนาขึ้น


วิธีการศึกษา

ขอบเขตการศึกษา

ผู้วิจัยได้กำหนดขอบเขตของการศึกษา โดยแบ่งออกเป็น 3 ด้าน ดังนี้

1. ขอบเขตด้านระบบ

ผู้วิจัยพัฒนาระบบด้วยโปรแกรมประยุกต์บนเว็บ (Web Application) โดยใช้ภาษาพีเอชพี (PHP) ร่วมกับระบบจัดการฐานข้อมูลมายเอสคิวแอล (MySQL)


2. ขอบเขตด้านเนื้อหา

ครอบคลุมฟังก์ชันการทำงานหลักของระบบ 3 ส่วน ประกอบด้วย (1) การจัดการผู้มีสิทธิ์ใช้งาน ได้แก่ เจ้าหน้าที่ความปลอดภัยประจำห้องปฏิบัติการ (LSO) (2) การจัดการข้อมูลสารเคมี ได้แก่ การจัดการสารเคมี (เพิ่ม ลบ และแก้ไขข้อมูล) หน้าสรุปข้อมูลสารเคมี (Dashboard) การสืบค้นข้อมูลสารเคมี (3) การจัดทำรายงานข้อมูลสารเคมี ได้แก่ การส่งออกข้อมูลสารเคมี (Data Export)


3. ขอบเขตด้านพื้นที่

ประกอบด้วย ห้องปฏิบัติการวิจัย จำนวน 4 ห้อง ได้แก่ ห้องปฏิบัติการวิจัยเซลล์พันธุศาสตร์ ห้องปฏิบัติการวิจัยจุลชีววิทยา ห้องปฏิบัติการวิจัยอณูชีววิทยา และห้องปฏิบัติการวิจัยชีววัสดุ คณะทันตแพทยศาสตร์ มหาวิทยาลัยขอนแก่น

ผู้วิจัยประยุกต์ใช้วงจรการพัฒนาระบบ (Software Development Life Cycle: SDLC) (จำรูญ จันทร์กุญชร และคณะ, 2568; สุภัค ภู่ภูมิรัตน์, 2561) มาใช้ในการพัฒนาระบบ โดยมีรายละเอียดดังต่อไปนี้

3.1 การวางแผน (Planning) ศึกษาข้อกำหนดของแบบประเมินมาตรฐานความปลอดภัยของห้องปฏิบัติการ (ESPReL Checklist) องค์ประกอบที่ 2 ด้านการจัดการข้อมูลสารเคมี ข้อ 2.1 ระบบบันทึกข้อมูล และสารบบสารเคมี พร้อมทั้งดำเนินการสำรวจและรวบรวมรายการสารเคมีจากเอกสาร และแฟ้มข้อมูลของห้องปฏิบัติการวิจัยทั้ง 4 ห้อง เพื่อเตรียมข้อมูลสำหรับนำเข้าสู่ระบบ

3.2 การวิเคราะห์ (Analysis) วิเคราะห์สภาพปัญหา และอุปสรรคจากกระบวนการปฏิบัติงานจริงในปัจจุบันของเจ้าหน้าที่ความปลอดภัยประจำห้องปฏิบัติการ (LSO) เพื่อนำมากำหนดคุณลักษณะของระบบให้สามารถบริหารจัดการข้อมูลสารเคมีได้อย่างมีประสิทธิภาพ และสอดคล้องกับเกณฑ์มาตรฐาน ESPReL

3.3 การออกแบบ และพัฒนาระบบ (Design and Development) ออกแบบฟังก์ชันการทำงานของระบบให้สอดคล้องกับกระบวนการทำงานของเจ้าหน้าที่ความปลอดภัยประจำห้องปฏิบัติการ (LSO) ได้แก่ การจัดการข้อมูลสารเคมี (การเพิ่ม การลบ และการแก้ไขข้อมูล) การสืบค้นข้อมูลสารเคมี การตรวจสอบสถานะของสารเคมี การจัดทำรายงาน และการตรวจประเมินด้านความปลอดภัย ในส่วนของการพัฒนาระบบ ได้จัดทำในรูปแบบโปรแกรมประยุกต์บนเว็บ (Web Application) โดยใช้ภาษาพีเอชพี (PHP) ร่วมกับระบบจัดการฐานข้อมูลมายเอสคิวแอล (MySQL) สำหรับจัดเก็บข้อมูล พร้อมกำหนดสิทธิ์การเข้าถึงของผู้ใช้งาน และออกแบบการแสดงผลหน้าสรุปข้อมูลสารเคมี (Dashboard)

3.4 การทดสอบการทำงานของระบบ (Testing) ดำเนินการทดสอบระบบฐานข้อมูลสารเคมีที่พัฒนาขึ้น เพื่อให้มั่นใจได้ว่าระบบสามารถแสดงผล และประมวลผลได้สอดคล้องตามข้อกำหนดของมาตรฐาน ESPReL โดยการประเมินความสอดคล้องจะอ้างอิงตามเกณฑ์ ESPReL Checklist ซึ่งกำหนดเกณฑ์การประเมินความสอดคล้องออกเป็น 3 ระดับ ได้แก่ “สอดคล้อง” หมายถึง มีการปฏิบัติหรือมีองค์ประกอบครบถ้วนตามเกณฑ์ (ผลการประเมินเป็น “ใช่”) “สอดคล้องบางส่วน” หมายถึง มีการปฏิบัติหรือ มีองค์ประกอบเพียงบางส่วน หรือข้อมูลยังไม่เป็นปัจจุบันตามข้อกำหนด และ “ไม่สอดคล้อง” หมายถึง ยังไม่มีการปฏิบัติหรือไม่มีองค์ประกอบตามเกณฑ์ (ผลการประเมินเป็น “ไม่ใช่”) (สำนักงานคณะกรรมการวิจัยแห่งชาติ, 2558) โดยกำหนดกรอบการทดสอบครอบคลุม 3 ด้าน ดังนี้

1. การทดสอบฟังก์ชันการทำงาน เป็นทดสอบความถูกต้องของฟังก์ชันการจัดการข้อมูลสารเคมี และการสืบค้นข้อมูล รวมถึงการนำเข้าไฟล์เอกสาร SDS ในรูปแบบ PDF (Portable Document Format) และความสามารถในการเรียกดู หรือดาวน์โหลดเอกสารเพื่อรองรับสถานการณ์ฉุกเฉิน พร้อมทั้งตรวจสอบการแสดงผลให้เหมาะสมกับขนาดหน้าจอของอุปกรณ์ที่ใช้งาน (Responsive Web Design)

2. การทดสอบความถูกต้องของข้อมูล ตรวจสอบความถูกต้อง และความสอดคล้องของข้อมูลที่จัดเก็บ และประมวลผลในฐานข้อมูล เพื่อลดความคลาดเคลื่อนของข้อมูลที่อาจส่งผลต่อการบริหารจัดการ

3. การทดสอบความปลอดภัยของระบบ เป็นการทดสอบระบบยืนยันตัวตน และการตรวจสอบสิทธิ์การใช้งาน เพื่อป้องกันการเข้าถึงข้อมูลโดยไม่ได้รับอนุญาต และการตัดการเชื่อมต่ออัตโนมัติเมื่อไม่มีการใช้งาน

3.5 การติดตั้ง และใช้งานระบบ (Implementation) ติดตั้งระบบบนเครื่องแม่ข่าย (Web Server) ของห้องปฏิบัติการวิจัย คณะทันตแพทยศาสตร์ มหาวิทยาลัยขอนแก่น และเปิดสิทธิ์การใช้งานให้เจ้าหน้าที่ความปลอดภัยประจำห้องปฏิบัติการใช้ในการบริหารจัดการข้อมูลสารเคมี


การประเมินประสิทธิภาพของระบบฐานข้อมูลสารเคมี

การวิจัยนี้ประเมินประสิทธิภาพของระบบฐานข้อมูลสารเคมีผ่านเจ้าหน้าที่ความปลอดภัยประจำห้องปฏิบัติการ (LSO) ซึ่งเป็นผู้มีความเชี่ยวชาญในกระบวนการจัดการสารเคมี โดยกำหนดให้ผู้ประเมินรายเดิมเป็นผู้ปฏิบัติงานทั้งในระบบเดิม และระบบที่พัฒนาขึ้น เพื่อควบคุมความสม่ำเสมอของทักษะการใช้งาน และลดความคลาดเคลื่อนจากความแตกต่างระหว่างบุคคล

การประเมินครอบคลุม 3 กระบวนการหลัก ได้แก่ 1. การสืบค้นข้อมูลสารเคมี 2. การตรวจสอบสถานะ และวันหมดอายุ และ 3. การรวบรวม และส่งออกข้อมูลเพื่อจัดทำรายงาน โดยกำหนดจุดเริ่มต้น และจุดสิ้นสุดของเวลาอย่างชัดเจน คือเริ่มนับเวลาเมื่อมีการป้อนคำสั่งเข้าสู่ระบบ และสิ้นสุดเมื่อระบบแสดงผลลัพธ์เสร็จสิ้น ทั้งนี้ได้ทำการทดสอบซ้ำกระบวนการละ 3 ครั้งเพื่อหาค่าเฉลี่ยของระยะเวลาปฏิบัติงาน นำผลระยะเวลาเฉลี่ยมาคำนวณร้อยละของเวลาที่ลดลงตามแนวทางของสมเกียรติ อับดุลเลาะ และอรรถกร เก่งพล (2559) โดยใช้สูตรการคำนวณ


(เวลาเฉลี่ยระบบเดิม เวลาเฉลี่ยระบบใหม่)

*100

(1)

เวลาเฉลี่ยระบบเดิม




การวิเคราะห์ข้อมูล

วิเคราะห์ข้อมูลด้วยสถิติเชิงพรรณนา (Descriptive Statistics) เพื่อหาค่าเฉลี่ย และส่วนเบี่ยงเบนมาตรฐานของระยะเวลาการปฏิบัติงาน และใช้สถิติอ้างอิง Paired t-test เพื่อเปรียบเทียบความแตกต่างของระยะเวลาการปฏิบัติงานระหว่างระบบเดิม และระบบที่พัฒนาขึ้น โดยกำหนดระดับนัยสำคัญทางสถิติที่ 0.05


ผลการศึกษา

1. ผลการพัฒนาระบบฐานข้อมูลสารเคมี

จากการประเมินระบบบันทึกข้อมูล และสารบบสารเคมีของห้องปฏิบัติการวิจัยโดยใช้แบบประเมินมาตรฐานความปลอดภัยของห้องปฏิบัติการ (ESPReL Checklist) เฉพาะองค์ประกอบที่ 2 ข้อ 2.1 เรื่องระบบบันทึกข้อมูล และสารบบสารเคมี ซึ่งประกอบด้วยข้อกำหนดย่อยจำนวน 8 ข้อ ร่วมกับการสำรวจข้อมูลสารเคมีจากห้องปฏิบัติการวิจัย จำนวน 4 ห้อง พบว่ามีสารเคมีอยู่ในความครอบครองทั้งหมด 320 รายการ โดยจำแนกเป็นสารเคมีที่หมดอายุจำนวน 260 รายการ คิดเป็นร้อยละ 81.25 และสารเคมีที่ยังไม่หมดอายุจำนวน 60 รายการ คิดเป็นร้อยละ 18.75 ผลการประเมินระบบเดิมพบว่า ระบบบันทึกข้อมูล และสารบบสารเคมีของห้องปฏิบัติการยังมีความไม่สอดคล้อง หรือสอดคล้องเพียงบางส่วนกับข้อกำหนดตาม ESPReL Checklist โดยเฉพาะในด้านความครบถ้วนของข้อมูล การสืบค้นข้อมูล และการเข้าถึงเอกสารข้อมูลความปลอดภัยของสารเคมี จากผลการประเมินดังกล่าว ผู้วิจัยจึงนำ ESPReL Checklist มาใช้เป็นกรอบในการออกแบบ และพัฒนาฟังก์ชันการทำงานของระบบฐานข้อมูลสารเคมี โดยรายละเอียดของข้อกำหนด สภาพปัญหา และฟังก์ชันการทำงานของระบบที่พัฒนาขึ้น แสดงไว้ในตารางที่ 1 ทั้งนี้ระบบฐานข้อมูลสารเคมีได้รับการพัฒนาในรูปแบบโปรแกรมประยุกต์บนเว็บ โดยใช้ภาษาพีเอชพี ร่วมกับระบบจัดการฐานข้อมูลมายเอสคิวแอล เพื่อให้สอดคล้องกับเกณฑ์มาตรฐาน ESPReL และออกแบบโครงสร้างของระบบให้ครอบคลุมกระบวนการจัดการข้อมูลสารเคมีอย่างเป็นระบบ ดังแสดงในภาพที่ 1 นอกจากนี้ยังได้มีการกำหนดมาตรการด้านความปลอดภัยของระบบ โดยกำหนดให้มีการจัดการสิทธิ์การเข้าถึงข้อมูล เพื่อจำกัดการเข้าถึงเฉพาะเจ้าหน้าที่ความปลอดภัยประจำห้องปฏิบัติการ (LSO) ดังแสดงในภาพที่ 2


ตารางที่ 1 ผลการวิเคราะห์สภาพปัญหาจากระบบบันทึกข้อมูลสารเคมี และสารบบสารเคมีเดิม ความสอดคล้องกับข้อกำหนด และฟังก์ชันของระบบฐานข้อมูลสารเคมีที่พัฒนา

ข้อกำหนด

ESPReL Checklist

สภาพปัญหา

ความสอดคล้องกับข้อกำหนด

ฟังก์ชันการทำงานของระบบ

ระบบบันทึกข้อมูล




รหัสภาชนะบรรจุ

ขาดระบบบันทึกรหัสภาชนะ จึงไม่สามารถติดตามข้อมูลแยกรายการได้

สอดคล้องบางส่วน

ระบบบันทึกรหัสภาชนะบรรจุเพื่อการติดตามสารเคมีรายขวด

ชื่อสารเคมี

ข้อมูลขาดรูปแบบมาตรฐาน และไม่มีระบบจัดการเอกสาร SDS

สอดคล้องบางส่วน

ระบบจัดเก็บ และเรียกดูเอกสาร SDS แยกรายการ

CAS No.

ระบุชนิดสารเคมีคลาดเคลื่อน เนื่องจากขาดระบบรหัส CAS No.

ไม่สอดคล้อง

ระบบบันทึก CAS No. เพื่อเพิ่มความถูกต้องของข้อมูล

ประเภทความเป็นอันตราย

ขาดการระบุประเภทความเป็นอันตรายของสารเคมี

ไม่สอดคล้อง

ระบบแสดงประเภทความเป็นอันตรายแยกรายการ

ปริมาณสารเคมีคงเหลือในขวด

ไม่สามารถติดตามปริมาณคงเหลือของสารเคมีแยกรายการ

สอดคล้องบางส่วน

ระบบบันทึก และปรับปรุงข้อมูลปริมาณสารเคมีคงเหลือ

สถานที่จัดเก็บสารเคมี

สถานที่จัดเก็บไม่ชัดเจน ส่งผลให้ตรวจสอบข้อมูลได้ยาก

สอดคล้องบางส่วน

ระบุสถานที่จัดเก็บแยกตามห้องปฏิบัติการ และตู้จัดเก็บ

สารบบสารเคมี

(Chemical inventory)




มีการบันทึกข้อมูลการนำเข้า

ขาดข้อมูลการนำเข้า ทำให้ไม่สามารถทวนสอบแหล่งที่มา และผู้ครอบครองได้

ไม่สอดคล้อง

บันทึกนำเข้า พร้อมแจ้งเตือนหมดอายุล่วงหน้า

มีการบันทึกข้อมูลการจ่ายออก

ขาดระบบบันทึกการจ่ายออก และการติดตามปริมาณการใช้งาน

ไม่สอดคล้อง

บันทึกข้อมูลการใช้งานและปรับปรุงยอดคงเหลือ

หมายเหตุ: สอดคล้อง หมายถึง มีการปฏิบัติ หรือมีองค์ประกอบครบถ้วนตามเกณฑ์ ESPReL Checklist (ผลเป็น “ใช่”) สอดคล้องบางส่วน หมายถึง มีการปฏิบัติเพียงบางส่วน หรือข้อมูลยังไม่เป็นปัจจุบันตามข้อกำหนด ไม่สอดคล้อง หมายถึง ยังไม่มีการปฏิบัติหรือไม่มีองค์ประกอบตามเกณฑ์ (ผลเป็น “ไม่ใช่”) (สำนักงานคณะกรรมการวิจัยแห่งชาติ, 2558)


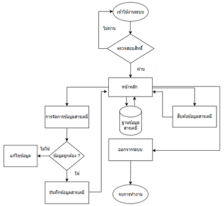
ภาพที่ 1 ผังงานแสดงขั้นตอนการทำงานของระบบฐานข้อมูลสารเคมี


ภาพที่ 2 หน้าเข้าสู่การใช้งานระบบฐานข้อมูลสารเคมี


เมื่อเข้าสู่ระบบฐานข้อมูลสารเคมี ผู้ใช้งานจะพบกับหน้าสรุปข้อมูลสารเคมี (Dashboard) ซึ่งใช้สำหรับแสดงภาพรวมของข้อมูลสารเคมีทั้งหมดในระบบ ดังแสดงในภาพที่ 3 โดย Dashboard จะประกอบด้วย 3 ส่วนสำคัญ ได้แก่ 1. ส่วนสรุปข้อมูลสารเคมี ซึ่งทำหน้าที่ประมวลผล และแสดงภาพรวมของสถานะสารเคมีจากห้องปฏิบัติการทั้ง 4 ห้อง โดยแสดงข้อมูลจำนวนสารเคมีทั้งหมด สารเคมีที่ยังไม่หมดอายุ สารเคมีที่หมดอายุแล้ว และสารเคมีที่ใกล้ จะหมดอายุในแต่ละเดือน 2. ส่วนเครื่องมือสืบค้นข้อมูล ซึ่ง จะช่วยให้ผู้ใช้งานสามารถเข้าถึงข้อมูลสารเคมีที่ต้องการได้อย่างรวดเร็ว โดยระบบจะทำการกรองข้อมูลตามเงื่อนไข ที่กำหนด และแสดงผลลัพธ์ในรูปแบบตารางรายการสารเคมี และ 3. ตารางแสดงรายละเอียดสารเคมี ซึ่งแสดงรายชื่อสารเคมีทั้งหมดที่จัดเก็บอยู่ในระบบ พร้อมระบุรายละเอียดของสารเคมีแต่ละรายการ

นอกจากนี้ ระบบยังมีฟังก์ชันสนับสนุนการปฏิบัติงานของผู้ใช้งานในด้านการจัดการ และบริหารข้อมูลสารเคมี ได้แก่ หน้าแสดงรายการสารเคมีที่อยู่ในความครอบครองของแต่ละห้องปฏิบัติการ ดังแสดงในภาพที่ 4 ซึ่งช่วยให้สามารถติดตามสถานะของสารเคมีในแต่ละห้องปฏิบัติการได้อย่างชัดเจน ระบบรองรับฟังก์ชันการสืบค้นข้อมูลสารเคมีจากฐานข้อมูล ดังแสดงในภาพที่ 5 พร้อมทั้งฟังก์ชันการส่งออกข้อมูลสารเคมี (Data Export) เพื่อนำข้อมูลไปใช้ในการจัดทำรายงาน หรือประกอบการตรวจประเมินด้านความปลอดภัยจากหน่วยรับรองต่าง ๆ ดังแสดงในภาพที่ 6 นอกจากนี้ ยังมีฟังก์ชันสำหรับการจัดการข้อมูลสารเคมี เพื่อให้ข้อมูลมีความถูกต้อง และเป็นปัจจุบันอยู่เสมอ โดยผู้ใช้งานที่ได้รับสิทธิ์สามารถเรียกดูรายละเอียด แก้ไข และลบรายการสารเคมีได้โดยตรงผ่านตารางรายการ ดังแสดงในภาพที่ 7



ภาพที่ 3 หน้าสรุปข้อมูลสารเคมี (Dashboard)


ภาพที่ 4 หน้าแสดงรายการสารเคมีในความครอบครองแยกตามหน่วยงาน


ภาพที่ 5 หน้าแสดงฟังก์ชันการสืบค้นข้อมูลสารเคมี




ภาพที่ 6 หน้าแสดงฟังก์ชันการส่งออกข้อมูลสารเคมี (Data Export)


ภาพที่ 7 หน้าแสดงการจัดการข้อมูลสารเคมี


ผลการทดสอบการทำงานของระบบ ผู้วิจัยได้ทดสอบการทำงานของระบบซึ่งครอบคลุมทั้งด้านฟังก์ชันการทำงาน ด้านความถูกต้องของข้อมูล และด้านความปลอดภัย ผลการทดสอบดังปรากฏในตารางที่ 2


ตารางที่ 2 ผลการทดสอบการทำงานของระบบฐานข้อมูลสารเคมี

รายการทดสอบ

รายละเอียดการทดสอบ

ผลที่คาดหวัง

ผลทดสอบ

การเพิ่มข้อมูลสารเคมี

ระบุข้อมูลสารเคมีตามรายการข้อมูลบังคับ

ระบบบันทึกข้อมูลได้ถูกต้อง

ผ่าน

การเพิ่มข้อมูลไม่ครบถ้วน

บันทึกข้อมูลไม่ครบตามรายการบังคับ

ระบบไม่อนุญาตให้บันทึก

ผ่าน

การแก้ไข หรือลบข้อมูลสารเคมี

แก้ไข หรือลบรายการสารเคมีที่ไม่ใช้งาน

ข้อมูลถูกแก้ไข หรือลบออกจากระบบ

ผ่าน

การสืบค้นชื่อสารเคมี

ค้นหาข้อมูลสารเคมีด้วยชื่อ (บางส่วนหรือทั้งหมด)

แสดงผลถูกต้องตามเงื่อนไขที่กำหนด

ผ่าน

การสืบค้นชื่อเจ้าของสารเคมี

ค้นหาตามรายชื่อเจ้าของสารเคมี

แสดงผลข้อมูลครอบครองถูกต้อง

ผ่าน

การสืบค้นยี่ห้อสารเคมี หรือผู้ผลิต

ค้นหาข้อมูลตามยี่ห้อหรือผู้ผลิต

แสดงผลลัพธ์การกรองข้อมูลตามยี่ห้อหรือผู้ผลิตได้ถูกต้อง

ผ่าน

การสืบค้น CAS No.

ค้นหาข้อมูลสารเคมีด้วย CAS No.

แสดงข้อมูลสารเคมีตรงตาม CAS No.

ผ่าน

การสืบค้นสถานที่จัดเก็บ

ค้นหาสารเคมีตามสถานที่จัดเก็บ

ข้อมูลสารเคมีรายสถานที่ถูกต้องครบถ้วน

ผ่าน

การสืบค้นข้อมูลที่ไม่มีในระบบ

สืบค้นข้อมูลที่ไม่มีอยู่ในฐานข้อมูล

ระบบแสดงข้อความ "ไม่พบข้อมูล"

ผ่าน

การนำเข้า และจัดเก็บเอกสาร SDS

อัปโหลด และบันทึกไฟล์ SDS (รูปแบบ PDF) รายรายการ

จัดเก็บไฟล์ลงฐานข้อมูลถูกต้อง

ผ่าน

การเรียกดู และดาวน์โหลดเอกสาร SDS

เรียกดูไฟล์ SDS ในรูปแบบ PDF

แสดงผลไฟล์ SDS บนเบราว์เซอร์ได้ถูกต้อง

ผ่าน

การแสดงผลการสืบค้นเอกสาร SDS บนอุปกรณ์พกพา

เปิดดูไฟล์ผ่านเว็บเบราว์เซอร์บนสมาร์ตโฟน และแท็บเล็ต

แสดงหน้าเอกสาร SDS ได้เหมาะสมกับขนาดหน้าจอ

ผ่าน

การส่งออกข้อมูล

ส่งออกข้อมูลในรูปแบบไฟล์อิเล็กทรอนิกส์

ส่งออกข้อมูลได้ถูกต้องทุกรูปแบบไฟล์

ผ่าน

การตรวจสอบลำดับเวลา

ทดสอบระบุวันหมดอายุย้อนหลังกว่าวันที่รับเข้า

ระบบปฏิเสธการบันทึก และแจ้งเตือน

ผ่าน

การป้องกันข้อมูลซ้ำซ้อน

ทดสอบกรอกรหัสภาชนะบรรจุซ้ำ

ระบบปฏิเสธการบันทึกข้อมูล

ผ่าน

การตรวจสอบการยืนยันตัวตน

ทดสอบการเข้าสู่ระบบด้วยข้อมูลที่ถูกต้องและไม่ถูกต้อง

อนุญาตให้เข้าสู่ระบบเฉพาะข้อมูลที่ถูกต้องเท่านั้น

ผ่าน

การจัดการเซสชัน (Session)

เข้าสู่ระบบ แต่ไม่มีการทำรายการ

ระบบตัดการเชื่อมต่ออัตโนมัติ

ผ่าน


ผลการประเมินความสอดคล้องด้านระบบบันทึกข้อมูล และสารบบสารเคมี ผู้วิจัยได้พัฒนาแบบฟอร์มอิเล็กทรอนิกส์สำหรับจัดการข้อมูลสารเคมี แสดงดังภาพที่ 8 และได้ทำการประเมินความสอดคล้องของฟังก์ชันดังกล่าวเทียบกับเกณฑ์มาตรฐานความปลอดภัยห้องปฏิบัติการ (ESPReL Checklist) องค์ประกอบที่ 2 ด้านการจัดการข้อมูลสารเคมี โดยเฉพาะในส่วนของข้อ 2.1 เรื่องระบบบันทึกข้อมูล และสารบบสารเคมี จำนวน 8 หัวข้อ ผลการประเมินความสอดคล้องพบว่า ฟังก์ชันการทำงานของระบบมีความสอดคล้องกับมาตรฐาน ESPReL ทั้ง 8 หัวข้อ คิดเป็นร้อยละ 100 ดังรายละเอียดที่ปรากฏในตารางที่ 3



ภาพที่ 8 ฟอร์มสำหรับบันทึกข้อมูลสารเคมีลงในฐานข้อมูล (Database )


ตารางที่ 3 ผลการตรวจสอบความสอดคล้องของฟังก์ชันระบบตามรายการตรวจสอบเกณฑ์มาตรฐานความปลอดภัยห้องปฏิบัติการ (ESPReL Checklist)

หัวข้อประเมินตาม ESPRel Checklist

ฟังก์ชันการทำงานของระบบที่พัฒนาขึ้น

ผลการประเมิน

ระบบบันทึกข้อมูลสารเคมี

รหัสภาชนะบรรจุ (Bottle ID)

สามารถบันทึกรหัสภาชนะบรรจุเพื่อการติดตามสารเคมี

สอดคล้อง

ชื่อสารเคมี (Chemical name)

สามารถบันทึกชื่อสารเคมี เพื่อความครอบคลุมในการสืบค้น

สอดคล้อง

CAS No.

สามารถบันทึก CAS No. เพื่อให้ระบุชนิดสารเคมีได้ถูกต้อง

สอดคล้อง

ประเภทความเป็นอันตราย

สามารถระบุประเภทความเป็นอันตรายของสารเคมี

สอดคล้อง

ปริมาณสารเคมีคงเหลือในขวด

สามารถอัพเดต และบันทึกปริมาณสารเคมีคงเหลือ

สอดคล้อง

สถานที่จัดเก็บสารเคมี (Location)

ระบุสถานที่จัดเก็บเพื่อการตรวจสอบข้อมูลรายห้องปฏิบัติการ

สอดคล้อง

สารบบสารเคมี (Chemical inventory)

มีการบันทึกข้อมูลการนำเข้าสารเคมี

ระบบรองรับวันรับเข้าสารเคมีในขั้นตอนลงทะเบียน

สอดคล้อง

มีการบันทึกข้อมูลการจ่ายออกสารเคมี

รองรับบันทึกวันนำออก และวันหมดอายุเพื่อติดตามสถานะ

สอดคล้อง

หมายเหตุ: การประเมินความสอดคล้องเป็นการตรวจสอบทำงานของฟังก์ชันในระบบโดยผู้วิจัย ในลักษณะการประเมินตนเอง (Self-assessment) เพื่อยืนยันว่าระบบที่พัฒนาขึ้นมีคุณลักษณะครบถ้วนตามเกณฑ์มาตรฐาน ESPReL โดยประยุกต์ใช้แนวทางการประเมินของ วริญดา ประทุมวัลย์ (2566) (สอดคล้อง: มีฟังก์ชันรองรับตามเกณฑ์, ไม่สอดคล้อง: ไม่มีฟังก์ชันรองรับตามเกณฑ์)


2. ผลการประเมินประสิทธิภาพของระบบฐานข้อมูลสารเคมี

จากการประเมินประสิทธิภาพของระบบฐานข้อมูลสารเคมีผ่านการทดสอบเปรียบเทียบระยะเวลาการปฏิบัติงานของเจ้าหน้าที่ความปลอดภัยประจำห้องปฏิบัติการ (LSO) ระหว่างระบบเดิม และระบบที่พัฒนาขึ้นใน 3 กระบวนการหลัก ได้แก่ 1. การค้นหาข้อมูลสารเคมี และเอกสารข้อมูลความปลอดภัยของสารเคมี (SDS) 2. การตรวจสอบสถานะ และวันหมดอายุของสารเคมี และ 3. การรวบรวม และส่งออกข้อมูลเพื่อจัดทำรายงานสถานะสารเคมี พบว่าระยะเวลาที่ใช้ในการปฏิบัติงานหลังการใช้งานระบบที่พัฒนาขึ้นมาใหม่ลดลงเมื่อเทียบกับวิธีปฏิบัติงานเดิมในทุกกระบวนการทำงาน โดยรายละเอียดแสดงไว้ในตารางที่ 4


ตารางที่ 4 ผลการประเมินประสิทธิภาพของระบบฐานข้อมูลสารเคมีต่อการดำเนินงานด้านความปลอดภัยของห้องปฏิบัติการ

กระบวนการทำงาน

ระบบเดิม (นาที)

ระบบใหม่ (นาที)

T - value

p - value

SD

SD

การค้นหาข้อมูลสารเคมี และเอกสารข้อมูลความปลอดภัยของสารเคมี (SDS)

5.00

1.63

1.55

0.58

6.12

.009

การตรวจสอบสถานะ และวันหมดอายุของสารเคมี

32.50

9.88

4.75

3.40

7.44

.005

การรวบรวม และส่งออกข้อมูลเพื่อจัดทำรายงานสถานะสารเคมี

72.00

21.23

7.25

5.31

7.83

.004

* มีนัยสำคัญทางสถิติที่ระดับ .05


จากตารางที่ 4 ผลการประเมินพบว่า ระยะเวลาเฉลี่ยในการปฏิบัติงานในทุกกระบวนการที่มีการศึกษาระหว่างระบบเดิม และระบบที่พัฒนาขึ้นมีความแตกต่างกันอย่างมีนัยสำคัญทางสถิติที่ระดับ .05 (p - value < .05) โดยระบบที่พัฒนาขึ้นสามารถลดระยะเวลาในการปฏิบัติงานลงได้ในทุกกระบวนการทำงาน ซึ่งกระบวนการสืบค้นข้อมูลสารเคมี และเอกสารข้อมูลความปลอดภัย (SDS) การตรวจสอบสถานะ และวันหมดอายุ และการจัดทำรายงานสถานะสารเคมี มีร้อยละของเวลาที่ลดลงเท่ากับ 69.00, 85.38 และ 89.93 ตามลำดับ


อภิปรายผลการศึกษา

1. การพัฒนาระบบฐานข้อมูลสารเคมี

ผลการศึกษาพบว่าการพัฒนาระบบฐานข้อมูลสารเคมีในรูปแบบโปรแกรมประยุกต์บนเว็บ (Web application) โดยใช้ภาษาพีเอชพี (PHP) ร่วมกับระบบจัดการฐานข้อมูลมายเอสคิวแอล (MySQL) สามารถบรรลุวัตถุประสงค์ของการศึกษาได้อย่างครบถ้วน ระบบที่พัฒนาขึ้นรองรับการบริหารจัดการข้อมูลสารเคมีแบบเรียลไทม์ ครอบคลุมทั้งการจัดการข้อมูลสารเคมีแยกเป็นรายขวด การจัดทำสารบบสารเคมี การสืบค้นข้อมูล การจัดการข้อมูลด้านความปลอดภัย และการส่งออกข้อมูลเพื่อใช้ในการบริหารจัดการ และการตรวจประเมินด้านความปลอดภัยของห้องปฏิบัติการ

ผลการประเมินความสอดคล้องของฟังก์ชันการทำงานของระบบกับเกณฑ์มาตรฐานความปลอดภัยของห้องปฏิบัติการตามแบบประเมิน ESPReL Checklist องค์ประกอบที่ 2 ข้อ 2.1 เรื่องระบบบันทึกข้อมูล และสารบบสารเคมี พบว่าระบบมีความสอดคล้องกับข้อกำหนดครบทั้ง 8 หัวข้อ คิดเป็นร้อยละ 100 ผลจากการพัฒนา และประเมินระบบแสดงให้เห็นว่าการนำมาตรฐาน ESPReL มาใช้เป็นกรอบในการพัฒนาระบบสามารถแก้ไขข้อจำกัดของระบบเดิมที่ไม่สามารถจัดเก็บ ติดตาม และบริหารจัดการข้อมูลสารเคมีได้อย่างเป็นระบบ และช่วยยกระดับการจัดการข้อมูลด้านความปลอดภัยของห้องปฏิบัติการให้มีความถูกต้อง และสอดคล้องกับมาตรฐานได้อย่างครบถ้วน ทั้งนี้ ผลการตรวจสอบความสอดคล้องดังกล่าวเป็นไปในทิศทางเดียวกันกับแนวทางของ วริญดา ประทุมวัลย์ (2566) ซึ่งระบุว่าการพัฒนาระบบจัดการสารเคมีภายใต้กรอบมาตรฐาน ESPReL มีส่วนสำคัญในการเพิ่มประสิทธิภาพการดำเนินงานด้านความปลอดภัย ผ่านการประเมินประสิทธิภาพของระบบที่มีฟังก์ชันการทำงานสอดคล้องตามเกณฑ์มาตรฐานที่กำหนด และ ยังสอดคล้องกับงานวิจัยของ Santos et al. (2011), D’Souza et al. (2017), Qin et al. (2022) และ Gardella et al. (2024) ซึ่งได้รายงานว่าการประยุกต์ใช้ ระบบสารสนเทศในรูปแบบโปรแกรมประยุกต์บนเว็บสามารถรองรับการเข้าถึงข้อมูลแบบเรียลไทม์ และการใช้งานผ่านอุปกรณ์ที่หลากหลาย ซึ่งช่วยเพิ่มประสิทธิภาพในการเข้า ถึงข้อมูล และลดข้อจำกัดในการบริหารจัดการข้อมูลสารเคมี


2. การประเมินประสิทธิภาพของระบบฐานข้อมูลสารเคมี

การประเมินประสิทธิภาพของระบบโดยการเปรียบเทียบระยะเวลาการปฏิบัติงานของเจ้าหน้าที่ความปลอดภัยประจำห้องปฏิบัติการ (LSO) ระหว่างวิธีปฏิบัติงานแบบเดิม และการปฏิบัติงานผ่านระบบที่พัฒนาขึ้น พบว่าระบบสามารถลดระยะเวลาในการดำเนินงานด้านความปลอดภัยทั้งสามกระบวนการได้อย่างชัดเจน กระบวนการที่มีการลดระยะเวลาการปฏิบัติงานมากที่สุด คือ การรวบรวม และส่งออกข้อมูลเพื่อจัดทำรายงานสถานะสารเคมี โดยสามารถลดระยะเวลาจาก 72.00 นาที เหลือเพียง 7.25 นาที (ลดลงร้อยละ 89.93) ซึ่งเป็นผลจากการเปลี่ยนกระบวนการทำงานจากการจัดการข้อมูลด้วยมือมาเป็นการสร้างรายงานในรูปแบบอัตโนมัติ โดยระบบสามารถดึงข้อมูลจากฐานข้อมูล จัดรูปแบบ และส่งออกไฟล์ที่พร้อมใช้งานได้โดยตรง ซึ่งสอดคล้องกับผลการศึกษาของ จรรยา ชื่นอารมณ์ (2565) ที่รายงานว่าระบบสารสนเทศสามารถลดภาระงานด้านการรายงานสารเคมีคงคลังอย่างมีประสิทธิภาพ ส่วนกระบวนการตรวจสอบสถานะ และวันหมดอายุของสารเคมี ซึ่งลดระยะเวลาจาก 32.50 นาที เหลือ 4.75 นาที (ลดลงร้อยละ 85.38) ซึ่งเกิดจากความสามารถของระบบในการประมวลผล และแสดงสถานะแบบเรียลไทม์ ช่วยลดขั้นตอนการตรวจสอบหน้างาน และการเปิดดูเอกสารทีละรายการ ผลการศึกษานี้สอดคล้องกับงานวิจัยของ Qin et al. (2022) และ Santos et al. (2011) โดยประสิทธิภาพที่เพิ่มขึ้นนี้มีความสำคัญต่อการดำเนินงานด้านความปลอดภัยของห้องปฏิบัติการ เนื่องจากเจ้าหน้าที่ความปลอดภัยประจำห้องปฏิบัติการสามารถตรวจพบสารเคมีที่หมดอายุ หรืออยู่ในสถานะเสี่ยงได้อย่างทันท่วงที สำหรับกระบวนการค้นหาข้อมูลสารเคมี และเอกสารข้อมูลความปลอดภัยของสารเคมี (SDS) พบว่าสามารถลดระยะเวลาจาก 5.00 นาที เหลือ 1.55 นาที (ลดลงร้อยละ 69.00) ซึ่งเป็นผลจากการจัดเก็บข้อมูลในฐานข้อมูลส่วนกลาง ทำให้ผู้ใช้งานสามารถเข้าถึงข้อมูล และเอกสาร SDS ได้โดยตรงผ่านระบบ โดยไม่ต้องสืบค้นจากแฟ้มเอกสาร หรือแหล่งข้อมูลหลายจุด ซึ่งสอดคล้องกับการศึกษาของ Payne et al. (2020) รวมถึง สมเกียรติ อับดุลเลาะ และอรรถกร เก่งพล (2559)

การปรับปรุงกระบวนการจากระบบเอกสารสู่การพัฒนาระบบด้วยโปรแกรมประยุกต์บนเว็บ ส่งผลให้ระยะเวลาในการจัดการข้อมูลสารเคมีลดลงอย่างมีนัยสำคัญทางสถิติ (p < 0.05) ซึ่งยืนยันได้ว่าระบบที่พัฒนาขึ้นสามารถแก้ปัญหาในการจัดการข้อมูลสารเคมีแบบเดิมได้อย่างแท้จริง โดยไม่ได้เกิดจากความสามารถเฉพาะตัวของผู้ปฏิบัติงาน สิ่งนี้ช่วยให้สามารถติดตามตำแหน่งการจัดเก็บ ประวัติการใช้งาน ไปจนถึงการจัดการของเสียได้อย่างเป็นระบบ สอดคล้องกับแนวคิดของ D’Souza et al. (2017) และ Santos et al. (2011) ในด้านการเพิ่มความสามารถในการติดตาม และตรวจสอบย้อนกลับข้อมูล (Traceability) รวมถึงการยกระดับมาตรฐานความปลอดภัยให้มีประสิทธิภาพสูงกว่าระบบเดิม อีกทั้งยังส่งเสริมการแบ่งปันสารเคมีเพื่อใช้งานร่วมกันระหว่างหน่วยงานภายในคณะ ฯ ซึ่งช่วยลดความซ้ำซ้อนในการจัดซื้อ และเพิ่มประสิทธิภาพการใช้ทรัพยากรให้เกิดประโยชน์สูงสุดตามเกณฑ์มาตรฐาน ESPReL ถึงแม้ว่าการพัฒนาระบบในระยะนี้จะเน้นการจัดการฐานข้อมูลตามเกณฑ์มาตรฐาน ESPReL เป็นหลัก แต่เมื่อเปรียบเทียบกับงานของ จำรูญ จันทร์กุญชร และคณะ (2568) พบว่าการเพิ่มฟังก์ชันแจ้งเตือนปริมาณสารเคมีคงคลัง และวันหมดอายุโดยอัตโนมัติเป็นแนวทางสำคัญที่จะช่วยลดข้อผิดพลาด และทำให้ข้อมูลเป็นปัจจุบัน (Real-time) มากยิ่งขึ้น

ในประเด็นด้านความเที่ยงตรง (Reliability) ของการทดสอบประสิทธิภาพ แม้การวิจัยครั้งนี้จะดำเนินการผ่านผู้ใช้งานเพียงรายเดียวเพื่อลดความแปรปรวนจากปัจจัยด้านความชำนาญส่วนบุคคล แต่ผู้วิจัยได้มีการควบคุมตัวแปรแทรกซ้อนอย่างเข้มงวด โดยกำหนดให้การทดสอบทั้งหมดผ่านเครื่องคอมพิวเตอร์ชุดเดียวกัน และเชื่อมต่อเครือข่ายอินเทอร์เน็ตภายในมหาวิทยาลัยในช่วงเวลาเดียวกัน เพื่อรักษาความเสถียร และความเร็วในการรับส่งข้อมูลให้เป็นมาตรฐานเดียวกันตลอดการทดสอบ นอกจากนี้เพื่อขจัดอคติในการประเมินที่อาจเกิดขึ้นจากการที่ผู้วิจัยเป็นผู้ประเมินระบบด้วยตนเอง ผู้วิจัยจึงแก้ปัญหาด้วยการกำหนดเกณฑ์การวัดผลที่ชัดเจน โดยระบุจุดเริ่มต้น และจุดสิ้นสุดของเวลาอ้างอิงตามการประมวลผลจริงของระบบเป็นหลัก ซึ่งแนวทางดังกล่าวช่วยลดความคลาดเคลื่อนจากตัวบุคคลในการบันทึกเวลา และทำให้ข้อมูลที่ได้มีความน่าเชื่อถือเพียงพอสำหรับใช้อ้างอิงประสิทธิภาพของระบบ

ดังนั้นระบบที่พัฒนาขึ้นไม่เพียงแต่ช่วยลดระยะเวลาปฏิบัติงานได้อย่างมีนัยสำคัญ แต่ยังสามารถบูรณาการมาตรฐาน ESPReL เข้ากับบริบทของคณะทันตแพทยศาสตร์ เพื่อเปลี่ยนผ่านจากการจัดเก็บข้อมูลทั่วไปสู่การบริหารจัดการสภาพแวดล้อม และกระบวนการทำงานที่ปลอดภัย ซึ่ง เป็นกลไกสำคัญในการสนับสนุนพันธกิจหลัก ทั้งด้านการเรียนการสอน การวิจัยนวัตกรรมเฉพาะทาง และการบริการทางทันตกรรม ตลอดจนเป็นรากฐานสำคัญในการเตรียมความพร้อมเพื่อขอรับรองมาตรฐานความปลอดภัยจากหน่วยงานภายนอกได้อย่างเป็นรูปธรรม


สรุปผลการศึกษา

การศึกษานี้สรุปได้ว่า การนำระบบฐานข้อมูลสารเคมีในรูปแบบโปรแกรมประยุกต์บนเว็บ (Web Application) มาประยุกต์ใช้ ช่วยเพิ่มประสิทธิภาพต่อ การดำเนินงานด้านความปลอดภัยของห้องปฏิบัติการอย่างเป็นรูปธรรม โดยสามารถลดระยะเวลาการปฏิบัติงานใน ทุกกระบวนการหลัก ซึ่งนำไปสู่การเพิ่มประสิทธิภาพการบริหารจัดการความปลอดภัยในห้องปฏิบัติการ เนื่องจากการพัฒนาระบบดังกล่าวช่วยลดภาระงานด้านการจัดการข้อมูลสารเคมีของเจ้าหน้าที่ความปลอดภัยประจำห้องปฏิบัติการ (LSO) และช่วยเพิ่มความรวดเร็ว และลดขั้นตอนการดำเนินงานสำหรับการเตรียมความพร้อมเพื่อเข้ารับการตรวจประเมินตามเกณฑ์มาตรฐาน ESPReL รวมไปถึงมาตรฐานความปลอดภัยอื่นที่เกี่ยวข้องได้อย่างมีประสิทธิภาพ นอกจากนี้การพัฒนาในรูปแบบโปรแกรมประยุกต์บนเว็บ ยังช่วยให้ผู้ใช้งานสามารถเข้าถึงข้อมูลได้ทุกที่ทุกเวลา ผ่านอุปกรณ์ที่หลากหลาย โดยระบบสามารถใช้งานผ่านเครือข่าย และเครื่องแม่ข่ายที่มีอยู่เดิมของหน่วยงานได้ทันที โดยไม่จำเป็นต้องลงทุนในอุปกรณ์ฮาร์ดแวร์เฉพาะทางเพิ่มเติม ผลการศึกษานี้สอดคล้องกับงานของ Gardella et al. (2024) และ วริญดา ประทุมวัลย์ (2566) ซึ่งแสดงถึงความสำคัญของระบบจัดการข้อมูลสารเคมีบนฐานข้อมูลแบบออนไลน์ในการเพิ่มประสิทธิภาพ และความคล่องตัวของกระบวนการบริหารจัดการความปลอดภัยของห้องปฏิบัติการ


ข้อเสนอแนะ

1. พัฒนาฟังก์ชันระบบฐานข้อมูลสารเคมีให้สามารถคำนวณปริมาณสารเคมีคงคลังแบบอัตโนมัติ เนื่องจากระบบที่พัฒนาขึ้น เน้นการพัฒนาประสิทธิภาพการดำเนินงานด้านความปลอดภัยของห้องปฏิบัติการ และการจัดทำรายงานเป็นหลัก ซึ่งยังคงมีข้อจำกัดในการติดตามปริมาณสารเคมีจากการใช้งานจริงแบบเรียลไทม์ โดยเชื่อมโยงกับสารบบข้อมูลสารเคมี เพื่อลดความผิดพลาดจากการปรับปรุงข้อมูลด้วยตนเอง และช่วยให้ผู้บริหารสามารถใช้ข้อมูลดังกล่าวในการวางแผนจัดซื้อสารเคมีได้อย่างคุ้มค่า

2. การบูรณาการระบบฐานข้อมูลสารเคมีร่วมกับระบบจัดการของเสียอันตราย โดยออกแบบโครงสร้างฐานข้อมูลของระบบให้สามารถเชื่อมโยงข้อมูลระหว่างกันได้ ซึ่งจะช่วยให้สามารถติดตามสถานะของสารเคมีได้อย่างต่อเนื่อง

3. พัฒนาแผนสำรองข้อมูลของระบบฐานข้อมูลสารเคมี โดยเฉพาะเอกสารข้อมูลความปลอดภัยของสารเคมี (SDS) ในรูปแบบไฟล์อิเล็กทรอนิกส์ เพื่อให้สามารถเข้าถึงข้อมูลด้านความปลอดภัยได้อย่างต่อเนื่องแม้ในกรณีที่ระบบ หรือเครื่องแม่ข่ายไม่สามารถให้บริการได้

4. ควรมีการศึกษาเพิ่มเติมกับกลุ่มผู้ใช้งานที่หลากหลายเพื่อประเมินผลความพึงพอใจ และความถูกต้องของข้อมูลหลังการใช้งานจริง ซึ่งจะช่วยให้ระบบสามารถตอบสนองความต้องการของผู้ใช้ได้อย่างครอบคลุม และสามารถนำไปประยุกต์ใช้ในบริบทที่กว้างขึ้นได้

5. ควรมีการพัฒนาระบบแจ้งเตือนอัตโนมัติผ่านอีเมล หรือ Line Notify เมื่อสารเคมีใกล้หมดอายุ หรือมีปริมาณคงเหลือต่ำกว่าที่กำหนด เพื่อเพิ่มความแม่นยำ และช่วยให้การบริหารคลังสารเคมีเป็นระบบอัตโนมัติ (Automation) มากยิ่งขึ้น

6. ควรมีการพัฒนาระบบให้สามารถเชื่อมต่อกับระบบบริหารงานพัสดุ (DENTMIS) ของคณะทันตแพทยศาสตร์ มหาวิทยาลัยขอนแก่น เพื่อให้สามารถเชื่อมโยงข้อมูลการนำเข้าสารเคมีได้แบบเรียลไทม์ และลดความซ้ำซ้อนในการป้อนข้อมูล


กิตติกรรมประกาศ

งานวิจัยนี้สำเร็จได้เนื่องจากการได้รับการสนับสนุนทุนวิจัยจากโครงการวิจัยการพัฒนาประสิทธิภาพงานประจำ (Routine to Research) มหาวิทยาลัยขอนแก่น

ขอขอบคุณบุคลากรห้องปฏิบัติการวิจัย คณะทันตแพทยศาสตร์ มหาวิทยาลัยขอนแก่น ที่ช่วยอำนวยความสะดวกเครื่องมือวิจัย และอุปกรณ์วิทยาศาสตร์สำหรับใช้ในการทำวิจัยในครั้งนี้


การใช้ปัญญาประดิษฐ์ (Generative AI) ในงานเขียนเชิงวิชาการ

ผู้วิจัยได้ประยุกต์ใช้ปัญญาประดิษฐ์ประเภท Generative AI ได้แก่ ChatGPT และ Gemini เพื่อใช้ในการสืบค้นข้อมูลงานวรรณกรรมที่เกี่ยวข้องกับการวิจัย ทั้งนี้ ผู้วิจัยได้ดำเนินการตรวจสอบความถูกต้อง ความครบถ้วน และความน่าเชื่อถือของข้อมูลจากแหล่งอ้างอิงก่อนนำมาใช้ประกอบการจัดทำบทความ


คำชี้แจงบทบาทผู้เขียน (CRediT Author Statement)

พิบูรณ์ เหง้าณี: การคิดค้นแนวคิด; การออกแบบระเบียบวิธี; การพัฒนาโปรแกรม; การตรวจสอบความถูกต้อง; การวิเคราะห์เชิงรูปแบบ; การดำเนินการวิจัย; การจัดการข้อมูล; การเขียนต้นฉบับแรก; การทบทวนต้นฉบับ; การจัดหาทุนวิจัย. ปรดา เพชรสุก: การจัดหาทรัพยากรวิจัย; การประสานงานโครงการ.


เอกสารอ้างอิง

โครงการยกระดับมาตรฐานความปลอดภัยห้องปฏิบัติการวิจัยในประเทศไทย. (2555). แนวปฏิบัติเพื่อความ


ปลอดภัยในห้องปฏิบัติการ. กรุงเทพมหานคร: โรงพิมพ์แห่งจุฬาลงกรณ์มหาวิทยาลัย.

จำรูญ จันทร์กุญชร, กนกวรรณ กันยะมี, จุฬาลักษณ์ มหาวัน, สิทธิชัย ฐานะ และ อภิญญา ปาละวงศ์. (2568). การพัฒนาระบบบริหารจัดการคลังสารเคมีในห้องปฏิบัติการวิทยาศาสตร์. วารสาร มรภ.กพ. วิทยาศาสตร์ คณิตศาสตร์ และเทคโนโลยี, 4(1), 38-50.

จรรยา ชื่นอารมณ์. (2565). การพัฒนาสารบบสารเคมีในห้องปฏิบัติการทันตวัสดุ คณะทันตแพทยศาสตร์มหาวิทยาลัยสงขลานครินทร์. วารสาร Mahidol R2R e-Journal, 9(1), 29-42.

วริญดา ประทุมวัลย์. (2566). การพัฒนาระบบการจัดการสารเคมีของห้องปฏิบัติการเทคโนโลยีวัสดุภัณฑ์ คณะอุตสาหกรรมเกษตร์ มหาวิทยาลัยสงขลานครินทร์. วารสารวิชาการ ปขมท, 12(1), 185-195.

ศูนย์ความปลอดภัย อาชีวอนามัยและสิ่งแวดล้อม จุฬาลงกรณ์มหาวิทยาลัย. (2563). คู่มือการใช้โปรแกรมการจัดการข้อมูลสารเคมี และของเสียสารเคมี (ChemTrack & WasteTrack 2016). สืบค้นจาก https://www.shecu.chula.ac.th/data/boards/412/ctwtmanual2020.pdf

สุภัค ภู่ภูมิรัตน์. (2561). การพัฒนาโปรแกรมประยุกต์สำเร็จรูป สำหรับการดำเนินการด้านความปลอดภัยเกี่ยวกับการเก็บรักษาสารเคมี และวัตถุอันตราย.วารสารความปลอดภัย และสุขภาพ, 10(35), 45-61.

สำนักงานคณะกรรมการวิจัยแห่งชาติ. (2558). ESPReL Checklist สำหรับใช้ในมหาวิทยาลัยวิจัยแห่งชาติ. โครงการส่งเสริมการยกระดับความปลอดภัยห้องปฏิบัติการในการสนับสนุนการดำเนินการวิจัย. สืบค้นจาก https://www.tm.mahidol.ac.th/research/ORIC/Chemical%20Safety/Checklist.pdf

สมเกียรติ อับดุลเลาะ และ อรรถกร เก่งพล. (2559). การพัฒนาโปรแกรมการจัดการฐานข้อมูลเพื่อลดเวลาการสืบค้นข้อมูลของเครื่องจักร กรณีศึกษา: บริษัทผลิตเครื่องจักรอัดขึ้นรูปโลหะแผ่น. วารสารวิชาการพระจอมเกล้าพระนครเหนือ, 26(1), 75-84.

D’Souza, M. J., Roeske, K. P., & Neff, L. S. (2017). Free inventory platform manages chemical risks, addresses chemical accountability, and measures cost-effectiveness. International Journal of Advances in Science, Engineering and Technology, 5(3), 25-29.

Gardella, M., Carrieri, P., Salvadeo, P., Pavone, S., Giombi, G., Ramigni, M., & Rivetti, C. (2024). Development of a low-cost web-based information system for managing a university department chemical warehouse. Laboratories, 1(1), 59-71.

Payne, M. K., Nelson, A. W., Humphrey, W. R., & Straut, C. M. (2020). The chemical management system (CMS): A useful tool for inventory management. Journal of Chemical Education, 97(7), 1795-1798.

Qin, T., Grabski, M., Fitzpatrick, D., Salsbury, J., Allford, T., Pole, J., Novak, A., Shiers, J., & Smith, C. S. (2022). An efficient and reliable chemical inventory system at a growing drug discovery company. SLAS Technology, 27(3), 204-208.

Santos, J. E. R., Alfonso, F. N. N., Mendizabal, F. C., Jr., & Dayrit, F. M. (2011). Developing a chemical and hazardous waste inventory system. Journal of Chemical Health and Safety, 18(6), 15-18.